Suppr超能文献

锂-镁-硅生物陶瓷为周围神经再生提供了一个动态的免疫调节和修复支持微环境。

Li-Mg-Si bioceramics provide a dynamic immuno-modulatory and repair-supportive microenvironment for peripheral nerve regeneration.

作者信息

Sun Yiting, Zhang Hongjian, Zhang Yu, Liu Zheqi, He Dongming, Xu Wanlin, Li Siyi, Zhang Chenping, Zhang Zhen

机构信息

Department of Oral & Cranio-Maxillofacial Surgery, Shanghai Ninth People's Hospital, Shanghai Jiao Tong University School of Medicine, College of Stomatology, Shanghai Jiao Tong University, National Center for Stomatology, National Clinical Research Center for Oral Diseases, Shanghai Key Laboratory of Stomatology, Shanghai, 200011, China.

State Key Laboratory of High Performance Ceramics and Superfine Microstructure, Shanghai Institute of Ceramics, Chinese Academy of Sciences, Shanghai, 200050, China.

出版信息

Bioact Mater. 2023 May 30;28:227-242. doi: 10.1016/j.bioactmat.2023.05.013. eCollection 2023 Oct.

Abstract

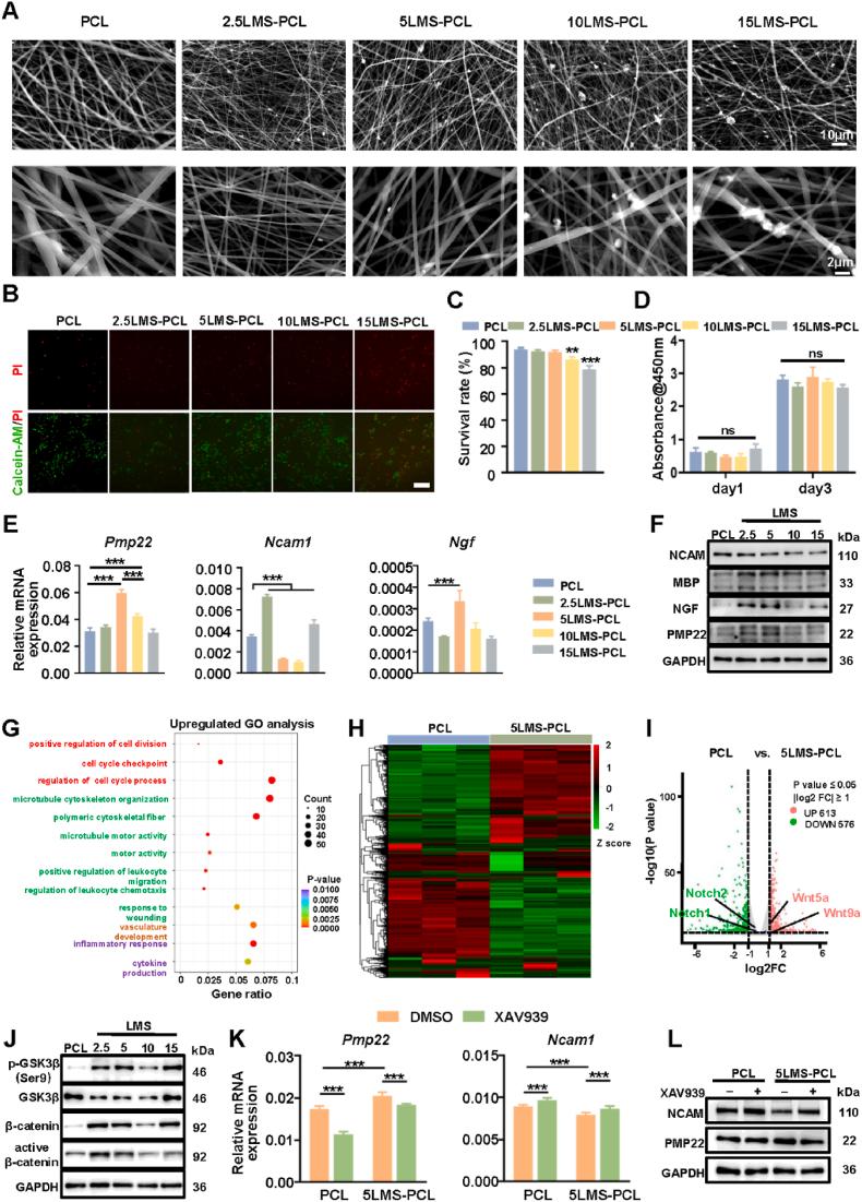
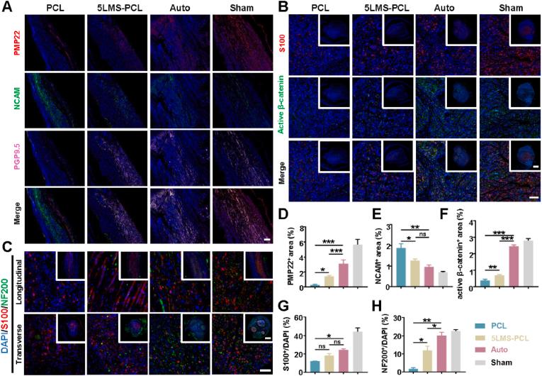
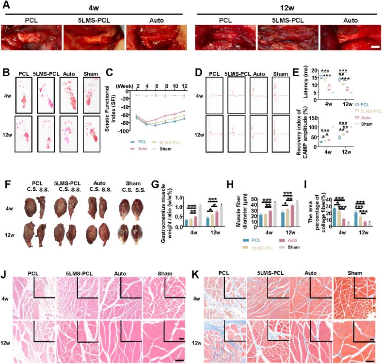
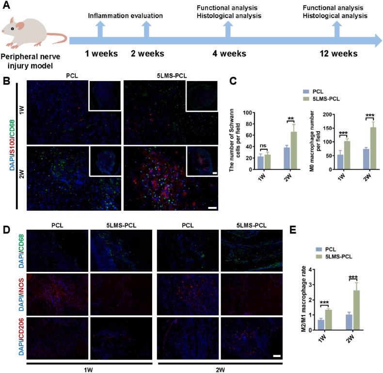
Biomaterials can modulate the local immune and repair-supportive microenvironments to promote peripheral nerve regeneration. Inorganic bioceramics have been widely used for regulating tissue regeneration and local immune response. However, little is known on whether inorganic bioceramics can have potential for enhancing peripheral nerve regeneration and what are the mechanisms underlying their actions. Here, the inorganic lithium-magnesium-silicon (Li-Mg-Si, LMS) bioceramics containing scaffolds are fabricated and characterized. The LMS-containing scaffolds had no cytotoxicity against rat Schwann cells (SCs), but promoted their migration and differentiation towards a remyelination state by up-regulating the expression of neurotrophic factors in a β-catenin-dependent manner. Furthermore, using single cell-sequencing, we showed that LMS-containing scaffolds promoted macrophage polarization towards the pro-regenerative M2-like cells, which subsequently facilitated the migration and differentiation of SCs. Moreover, implantation with the LMS-containing nerve guidance conduits (NGCs) increased the frequency of M2-like macrophage infiltration and enhanced nerve regeneration and motor functional recovery in a rat model of sciatic nerve injury. Collectively, these findings indicated that the inorganic LMS bioceramics offered a potential strategy for enhancing peripheral nerve regeneration by modulating the immune microenvironment and promoting SCs remyelination.

摘要

生物材料可以调节局部免疫和修复支持性微环境,以促进周围神经再生。无机生物陶瓷已被广泛用于调节组织再生和局部免疫反应。然而,关于无机生物陶瓷是否具有促进周围神经再生的潜力以及其作用的潜在机制尚不清楚。在此,制备并表征了含无机锂-镁-硅(Li-Mg-Si,LMS)生物陶瓷的支架。含LMS的支架对大鼠雪旺细胞(SCs)无细胞毒性,但通过以β-连环蛋白依赖性方式上调神经营养因子的表达,促进其迁移并向髓鞘再生状态分化。此外,通过单细胞测序,我们表明含LMS的支架促进巨噬细胞极化为促再生的M2样细胞,随后促进了SCs的迁移和分化。此外,在坐骨神经损伤大鼠模型中,植入含LMS的神经导管(NGCs)增加了M2样巨噬细胞浸润的频率,并增强了神经再生和运动功能恢复。总体而言,这些发现表明无机LMS生物陶瓷通过调节免疫微环境和促进SCs髓鞘再生,为增强周围神经再生提供了一种潜在策略。

https://cdn.ncbi.nlm.nih.gov/pmc/blobs/19e7/10245070/a5a1fd46979d/ga1.jpg

文献AI研究员

20分钟写一篇综述,助力文献阅读效率提升50倍。

立即体验

用中文搜PubMed

大模型驱动的PubMed中文搜索引擎

马上搜索

文档翻译

学术文献翻译模型,支持多种主流文档格式。

立即体验