Suppr超能文献

丝氨酸蛋白酶抑制剂E1基因是主动脉夹层早期诊断的可靠分子标志物。

SERPINE1 Gene Is a Reliable Molecular Marker for the Early Diagnosis of Aortic Dissection.

作者信息

Li Dong, Xiao Cang-Song, Chen Lei, Wu Yang, Jiang Wei, Jiang Sheng-Li

机构信息

Department of Cardiovascular Surgery, The First Medical Center of Chinese PLA General Hospital, Beijing 100853, China.

出版信息

Evid Based Complement Alternat Med. 2022 Jul 5;2022:5433868. doi: 10.1155/2022/5433868. eCollection 2022.

Abstract

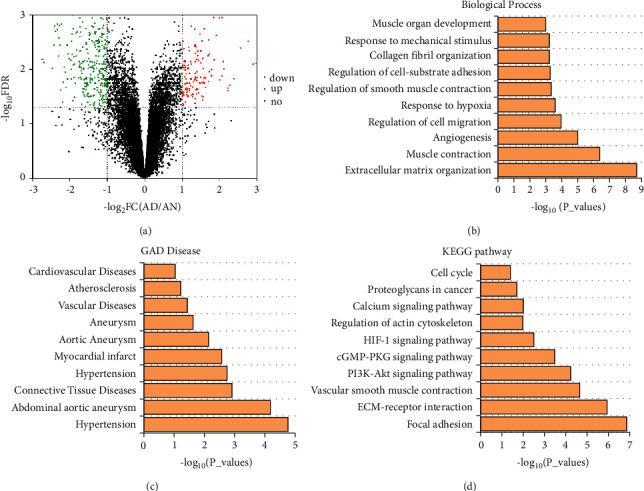
With the acceleration of population aging, the detection rate of aortic dissection has increased. The incidence rate of aortic dissection has increased year by year and has become a serious threat to human health. However, the current clinical treatment of aortic dissection is mainly limited to surgery (including intracavity), but the complexity of the disease and the high risk of surgery seriously affect the overall treatment effect of the disease. Therefore, an in-depth study of the pathogenesis of aortic dissection and the development of early diagnosis methods is not only expected to control the development of aortic dissection but also to improve the existing clinical treatment effect. Based on the bioinformatics analysis of the related mRNA sequence data of aortic dissection in GEO database, the gene expression regulatory network of aortic dissection was constructed. Through the screening of key node genes, the key factors (molecular markers) that may affect the occurrence of aortic dissection were obtained, and their functions were tested in human aortic smooth muscle cells (HAoSMC). Finally, it was concluded that SERPINE1 gene is a reliable molecular marker for the early diagnosis of aortic dissection.

摘要

随着人口老龄化的加速,主动脉夹层的检出率有所上升。主动脉夹层的发病率逐年增加,已成为对人类健康的严重威胁。然而,目前主动脉夹层的临床治疗主要局限于手术(包括腔内手术),但疾病的复杂性和手术的高风险严重影响了该病的整体治疗效果。因此,深入研究主动脉夹层的发病机制并开发早期诊断方法,不仅有望控制主动脉夹层的发展,还能提高现有的临床治疗效果。基于对GEO数据库中主动脉夹层相关mRNA序列数据的生物信息学分析,构建了主动脉夹层的基因表达调控网络。通过筛选关键节点基因,获得了可能影响主动脉夹层发生的关键因素(分子标志物),并在人主动脉平滑肌细胞(HAoSMC)中对其功能进行了测试。最后得出结论,SERPINE1基因是主动脉夹层早期诊断的可靠分子标志物。

https://cdn.ncbi.nlm.nih.gov/pmc/blobs/514e/9276487/5f69b99e1dd1/ECAM2022-5433868.001.jpg

文献AI研究员

20分钟写一篇综述,助力文献阅读效率提升50倍。

立即体验

用中文搜PubMed

大模型驱动的PubMed中文搜索引擎

马上搜索

文档翻译

学术文献翻译模型,支持多种主流文档格式。

立即体验