Suppr超能文献

过表达 VaPYL9 通过调控激素信号和抗氧化酶关键基因提高番茄的耐冷性。

Overexpression VaPYL9 improves cold tolerance in tomato by regulating key genes in hormone signaling and antioxidant enzyme.

机构信息

College of Horticulture, Gansu Agricultural University, Lanzhou, 730070, People's Republic of China.

出版信息

BMC Plant Biol. 2022 Jul 15;22(1):344. doi: 10.1186/s12870-022-03704-8.

Abstract

BACKGROUND

Abscisic acid (ABA) has been reported in controlling plant growth and development, and particularly dominates a role in resistance to abiotic stress. The Pyrabactin Resistance1/PYR1-Like /Regulatory Components of ABA receptors (PYR1/PYL/RCAR) gene family, of which the PYL9 is a positive regulator related to stress response in ABA signaling transduction. Although the family has been identified in grape, detailed VaPYL9 function in cold stress remains unknown.

RESULTS

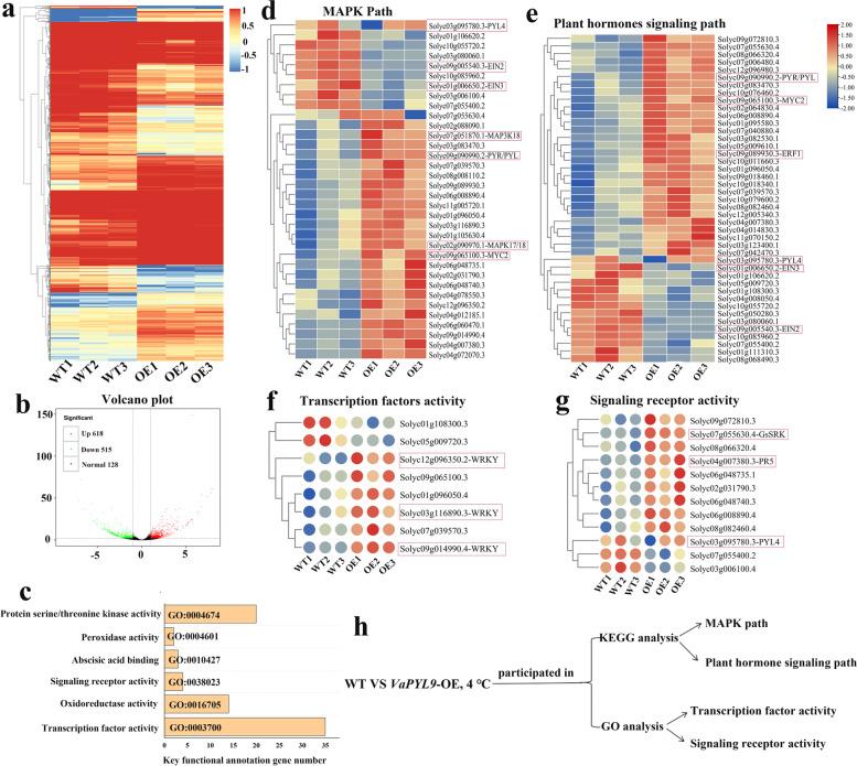
In order to explore the cold tolerance mechanism in grape, VaPYL9 was cloned from Vitis amurensis. The subcellular localization showed that VaPYL9 was mainly expressed in the plasma membrane. Yeast two-hybrid (Y2H) showed VaPCMT might be a potential interaction protein of VaPYL9. Through the overexpression of VaPYL9 in tomatoes, results indicated transgenic plants had higher antioxidant enzyme activities and proline content, lower malondialdehyde (MDA) and HO content, and improving the ability to scavenge reactive oxygen species than wild-type (WT). Additionally, ABA content and the ratio of ABA/IAA kept a higher level than WT. Quantitative real-time PCR (qRT-PCR) showed that VaPYL9, SlNCED3, SlABI5, and antioxidant enzyme genes (POD, SOD, CAT) were up-regulated in transgenic tomatoes. Transcriptome sequencing (RNA-seq) found that VaPYL9 overexpression caused the upregulation of key genes PYR/PYL, PYL4, MAPK17/18, and WRKY in transgenic tomatoes under cold stress.

CONCLUSION

Overexpression VaPYL9 enhances cold resistance of transgenic tomatoes mediated by improving antioxidant enzymes activity, reducing membrane damages, and regulating key genes in plant hormones signaling and antioxidant enzymes.

摘要

背景

脱落酸(ABA)已被报道在控制植物生长和发育方面发挥作用,尤其在抵抗非生物胁迫方面起着重要作用。Pyrabactin Resistance1/PYR1-Like/Regulatory Components of ABA receptors(PYR1/PYL/RCAR)基因家族,其中 PYL9 是 ABA 信号转导中与应激反应相关的正调节剂。尽管该家族在葡萄中已经被鉴定出来,但 VaPYL9 在冷胁迫下的详细功能仍不清楚。

结果

为了探索葡萄的耐寒机制,从山葡萄中克隆了 VaPYL9。亚细胞定位表明 VaPYL9 主要表达在质膜上。酵母双杂交(Y2H)表明 VaPCMT 可能是 VaPYL9 的潜在互作蛋白。通过在番茄中过表达 VaPYL9,结果表明转基因植株具有更高的抗氧化酶活性和脯氨酸含量,更低的丙二醛(MDA)和 HO 含量,以及提高了清除活性氧的能力,比野生型(WT)更强。此外,ABA 含量和 ABA/IAA 的比值保持在较高水平。定量实时 PCR(qRT-PCR)显示 VaPYL9、SlNCED3、SlABI5 和抗氧化酶基因(POD、SOD、CAT)在转基因番茄中上调。转录组测序(RNA-seq)发现,VaPYL9 过表达导致转基因番茄在冷胁迫下关键基因 PYR/PYL、PYL4、MAPK17/18 和 WRKY 的上调。

结论

过表达 VaPYL9 通过提高抗氧化酶活性、降低膜损伤以及调节植物激素信号和抗氧化酶关键基因来增强转基因番茄的抗寒性。

https://cdn.ncbi.nlm.nih.gov/pmc/blobs/630f/9284830/e560e4b2dfc3/12870_2022_3704_Fig1_HTML.jpg

文献AI研究员

20分钟写一篇综述,助力文献阅读效率提升50倍。

立即体验

用中文搜PubMed

大模型驱动的PubMed中文搜索引擎

马上搜索

文档翻译

学术文献翻译模型,支持多种主流文档格式。

立即体验