Suppr超能文献

光触发释放三重作用卟啉-顺铂偶联物引发更强的免疫原性细胞死亡,用于化疗、光动力疗法和癌症免疫疗法。

Light triggered release of a triple action porphyrin-cisplatin conjugate evokes stronger immunogenic cell death for chemotherapy, photodynamic therapy and cancer immunotherapy.

机构信息

Department of General Surgery, School of Medicine, Ruijin Hospital, Shanghai Jiaotong University, Shanghai, 20023, China.

Department of Materials Science and Chemical Engineering, Stony Brook University, Stony Brook, NY, 11794, USA.

出版信息

J Nanobiotechnology. 2022 Jul 16;20(1):329. doi: 10.1186/s12951-022-01531-5.

Abstract

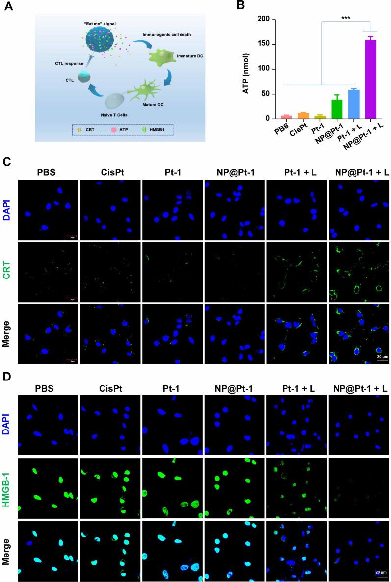
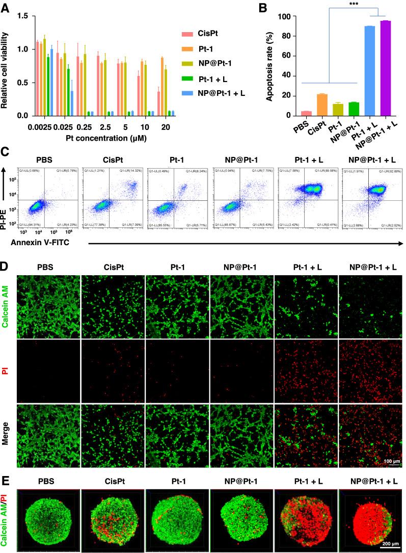
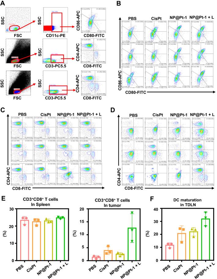
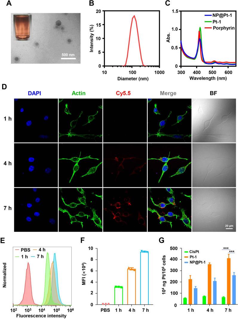
Photodynamic therapy (PDT) has emerged as an attractive therapeutic approach which can elicit immunogenic cell death (ICD). However, current ICD inducers are still very limited as the representative ICD induces of photosensitizers can only evoke insufficient ICD to achieve unsatisfactory cancer immunotherapy. Herein, we demonstrated the use of a triple action cationic porphyrin-cisplatin conjugate (Pt-1) for drug delivery by a reactive oxygen species (ROS) sensitive polymer as nanoparticles (NP@Pt-1) for combined chemotherapy, PDT and immunotherapy. This unique triple action Pt-1 contains both chemotherapeutic Pt drugs and Porphyrin as a photosensitizer to generate ROS for PDT. Moreover, the ROS generated by Pt-1 can on the one hand degrade polymer carriers to release Pt-1 for chemotherapy and PDT. On the other hand, the ROS generated by Pt-1 subsequently triggered the ICD cascade for immunotherapy. Taken together, we demonstrated that NP@Pt-1 were the most effective and worked in a triple way. This study could provide us with new insight into the development of nanomedicine for chemotherapy, PDT as well as cancer immunotherapy.

摘要

光动力疗法 (PDT) 已成为一种有吸引力的治疗方法,可引发免疫原性细胞死亡 (ICD)。然而,目前的 ICD 诱导剂仍然非常有限,因为代表性的 ICD 诱导剂只能引发不足的 ICD,无法实现令人满意的癌症免疫治疗。在此,我们展示了使用三重作用阳离子卟啉-顺铂配合物 (Pt-1) 通过活性氧 (ROS) 敏感聚合物作为纳米颗粒 (NP@Pt-1) 用于联合化疗、PDT 和免疫治疗的药物递送。这种独特的三重作用 Pt-1 既包含化疗铂药物,又包含卟啉作为光敏剂,用于产生 PDT 的 ROS。此外,Pt-1 产生的 ROS 一方面可以降解聚合物载体以释放用于化疗和 PDT 的 Pt-1。另一方面,Pt-1 产生的 ROS 随后引发免疫治疗的 ICD 级联反应。综上所述,我们证明了 NP@Pt-1 是最有效的,并且具有三重作用。这项研究为化疗、PDT 以及癌症免疫治疗的纳米医学发展提供了新的见解。

https://cdn.ncbi.nlm.nih.gov/pmc/blobs/6d53/9287983/e57390717ce6/12951_2022_1531_Sch1_HTML.jpg

文献AI研究员

20分钟写一篇综述,助力文献阅读效率提升50倍。

立即体验

用中文搜PubMed

大模型驱动的PubMed中文搜索引擎

马上搜索

文档翻译

学术文献翻译模型,支持多种主流文档格式。

立即体验