Suppr超能文献

X 连锁肌小管肌病与表观遗传改变有关,并可通过 HDAC 抑制得到改善。

X-linked myotubular myopathy is associated with epigenetic alterations and is ameliorated by HDAC inhibition.

机构信息

Department of Molecular Genetics, University of Toronto, Toronto, ON, M5S 1A1, Canada.

Program for Genetics and Genome Biology, The Hospital for Sick Children, 555 University Ave, Toronto, ON, M5G 0A4, Canada.

出版信息

Acta Neuropathol. 2022 Sep;144(3):537-563. doi: 10.1007/s00401-022-02468-7. Epub 2022 Jul 17.

Abstract

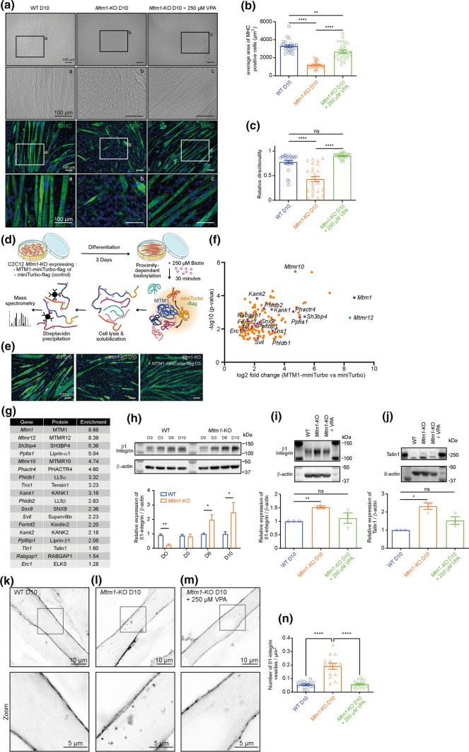
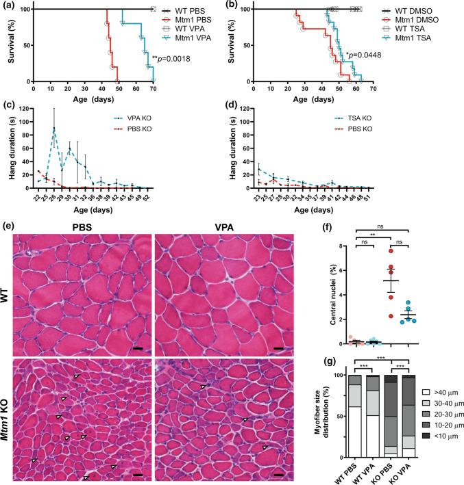
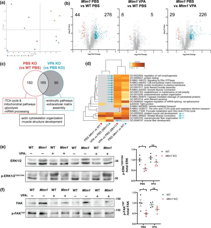
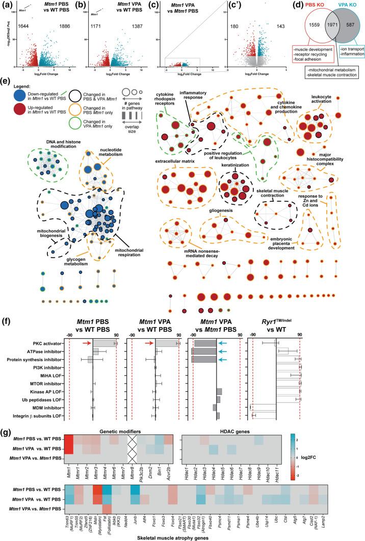
X-linked myotubular myopathy (XLMTM) is a fatal neuromuscular disorder caused by loss of function mutations in MTM1. At present, there are no directed therapies for XLMTM, and incomplete understanding of disease pathomechanisms. To address these knowledge gaps, we performed a drug screen in mtm1 mutant zebrafish and identified four positive hits, including valproic acid, which functions as a potent suppressor of the mtm1 zebrafish phenotype via HDAC inhibition. We translated these findings to a mouse XLMTM model, and showed that valproic acid ameliorates the murine phenotype. These observations led us to interrogate the epigenome in Mtm1 knockout mice; we found increased DNA methylation, which is normalized with valproic acid, and likely mediated through aberrant 1-carbon metabolism. Finally, we made the unexpected observation that XLMTM patients share a distinct DNA methylation signature, suggesting that epigenetic alteration is a conserved disease feature amenable to therapeutic intervention.

摘要

X 连锁肌小管肌病 (XLMTM) 是一种致命的神经肌肉疾病,由 MTM1 功能丧失突变引起。目前,针对 XLMTM 尚无靶向治疗方法,对疾病发病机制的了解也不完整。为了解决这些知识空白,我们在 mtm1 突变斑马鱼中进行了药物筛选,鉴定出了四个阳性结果,包括丙戊酸,它通过抑制组蛋白去乙酰化酶,成为 mtm1 斑马鱼表型的有效抑制剂。我们将这些发现转化为小鼠 XLMTM 模型,并表明丙戊酸可改善小鼠表型。这些观察结果促使我们在 Mtm1 敲除小鼠中研究表观基因组;我们发现 DNA 甲基化增加,丙戊酸可使 DNA 甲基化正常化,这可能是通过异常的 1 碳代谢介导的。最后,我们观察到一个意想不到的现象,即 XLMTM 患者具有独特的 DNA 甲基化特征,这表明表观遗传改变是一种保守的疾病特征,可通过治疗干预来改变。

https://cdn.ncbi.nlm.nih.gov/pmc/blobs/90d6/9381459/38c1b3363d9c/401_2022_2468_Fig1_HTML.jpg

文献AI研究员

20分钟写一篇综述,助力文献阅读效率提升50倍。

立即体验

用中文搜PubMed

大模型驱动的PubMed中文搜索引擎

马上搜索

文档翻译

学术文献翻译模型,支持多种主流文档格式。

立即体验