Suppr超能文献

一种与代谢相关的基因预后指数,在头颈部鳞状细胞癌中连接代谢特征与抗肿瘤免疫循环

A Metabolism-Related Gene Prognostic Index Bridging Metabolic Signatures and Antitumor Immune Cycling in Head and Neck Squamous Cell Carcinoma.

作者信息

Du Kunpeng, Zou Jingwen, Wang Baiyao, Liu Chunshan, Khan Muhammad, Xie Tao, Huang Xiaoting, Shen Piao, Tian Yunhong, Yuan Yawei

机构信息

Department of Radiation Oncology, Affiliated Cancer Hospital & Institute of Guangzhou Medical University, Guangzhou, China.

Department of Liver Surgery of the Sun Yat-sen University Cancer Center, Guangzhou, China.

出版信息

Front Immunol. 2022 Jun 30;13:857934. doi: 10.3389/fimmu.2022.857934. eCollection 2022.

Abstract

BACKGROUND

In the era of immunotherapy, predictive or prognostic biomarkers for head and neck squamous cell carcinoma (HNSCC) are urgently needed. Metabolic reprogramming in the tumor microenvironment (TME) is a non-negligible reason for the low therapeutic response to immune checkpoint inhibitor (ICI) therapy. We aimed to construct a metabolism-related gene prognostic index (MRGPI) for HNSCC bridging metabolic characteristics and antitumor immune cycling and identified the immunophenotype, genetic alternations, potential targeted inhibitors, and the benefit of immunotherapy in MRGPI-defined subgroups of HNSCC.

METHODS

Based on The Cancer Genome Atlas (TCGA) HNSCC dataset (n = 502), metabolism-related hub genes were identified by the weighted gene co-expression network analysis (WGCNA). Seven genes were identified to construct the MRGPI by using the Cox regression method and validated with an HNSCC dataset (n = 270) from the Gene Expression Omnibus (GEO) database. Afterward, the prognostic value, metabolic activities, genetic alternations, gene set enrichment analysis (GSEA), immunophenotype, Connectivity map (cMAP), and benefit of immunotherapy in MRGPI-defined subgroups were analyzed.

RESULTS

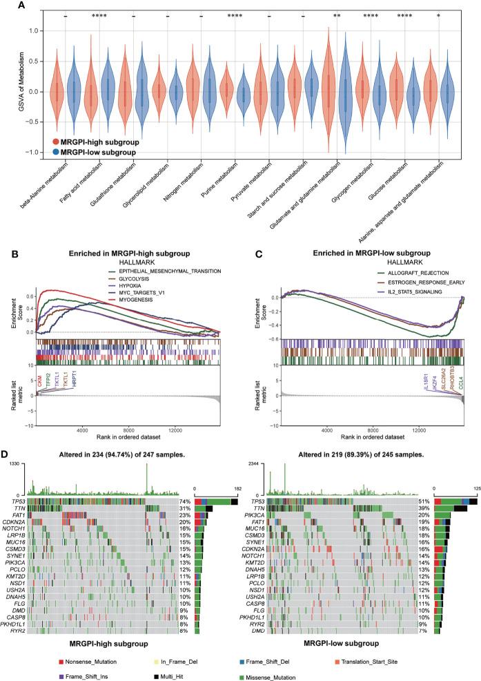
The MRGPI was constructed based on , , , , , , and . Patients in the low-MRGPI group had better overall survival than those in the high-MRGPI group, consistent with the results in the GEO cohort (cutoff value = 1.01). Patients with a low MRGPI score display lower metabolic activities and an active antitumor immunity status and more benefit from immunotherapy. In contrast, a higher MRGPI score was correlated with higher metabolic activities, more TP53 mutation rate, lower antitumor immunity ability, an immunosuppressive TME, and less benefit from immunotherapy.

CONCLUSION

The MRGPI is a promising indicator to distinguish the prognosis, the metabolic, molecular, and immune phenotype, and the benefit from immunotherapy in HNSCC.

摘要

背景

在免疫治疗时代,头颈部鳞状细胞癌(HNSCC)的预测或预后生物标志物亟待明确。肿瘤微环境(TME)中的代谢重编程是免疫检查点抑制剂(ICI)治疗反应率低的一个不可忽视的原因。我们旨在构建一个与HNSCC代谢相关的基因预后指数(MRGPI),以衔接代谢特征与抗肿瘤免疫循环,并确定MRGPI定义的HNSCC亚组中的免疫表型、基因改变、潜在靶向抑制剂以及免疫治疗的获益情况。

方法

基于癌症基因组图谱(TCGA)HNSCC数据集(n = 502),通过加权基因共表达网络分析(WGCNA)确定与代谢相关的枢纽基因。使用Cox回归方法鉴定出7个基因构建MRGPI,并在来自基因表达综合数据库(GEO)的HNSCC数据集(n = 270)中进行验证。随后,分析MRGPI定义亚组中的预后价值、代谢活性、基因改变、基因集富集分析(GSEA)、免疫表型、连通图(cMAP)以及免疫治疗的获益情况。

结果

MRGPI基于 、 、 、 、 、 和 构建。低MRGPI组患者的总生存期优于高MRGPI组患者,这与GEO队列中的结果一致(临界值 = 1.01)。MRGPI评分低的患者表现出较低的代谢活性和活跃的抗肿瘤免疫状态,且从免疫治疗中获益更多。相比之下,较高的MRGPI评分与较高的代谢活性、更高的TP53突变率、较低的抗肿瘤免疫能力、免疫抑制性TME以及较少的免疫治疗获益相关。

结论

MRGPI是区分HNSCC预后、代谢、分子和免疫表型以及免疫治疗获益情况的一个有前景的指标。

https://cdn.ncbi.nlm.nih.gov/pmc/blobs/cea6/9282908/eedd7aa41e1e/fimmu-13-857934-g001.jpg

文献AI研究员

20分钟写一篇综述,助力文献阅读效率提升50倍。

立即体验

用中文搜PubMed

大模型驱动的PubMed中文搜索引擎

马上搜索

文档翻译

学术文献翻译模型,支持多种主流文档格式。

立即体验