Suppr超能文献

建立免疫相关基因模型预测头颈部鳞状细胞癌的治疗、细胞外基质和预后。

Building an Immune-Related Genes Model to Predict Treatment, Extracellular Matrix, and Prognosis of Head and Neck Squamous Cell Carcinoma.

机构信息

Department of Otolaryngology and Ophthalmology, Anji County People' s Hospital, Zhejiang, China.

Department of Radiation Oncology, Shanghai Ninth People' s Hospital, Shanghai Jiaotong University School of Medicine, Shanghai, China.

出版信息

Mediators Inflamm. 2023 Jul 11;2023:6680731. doi: 10.1155/2023/6680731. eCollection 2023.

Abstract

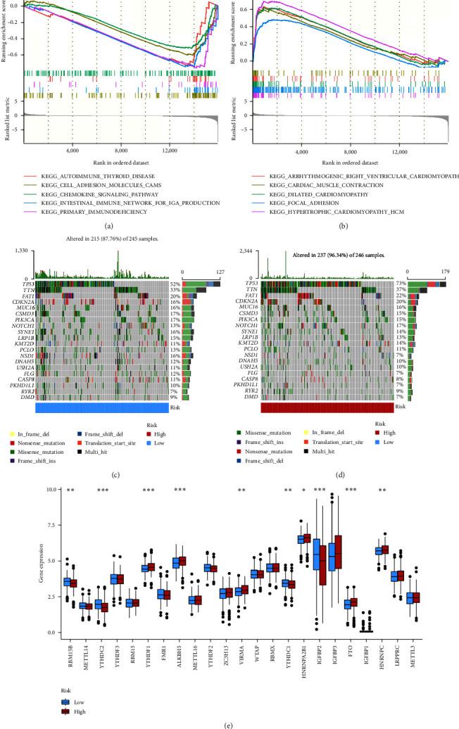
Due to the considerable heterogeneity of head and neck squamous cell carcinoma (HNSCC), individuals with comparable TNM stages who receive the same treatment strategy have varying prognostic outcomes. In HNSCC, immunotherapy is developing quickly and has shown effective. We want to develop an immune-related gene (IRG) prognostic model to forecast the prognosis and response to immunotherapy of patients. In order to analyze differential expression in normal and malignant tissues, we first identified IRGs that were differently expressed. Weighted gene coexpression network analysis (WGCNA) was used to identify modules that were highly related, and univariate and multivariate Cox regression analyses were also used to create a predictive model for IRGs that included nine IRGs. WGCNA identified the four most noteworthy related modules. Patients in the model's low-risk category had a better chance of survival. The IRGs prognostic model was also proved to be an independent prognostic predictor, and the model was also substantially linked with a number of clinical characteristics. The low-risk group was associated with immune-related pathways, a low incidence of gene mutation, a high level of M1 macrophage infiltration, regulatory T cells, CD8 T cells, and B cells, active immunity, and larger benefits from immune checkpoint inhibitors (ICIs) therapy. The high-risk group, on the other hand, had suppressive immunity, high levels of NK and CD4 T-cell infiltration, high gene mutation rates, and decreased benefits from ICI therapy. As a result of our research, a predictive model for IRGs that can reliably predict a patient's prognosis and their response to both conventional and immunotherapy has been created.

摘要

由于头颈部鳞状细胞癌(HNSCC)具有相当大的异质性,接受相同治疗策略的具有可比 TNM 分期的个体具有不同的预后结果。在 HNSCC 中,免疫疗法发展迅速且有效。我们希望开发一种免疫相关基因(IRG)预后模型,以预测患者的预后和对免疫治疗的反应。为了分析正常组织和恶性组织中的差异表达,我们首先确定了差异表达的 IRG。加权基因共表达网络分析(WGCNA)用于识别高度相关的模块,并且还使用单变量和多变量 Cox 回归分析来创建包含九个 IRG 的 IRG 预测模型。WGCNA 确定了四个最显著相关的模块。模型中低风险类别的患者具有更好的生存机会。IRG 预后模型也被证明是一个独立的预后预测因子,并且与许多临床特征也有很大关联。低风险组与免疫相关途径相关,基因突变发生率低,M1 巨噬细胞浸润水平高,调节性 T 细胞、CD8 T 细胞和 B 细胞,具有活性免疫,并且从免疫检查点抑制剂(ICI)治疗中获益更大。另一方面,高危组具有抑制性免疫,NK 和 CD4 T 细胞浸润水平高,基因突变率高,并且从 ICI 治疗中获益减少。通过我们的研究,创建了一种可以可靠预测患者预后及其对常规治疗和免疫治疗反应的 IRG 预测模型。

https://cdn.ncbi.nlm.nih.gov/pmc/blobs/45f1/10353907/e68f6dc45a49/MI2023-6680731.001.jpg

文献AI研究员

20分钟写一篇综述,助力文献阅读效率提升50倍。

立即体验

用中文搜PubMed

大模型驱动的PubMed中文搜索引擎

马上搜索

文档翻译

学术文献翻译模型,支持多种主流文档格式。

立即体验