Suppr超能文献

泛癌和单细胞分析揭示 CENPL 作为癌症预后和免疫浸润相关的生物标志物。

Pan-Cancer and Single-Cell Analysis Reveals CENPL as a Cancer Prognosis and Immune Infiltration-Related Biomarker.

机构信息

Department of Oncology, Xiangya Hospital, Central South University, Changsha, China.

Key Laboratory for Molecular Radiation Oncology of Hunan Province, Xiangya Hospital, Central South University, Changsha, China.

出版信息

Front Immunol. 2022 Jun 30;13:916594. doi: 10.3389/fimmu.2022.916594. eCollection 2022.

Abstract

BACKGROUND

Centromere protein L (CENPL) is an important member of the centromere protein (CENP) family. However, the correlation between CENPL expression and cancer development and immune infiltration has rarely been studied. Here, we studied the role of CENPL in pan-cancer and further verified the results in lung adenocarcinoma (LUAD) through experiments.

METHODS

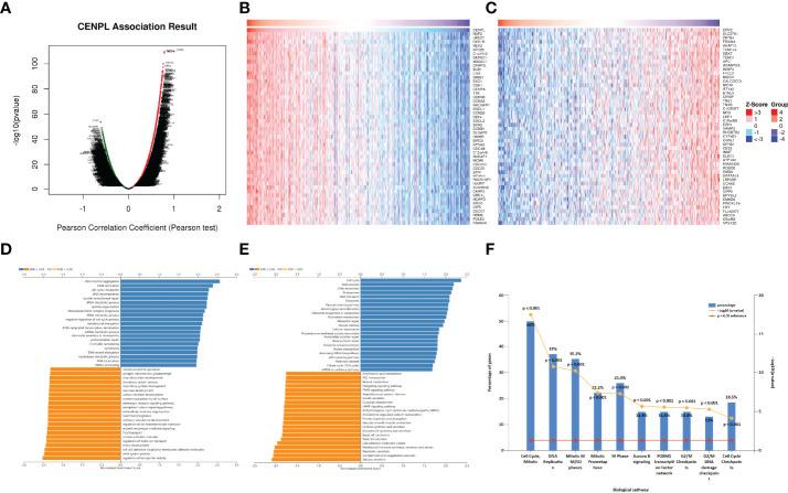
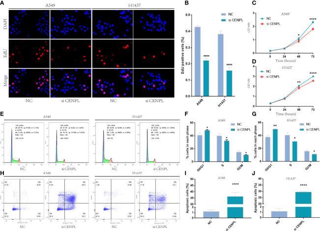
The CENPL expression level was studied with TIMER 2.0 and Oncomine databases. The potential value of CENPL as a diagnostic and prognostic biomarker in pan-cancer was evaluated with the TCGA database and GEPIA. The CENPL mutation character was analyzed using the cBioPortal database. The LinkedOmics and CancerSEA databases were used to carry out the function analysis of CENPL. The role of CENPL in immune infiltration was studied using the TIMER and TISIDB websites. Moreover, the expression of CENPL was detected through RT-qPCR and Western blotting. Immunohistochemistry was used to evaluate the infiltration level of CD8 T cells. Cell proliferation was detected by EdU and CCK8. A flow cytometer was used to analyze the influence of CENPL in cell cycle and apoptosis.

RESULTS

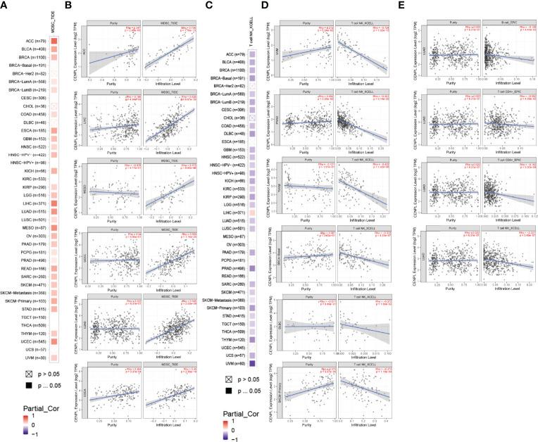
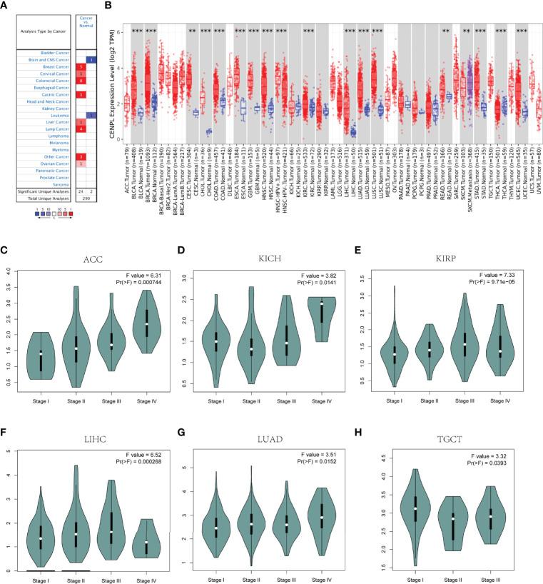
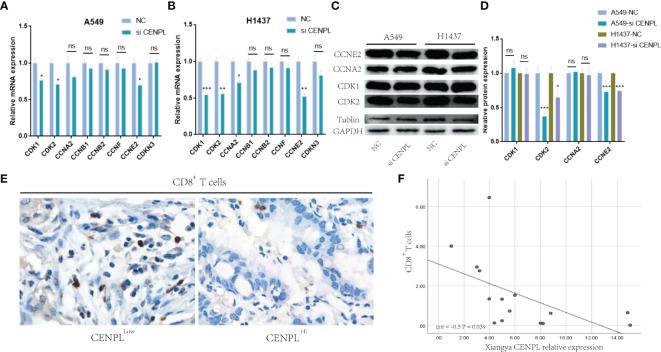
CENPL was increased in most of the cancers. The upregulation and mutation of CENPL were associated with a poorer prognosis in many cancers. The results showed a significant positive correlation between CENPL and myeloid-derived suppressor cell (MDSC) infiltration and a negative correlation between CENPL and T-cell NK infiltration in most of the cancers. CENPL regulated cell proliferation and cell cycle, and was negatively correlated with the inflammation level of LUAD. The experiments suggested that CENPL was increased in LUAD tissue and cell lines. There was a negative correlation between CENPL expression and CD8 T-cell infiltration. The knockdown of CENPL significantly suppressed the expression of CDK2 and CCNE2, and induced G0/G1 arrest and apoptosis of LUAD.

CONCLUSIONS

CENPL may function as a potential biomarker and oncogene in pan-cancer, especially LUAD. Furthermore, CENPL was associated with immune cell infiltration in pan-cancer, providing a potential immune therapy target for tumor treatment.

摘要

背景

着丝粒蛋白 L(CENPL)是着丝粒蛋白(CENP)家族的重要成员。然而,CENPL 表达与癌症发展和免疫浸润的相关性很少被研究。在这里,我们研究了 CENPL 在泛癌中的作用,并通过实验进一步验证了在肺腺癌(LUAD)中的结果。

方法

使用 TIMER 2.0 和 Oncomine 数据库研究 CENPL 的表达水平。使用 TCGA 数据库和 GEPIA 评估 CENPL 作为泛癌诊断和预后生物标志物的潜在价值。使用 cBioPortal 数据库分析 CENPL 的突变特征。使用 LinkedOmics 和 CancerSEA 数据库进行 CENPL 的功能分析。使用 TIMER 和 TISIDB 网站研究 CENPL 对免疫浸润的作用。此外,通过 RT-qPCR 和 Western blot 检测 CENPL 的表达。免疫组织化学用于评估 CD8 T 细胞的浸润水平。通过 EdU 和 CCK8 检测细胞增殖。使用流式细胞仪分析 CENPL 对细胞周期和凋亡的影响。

结果

CENPL 在大多数癌症中增加。CENPL 的上调和突变与许多癌症的预后不良相关。结果表明,在大多数癌症中,CENPL 与髓系来源的抑制细胞(MDSC)浸润呈显著正相关,与 T 细胞 NK 浸润呈负相关。CENPL 调节细胞增殖和细胞周期,与 LUAD 的炎症水平呈负相关。实验表明,CENPL 在 LUAD 组织和细胞系中增加。CENPL 表达与 CD8 T 细胞浸润呈负相关。CENPL 的敲低显著抑制了 CDK2 和 CCNE2 的表达,并诱导 LUAD 的 G0/G1 期阻滞和凋亡。

结论

CENPL 可能在泛癌中作为一种潜在的生物标志物和癌基因发挥作用,尤其是在 LUAD 中。此外,CENPL 与泛癌中的免疫细胞浸润相关,为肿瘤治疗提供了潜在的免疫治疗靶点。

https://cdn.ncbi.nlm.nih.gov/pmc/blobs/602f/9279617/fa1a0c623071/fimmu-13-916594-g001.jpg

文献AI研究员

20分钟写一篇综述,助力文献阅读效率提升50倍。

立即体验

用中文搜PubMed

大模型驱动的PubMed中文搜索引擎

马上搜索

文档翻译

学术文献翻译模型,支持多种主流文档格式。

立即体验