Suppr超能文献

Gsα和雌激素揭示了表达骨生成细胞的骨髓脂联素的不同亚群。

Gsα and estrogen reveal different subsets of bone marrow adiponectin expressing osteogenic cells.

作者信息

Palmisano Biagio, Labella Rossella, Donsante Samantha, Remoli Cristina, Spica Emanuela, Coletta Ilenia, Farinacci Giorgia, Dello Spedale Venti Michele, Saggio Isabella, Serafini Marta, Robey Pamela Gehron, Corsi Alessandro, Riminucci Mara

机构信息

Department of Molecular Medicine, Sapienza University of Rome, Rome, 00161, Italy.

Tettamanti Research Center, Department of Pediatrics, University of Milano Bicocca/Fondazione MBBM, Monza, 20900, Italy.

出版信息

Bone Res. 2022 Jul 19;10(1):50. doi: 10.1038/s41413-022-00220-1.

Abstract

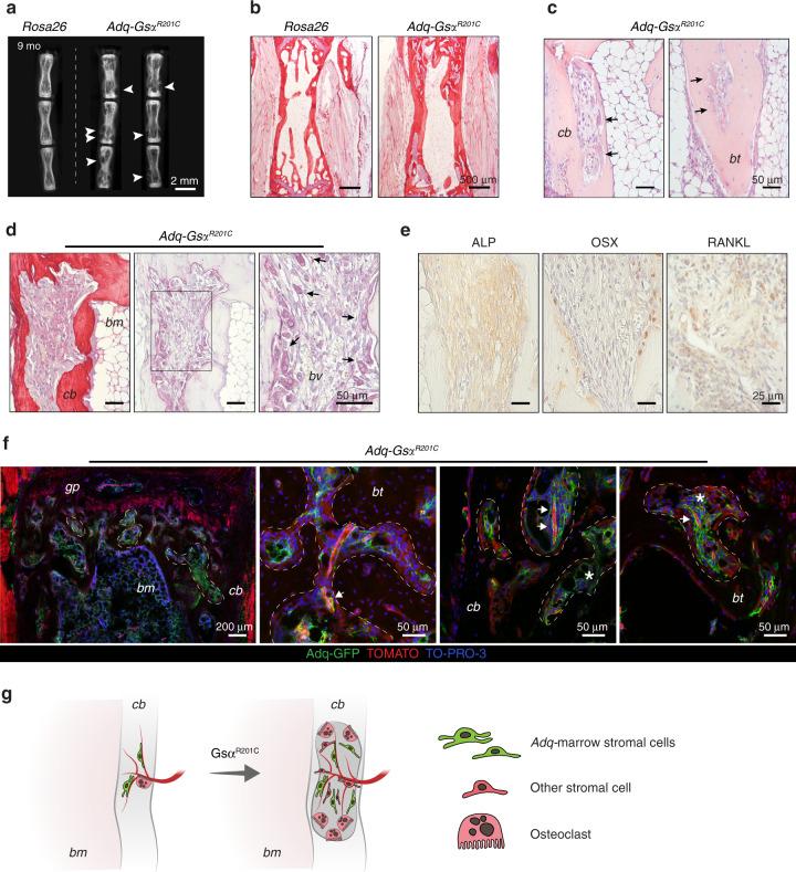
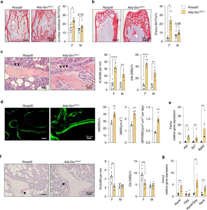
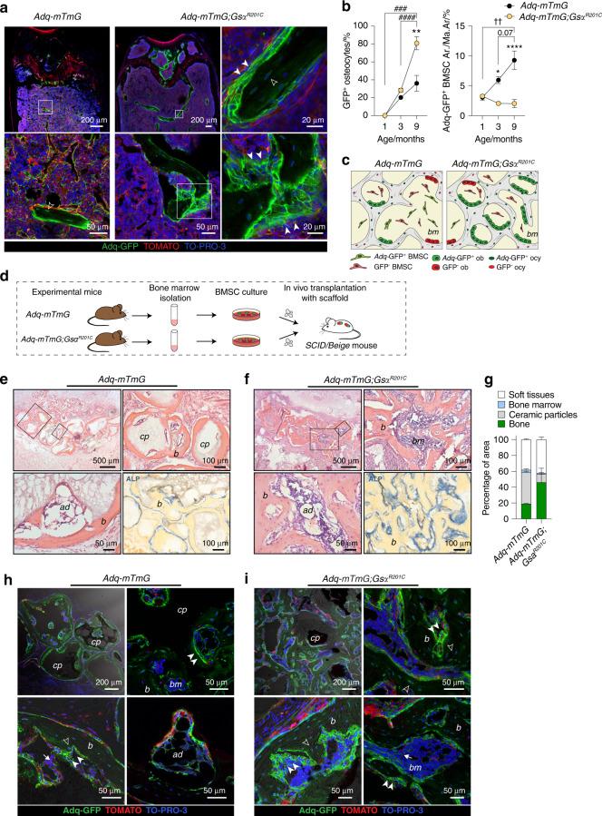
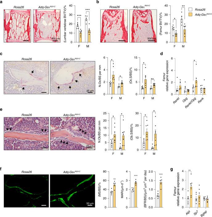
The Gsα/cAMP signaling pathway mediates the effect of a variety of hormones and factors that regulate the homeostasis of the post-natal skeleton. Hence, the dysregulated activity of Gsα due to gain-of-function mutations (R201C/R201H) results in severe architectural and functional derangements of the entire bone/bone marrow organ. While the consequences of gain-of-function mutations of Gsα have been extensively investigated in osteoblasts and in bone marrow osteoprogenitor cells at various differentiation stages, their effect in adipogenically-committed bone marrow stromal cells has remained unaddressed. We generated a mouse model with expression of Gsα driven by the Adiponectin (Adq) promoter. Adq-Gsα mice developed a complex combination of metaphyseal, diaphyseal and cortical bone changes. In the metaphysis, Gsα caused an early phase of bone resorption followed by bone deposition. Metaphyseal bone formation was sustained by cells that were traced by Adq-Cre and eventually resulted in a high trabecular bone mass phenotype. In the diaphysis, Gsα, in combination with estrogen, triggered the osteogenic activity of Adq-Cre-targeted perivascular bone marrow stromal cells leading to intramedullary bone formation. Finally, consistent with the previously unnoticed presence of Adq-Cre-marked pericytes in intraosseous blood vessels, Gsα caused the development of a lytic phenotype that affected both cortical (increased porosity) and trabecular (tunneling resorption) bone. These results provide the first evidence that the Adq-cell network in the skeleton not only regulates bone resorption but also contributes to bone formation, and that the Gsα/cAMP pathway is a major modulator of both functions.

摘要

Gsα/cAMP信号通路介导多种调节出生后骨骼稳态的激素和因子的作用。因此,功能获得性突变(R201C/R201H)导致的Gsα活性失调会导致整个骨/骨髓器官出现严重的结构和功能紊乱。虽然Gsα功能获得性突变在成骨细胞和不同分化阶段的骨髓骨祖细胞中的后果已得到广泛研究,但其在脂肪生成定向的骨髓基质细胞中的作用仍未得到探讨。我们构建了一个由脂联素(Adq)启动子驱动Gsα表达的小鼠模型。Adq-Gsα小鼠出现了干骺端、骨干和皮质骨变化的复杂组合。在干骺端,Gsα导致早期骨吸收阶段,随后是骨沉积。干骺端骨形成由Adq-Cre追踪的细胞维持,最终导致高骨小梁骨量表型。在骨干中,Gsα与雌激素联合,触发Adq-Cre靶向的血管周围骨髓基质细胞的成骨活性,导致髓内骨形成。最后,与之前未被注意到的骨内血管中Adq-Cre标记的周细胞的存在一致,Gsα导致了一种溶骨表型的发展,这种表型影响皮质骨(孔隙率增加)和小梁骨(隧道状吸收)。这些结果提供了首个证据,表明骨骼中的Adq细胞网络不仅调节骨吸收,还促进骨形成,并且Gsα/cAMP途径是这两种功能的主要调节因子。

https://cdn.ncbi.nlm.nih.gov/pmc/blobs/5d1d/9296668/7b165d923bea/41413_2022_220_Fig1_HTML.jpg

文献AI研究员

20分钟写一篇综述,助力文献阅读效率提升50倍。

立即体验

用中文搜PubMed

大模型驱动的PubMed中文搜索引擎

马上搜索

文档翻译

学术文献翻译模型,支持多种主流文档格式。

立即体验