Suppr超能文献

弓形虫感染雄性小鼠会改变与神经精神疾病相关的多巴胺敏感行为和宿主基因表达模式。

Toxoplasma infection in male mice alters dopamine-sensitive behaviors and host gene expression patterns associated with neuropsychiatric disease.

机构信息

Program in Molecular Medicine, Hospital for Sick Children, Toronto, Canada.

Program in Neurosciences & Mental Health, Hospital for Sick Children, Toronto, Canada.

出版信息

PLoS Negl Trop Dis. 2022 Jul 20;16(7):e0010600. doi: 10.1371/journal.pntd.0010600. eCollection 2022 Jul.

Abstract

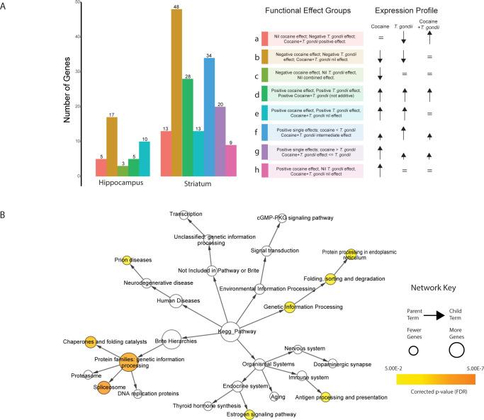
During chronic infection, the single celled parasite, Toxoplasma gondii, can migrate to the brain where it has been associated with altered dopamine function and the capacity to modulate host behavior, increasing risk of neurocognitive disorders. Here we explore alterations in dopamine-related behavior in a new mouse model based on stimulant (cocaine)-induced hyperactivity. In combination with cocaine, infection resulted in heightened sensorimotor deficits and impairment in prepulse inhibition response, which are commonly disrupted in neuropsychiatric conditions. To identify molecular pathways in the brain affected by chronic T. gondii infection, we investigated patterns of gene expression. As expected, infection was associated with an enrichment of genes associated with general immune response pathways, that otherwise limits statistical power to identify more informative pathways. To overcome this limitation and focus on pathways of neurological relevance, we developed a novel context enrichment approach that relies on a customized ontology. Applying this approach, we identified genes that exhibited unexpected patterns of expression arising from the combination of cocaine exposure and infection. These include sets of genes which exhibited dampened response to cocaine in infected mice, suggesting a possible mechanism for some observed behaviors and a neuroprotective effect that may be advantageous to parasite persistence. This model offers a powerful new approach to dissect the molecular pathways by which T. gondii infection contributes to neurocognitive disorders.

摘要

在慢性感染期间,单细胞寄生虫弓形虫可以迁移到大脑,在那里它与多巴胺功能改变和调节宿主行为的能力有关,增加了神经认知障碍的风险。在这里,我们在一个新的基于兴奋剂(可卡因)诱导的过度活跃的小鼠模型中探索与多巴胺相关的行为改变。可卡因与感染相结合,导致感觉运动缺陷加剧,并损害了前脉冲抑制反应,这些在神经精神疾病中通常受到干扰。为了确定慢性弓形虫感染影响大脑的分子途径,我们研究了基因表达模式。正如预期的那样,感染与与一般免疫反应途径相关的基因富集有关,否则会限制识别更具信息量的途径的统计能力。为了克服这一限制并关注神经相关途径,我们开发了一种新颖的上下文富集方法,该方法依赖于自定义本体。应用这种方法,我们确定了表现出可卡因暴露和感染组合所产生的异常表达模式的基因。其中包括一组基因在感染的小鼠中对可卡因的反应减弱,这表明观察到的一些行为和可能有利于寄生虫持续存在的神经保护作用的可能机制。该模型提供了一种新的有力方法,可以剖析弓形虫感染导致神经认知障碍的分子途径。

https://cdn.ncbi.nlm.nih.gov/pmc/blobs/0921/9342775/f994c28d468d/pntd.0010600.g001.jpg

文献AI研究员

20分钟写一篇综述,助力文献阅读效率提升50倍。

立即体验

用中文搜PubMed

大模型驱动的PubMed中文搜索引擎

马上搜索

文档翻译

学术文献翻译模型,支持多种主流文档格式。

立即体验