Suppr超能文献

治疗性 KRAS 抑制可在免疫原性肺癌中驱动有效的干扰素介导的抗肿瘤免疫。

Therapeutic KRAS inhibition drives effective interferon-mediated antitumor immunity in immunogenic lung cancers.

机构信息

Oncogene Biology Laboratory, Francis Crick Institute, 1 Midland Road, London NW1 1AT, UK.

Bioinformatics and Biostatistics Science Technology Platform, Francis Crick Institute, 1 Midland Road, London NW1 1AT, UK.

出版信息

Sci Adv. 2022 Jul 22;8(29):eabm8780. doi: 10.1126/sciadv.abm8780. Epub 2022 Jul 20.

Abstract

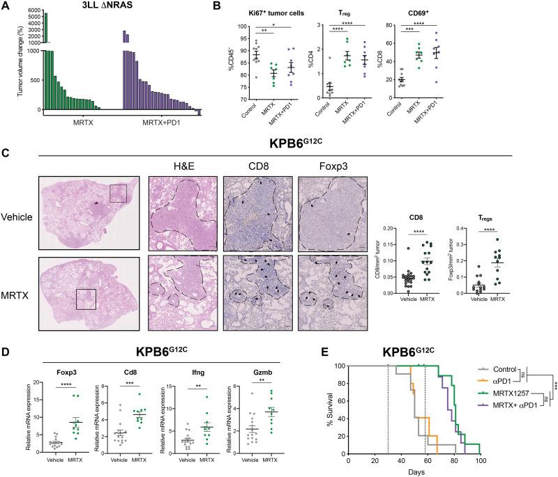
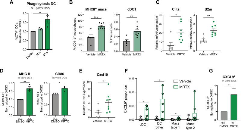
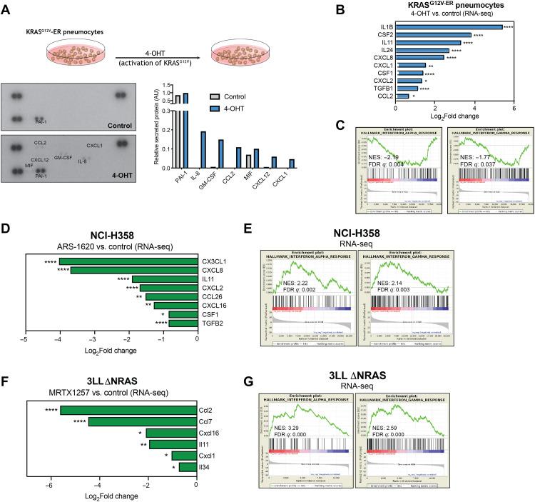
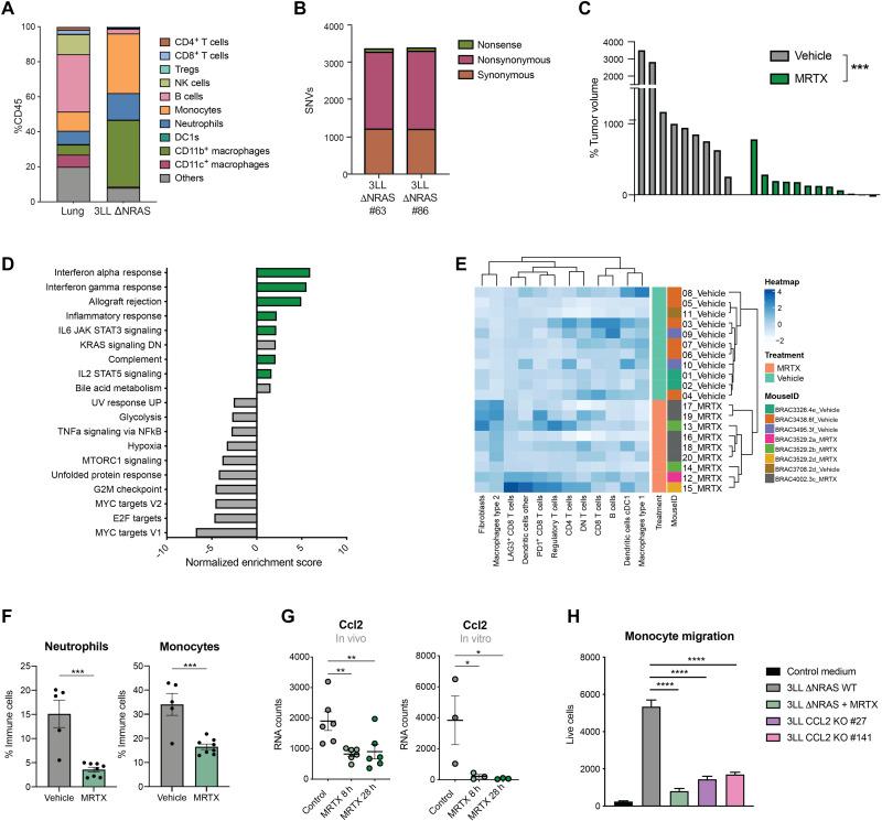
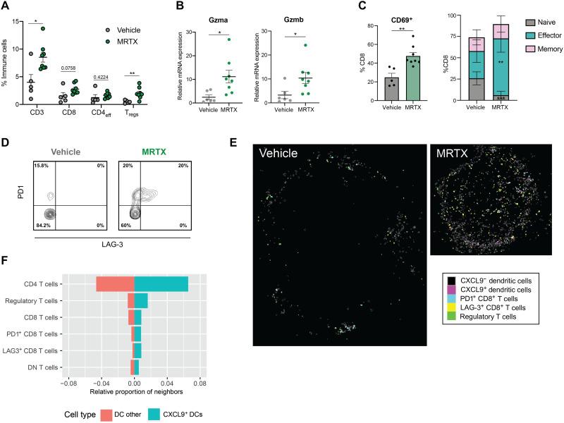
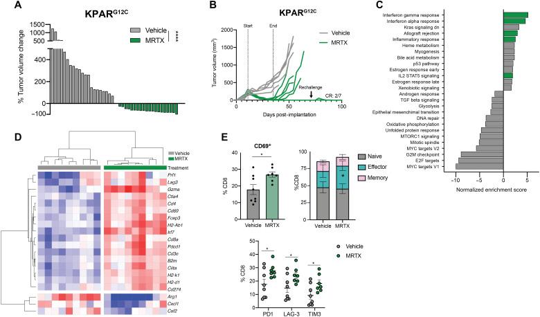
Recently developed KRAS inhibitory drugs are beneficial to lung cancer patients harboring KRAS mutations, but drug resistance frequently develops. Because of the immunosuppressive nature of the signaling network controlled by oncogenic KRAS, these drugs can indirectly affect antitumor immunity, providing a rationale for their combination with immune checkpoint blockade. In this study, we have characterized how KRAS inhibition reverses immunosuppression driven by oncogenic KRAS in a number of preclinical lung cancer models with varying levels of immunogenicity. Mechanistically, KRAS inhibition up-regulates interferon signaling via Myc inhibition, leading to reduced tumor infiltration by immunosuppressive cells, enhanced infiltration and activation of cytotoxic T cells, and increased antigen presentation. However, the combination of KRAS inhibitors with immune checkpoint blockade only provides synergistic benefit in the most immunogenic tumor model. KRAS inhibition fails to sensitize cold tumors to immunotherapy, with implications for the design of clinical trials combining KRAS inhibitors with anti-PD1 drugs.

摘要

最近开发的 KRAS 抑制药物对携带 KRAS 突变的肺癌患者有益,但经常会产生耐药性。由于致癌性 KRAS 控制的信号网络具有免疫抑制性,这些药物可以间接影响抗肿瘤免疫,为它们与免疫检查点阻断的联合治疗提供了依据。在这项研究中,我们已经描述了 KRAS 抑制如何在具有不同免疫原性水平的多种临床前肺癌模型中逆转致癌性 KRAS 驱动的免疫抑制。从机制上讲,KRAS 抑制通过抑制 Myc 而上调干扰素信号,导致免疫抑制性细胞浸润减少,细胞毒性 T 细胞浸润和激活增强,以及抗原呈递增加。然而,KRAS 抑制剂与免疫检查点阻断的联合治疗仅在最具免疫原性的肿瘤模型中提供协同获益。KRAS 抑制不能使冷肿瘤对免疫治疗敏感,这对设计联合 KRAS 抑制剂和抗 PD1 药物的临床试验具有重要意义。

https://cdn.ncbi.nlm.nih.gov/pmc/blobs/711b/9299537/13b96998b1cf/sciadv.abm8780-f1.jpg

文献AI研究员

20分钟写一篇综述,助力文献阅读效率提升50倍。

立即体验

用中文搜PubMed

大模型驱动的PubMed中文搜索引擎

马上搜索

文档翻译

学术文献翻译模型,支持多种主流文档格式。

立即体验