Suppr超能文献

2015 年至 2019 年中国中部地区迁徙鸟类中流感病毒的遗传与病原学特征

Genetic and Pathogenic Characterization of Avian Influenza Virus in Migratory Birds between 2015 and 2019 in Central China.

机构信息

CAS Key Laboratory of Special Pathogens and Biosafety, Wuhan Institute of Virology, Center for Biosafety Mega-Science, CAS Center for Influenza Research and Early Warning, Chinese Academy of Sciences, Wuhan, China.

University of Chinese Academy of Sciences, Beijing, China.

出版信息

Microbiol Spectr. 2022 Aug 31;10(4):e0165222. doi: 10.1128/spectrum.01652-22. Epub 2022 Jul 12.

Abstract

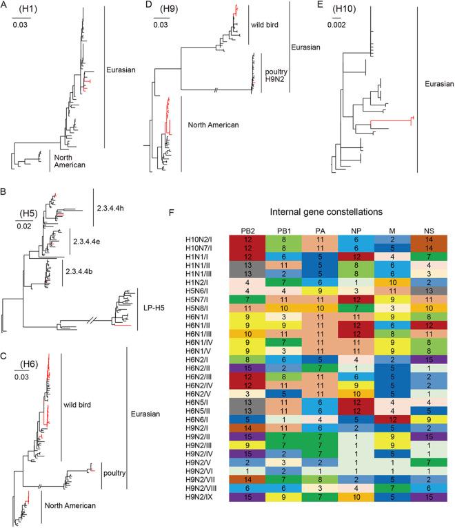
Active surveillance of avian influenza virus (AIV) in wetlands and lakes is important for exploring the gene pool in wild birds. Through active surveillance from 2015 through 2019, 10,900 samples from wild birds in central China were collected, and 89 AIVs were isolated, including 2 subtypes of highly pathogenic AIV and 12 of low-pathogenic AIV; H9N2 and H6Ny were the dominant subtypes. Phylogenetic analysis of the isolates demonstrated that extensive intersubtype reassortments and frequent intercontinental gene exchange occurred in AIVs. AIV gene segments persistently circulated in several migration seasons, but interseasonal persistence of the whole genome was rare. The whole genomes of one H6N6 and polymerase basic 2 (PB2), polymerase acidic (PA), hemagglutinin (HA), neuraminidase (NA), M, and nonstructural (NS) genes of one H9N2 virus were found to be of poultry origin, suggesting a spillover of AIVs from poultry to wild birds. Importantly, one H9N2 virus only bound to human-type receptor, and one H1N1, four H6, and seven H9N2 viruses possessed dual receptor-binding capacity. Nineteen of 20 representative viruses tested could replicate in the lungs of mice without preadaptation, which poses a clear threat of infection in humans. Together, our study highlights the need for intensive AIV surveillance. Influenza virus surveillance in wild birds plays an important role in the early recognition and control of the virus. However, the AIV gene pool in wild birds in central China along the East Asian-Australasian flyway has not been well studied. Here, we conducted a 5-year AIV active surveillance in this region. Our data revealed the long-term circulation and prevalence of AIVs in wild birds in central China, and we observed that intercontinental gene exchange of AIVs is more frequent and continuous than previously thought. Spillover events from poultry to wild bird were observed in H6 and H9 viruses. In addition, in 20 representative viruses, 12 viruses could bind human-type receptors, and 19 viruses could replicate in mice without preadaption. Our work highlights the potential threat of wild bird AIVs to public health.

摘要

对湿地和湖泊中的禽流感病毒 (AIV) 进行主动监测,对于探索野生鸟类中的基因库至关重要。通过 2015 年至 2019 年的主动监测,从中方采集了 10900 份野生鸟类样本,分离出 89 株 AIV,包括 2 株高致病性 AIV 和 12 株低致病性 AIV;H9N2 和 H6Ny 是主要亚型。分离株的系统进化分析表明,AIV 中广泛发生了亚间重组和频繁的洲际基因交换。AIV 基因片段在多个迁徙季节持续循环,但整个基因组的季节间持续性很少见。一个 H6N6 和聚合酶基本 2 (PB2)、聚合酶酸性 (PA)、血凝素 (HA)、神经氨酸酶 (NA)、M 和非结构 (NS) 基因的一个 H9N2 病毒的全基因组被发现源自家禽,表明 AIV 从家禽溢出到野生鸟类。重要的是,一个 H9N2 病毒仅与人类型受体结合,一个 H1N1、四个 H6 和七个 H9N2 病毒具有双重受体结合能力。20 个代表性病毒中有 19 个在没有预先适应的情况下能够在小鼠肺部复制,这对人类感染构成了明显威胁。总的来说,我们的研究强调了需要加强对 AIV 的监测。在野生鸟类中监测流感病毒对于早期识别和控制病毒至关重要。然而,沿东亚-澳大拉西亚飞行路线的中方野生鸟类中的 AIV 基因库尚未得到充分研究。在这里,我们在该地区进行了为期 5 年的 AIV 主动监测。我们的数据揭示了中方野生鸟类中长期循环和流行的 AIV,我们观察到 AIV 的洲际基因交换比以前认为的更频繁和连续。在 H6 和 H9 病毒中观察到了从家禽到野生鸟类的溢出事件。此外,在 20 个代表性病毒中,12 个病毒可以与人类型受体结合,19 个病毒可以在没有预先适应的情况下在小鼠中复制。我们的工作强调了野生鸟类 AIV 对公共卫生的潜在威胁。

https://cdn.ncbi.nlm.nih.gov/pmc/blobs/0983/9431584/5cbbae4ee968/spectrum.01652-22-f001.jpg

文献AI研究员

20分钟写一篇综述,助力文献阅读效率提升50倍。

立即体验

用中文搜PubMed

大模型驱动的PubMed中文搜索引擎

马上搜索

文档翻译

学术文献翻译模型,支持多种主流文档格式。

立即体验