Suppr超能文献

新型小分子抑制剂通过 PD-1/PD-L1 阻断的治疗靶向将细胞毒性 T 细胞募集到实体瘤微环境中。

Therapeutic targeting of PD-1/PD-L1 blockade by novel small-molecule inhibitors recruits cytotoxic T cells into solid tumor microenvironment.

机构信息

Research Institute for Medicines (iMed.ULisboa), Faculty of Pharmacy, Universidade de Lisboa, 1649-003 Lisbon, Portugal.

Department of Physiology and Pharmacology, Sackler Faculty of Medicine, Tel Aviv University, Tel Aviv 6997801, Israel.

出版信息

J Immunother Cancer. 2022 Jul;10(7). doi: 10.1136/jitc-2022-004695.

Abstract

BACKGROUND

Inhibiting programmed cell death protein 1 (PD-1) or PD-ligand 1 (PD-L1) has shown exciting clinical outcomes in diverse human cancers. So far, only monoclonal antibodies are approved as PD-1/PD-L1 inhibitors. While significant clinical outcomes are observed on patients who respond to these therapeutics, a large proportion of the patients do not benefit from the currently available immune checkpoint inhibitors, which strongly emphasize the importance of developing new immunotherapeutic agents.

METHODS

In this study, we followed a transdisciplinary approach to discover novel small molecules that can modulate PD-1/PD-L1 interaction. To that end, we employed analyses combined with , , and experimental studies to assess the ability of novel compounds to modulate PD-1/PD-L1 interaction and enhance T-cell function.

RESULTS

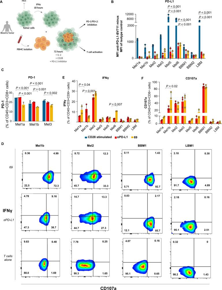
Accordingly, in this study we report the identification of novel small molecules, which like anti-PD-L1/PD-1 antibodies, can stimulate human adaptive immune responses. Unlike these biological compounds, our newly-identified small molecules enabled an extensive infiltration of T lymphocytes into three-dimensional solid tumor models, and the recruitment of cytotoxic T lymphocytes to the tumor microenvironment , unveiling a unique potential to transform cancer immunotherapy.

CONCLUSIONS

We identified a new promising family of small-molecule candidates that regulate the PD-L1/PD-1 signaling pathway, promoting an extensive infiltration of effector CD8 T cells to the tumor microenvironment.

摘要

背景

抑制程序性细胞死亡蛋白 1(PD-1)或 PD-配体 1(PD-L1)在多种人类癌症中显示出令人兴奋的临床疗效。到目前为止,只有单克隆抗体被批准为 PD-1/PD-L1 抑制剂。虽然对这些治疗有反应的患者观察到了显著的临床疗效,但很大一部分患者不能从目前可用的免疫检查点抑制剂中获益,这强烈强调了开发新的免疫治疗药物的重要性。

方法

在这项研究中,我们采用跨学科方法来发现能够调节 PD-1/PD-L1 相互作用的新型小分子。为此,我们采用分析结合实验研究,评估新型化合物调节 PD-1/PD-L1 相互作用和增强 T 细胞功能的能力。

结果

因此,在这项研究中,我们报告了鉴定新型小分子的结果,这些小分子与抗 PD-L1/PD-1 抗体一样,可以刺激人类适应性免疫反应。与这些生物化合物不同,我们新鉴定的小分子能够使 T 淋巴细胞广泛浸润三维实体瘤模型,并将细胞毒性 T 淋巴细胞募集到肿瘤微环境中,揭示了一种独特的潜力,可以改变癌症免疫治疗。

结论

我们鉴定了一组新的有前途的小分子候选物,它们调节 PD-L1/PD-1 信号通路,促进效应 CD8 T 细胞广泛浸润肿瘤微环境。

https://cdn.ncbi.nlm.nih.gov/pmc/blobs/f6be/9310269/ad91cd666c55/jitc-2022-004695f01.jpg

文献AI研究员

20分钟写一篇综述,助力文献阅读效率提升50倍。

立即体验

用中文搜PubMed

大模型驱动的PubMed中文搜索引擎

马上搜索

文档翻译

学术文献翻译模型,支持多种主流文档格式。

立即体验