Suppr超能文献

通过靶向线粒体功能障碍恢复慢性 HIV-1 感染中耗竭的 CD8 T 细胞的功能。

Functional Restoration of Exhausted CD8 T Cells in Chronic HIV-1 Infection by Targeting Mitochondrial Dysfunction.

机构信息

Nuffield Department of Medicine, University of Oxford, Oxford, United Kingdom.

Division of Infection and Immunity, University College London, London, United Kingdom.

出版信息

Front Immunol. 2022 Jul 5;13:908697. doi: 10.3389/fimmu.2022.908697. eCollection 2022.

Abstract

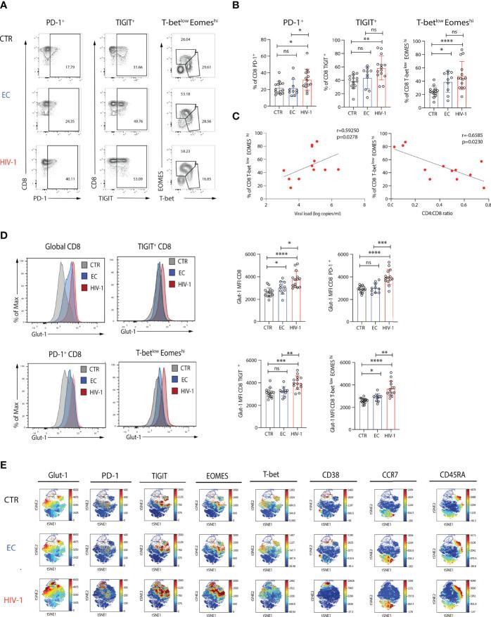
CD8 T cell exhaustion is a hallmark of HIV-1 infection, characterized by phenotypic and functional CD8 T cell abnormalities that persist despite years of effective antiretroviral treatment (ART). More recently, the importance of cellular metabolism in shaping T cell antiviral function has emerged as a crucial aspect of immunotherapeutics aimed at re-invigorating exhausted CD8 T cells but remains under-investigated in HIV-1 infection. To gain a better insight into this process and identify new targets for effective CD8 T cell restoration we examined the metabolic profile of exhausted CD8 T cells in HIV-1 infection. We show that relative to HIV-1 elite controllers (EC) and HIV-1 seronegative donors, CD8 T cells from HIV-1 viraemic individuals are skewed toward a PD-1EOMEST-betTIGIT phenotype that is maintained during ART. This exhausted signature is enriched in HIV-specific CD8 T cells, compared to CMV-specific CD8 T cell populations, and further delineated by higher expression of the glucose transporter, Glut-1, impaired mitochondrial function and biogenesis, reflecting underlying metabolic defects. A notable improvement in antiviral HIV-specific CD8 T cell function was elicited mitochondrial antioxidant treatment in combination with pharmacological modulation of mitochondrial dynamics and IL-15 treatment. These findings identify mitochondria as promising targets for combined reconstitution therapies in HIV-1 infection.

摘要

CD8 T 细胞耗竭是 HIV-1 感染的一个标志特征,其特点是表型和功能异常的 CD8 T 细胞持续存在,尽管进行了多年有效的抗逆转录病毒治疗 (ART)。最近,细胞代谢在塑造 T 细胞抗病毒功能方面的重要性已成为免疫治疗的一个关键方面,旨在重新激活耗竭的 CD8 T 细胞,但在 HIV-1 感染中仍未得到充分研究。为了更深入地了解这一过程并确定有效的 CD8 T 细胞恢复的新靶点,我们研究了 HIV-1 感染中耗竭的 CD8 T 细胞的代谢特征。我们表明,与 HIV-1 精英控制者 (EC) 和 HIV-1 血清阴性供体相比,HIV-1 病毒血症个体的 CD8 T 细胞偏向于 PD-1EOMEST-betTIGIT 表型,这种表型在 ART 期间得以维持。与 CMV 特异性 CD8 T 细胞群相比,这种耗竭特征在 HIV 特异性 CD8 T 细胞中更为丰富,并且通过葡萄糖转运蛋白 Glut-1 的高表达、线粒体功能和生物发生受损进一步描绘,反映了潜在的代谢缺陷。在联合使用线粒体抗氧化剂治疗、药物调节线粒体动力学和 IL-15 治疗后,HIV 特异性 CD8 T 细胞的抗病毒功能得到显著改善。这些发现确定了线粒体作为 HIV-1 感染中联合重建治疗的有前途的靶点。

https://cdn.ncbi.nlm.nih.gov/pmc/blobs/7ebf/9295450/62343e06ad01/fimmu-13-908697-g001.jpg

文献AI研究员

20分钟写一篇综述,助力文献阅读效率提升50倍。

立即体验

用中文搜PubMed

大模型驱动的PubMed中文搜索引擎

马上搜索

文档翻译

学术文献翻译模型,支持多种主流文档格式。

立即体验