Suppr超能文献

IL-15 重编程可补偿 HIV-1 感染中 NK 细胞的线粒体功能障碍。

IL-15 reprogramming compensates for NK cell mitochondrial dysfunction in HIV-1 infection.

机构信息

Nuffield Department of Clinical Medicine and.

Kennedy Institute of Rheumatology, University of Oxford, Oxford, United Kingdom.

出版信息

JCI Insight. 2024 Jan 16;9(4):e173099. doi: 10.1172/jci.insight.173099.

Abstract

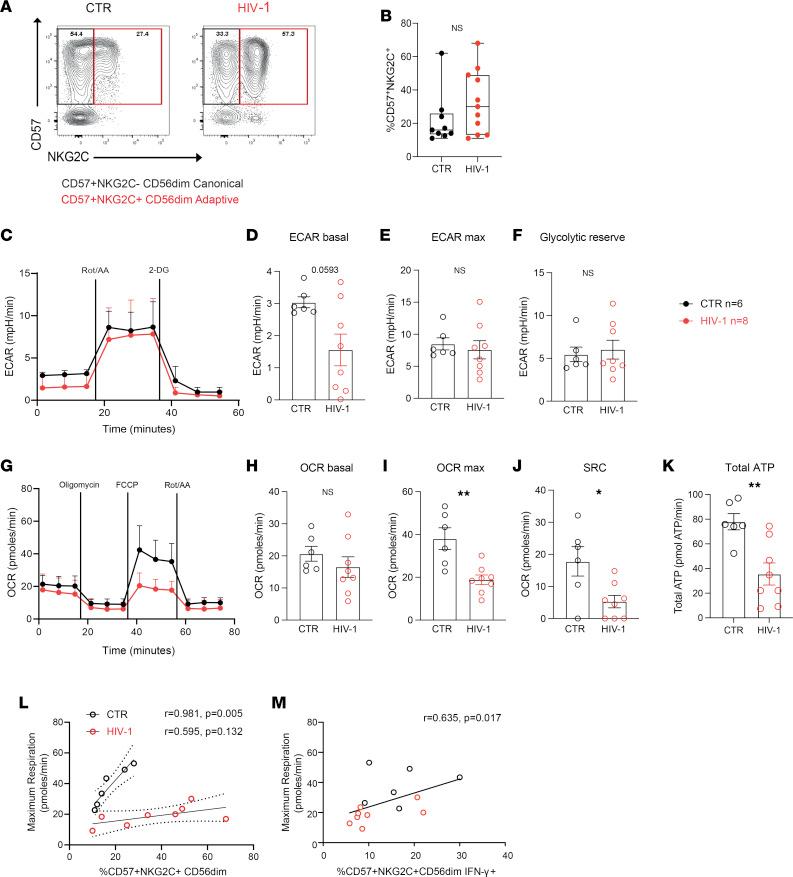
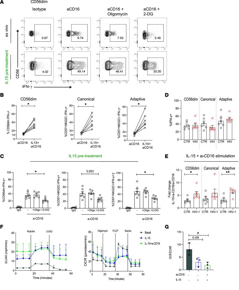
Dynamic regulation of cellular metabolism is important for maintaining homeostasis and can directly influence immune cell function and differentiation, including NK cell responses. Persistent HIV-1 infection leads to a state of chronic immune activation, NK cell subset redistribution, and progressive NK cell dysregulation. In this study, we examined the metabolic processes that characterize NK cell subsets in HIV-1 infection, including adaptive NK cell subpopulations expressing the activating receptor NKG2C, which expand during chronic infection. These adaptive NK cells exhibit an enhanced metabolic profile in HIV-1- individuals infected with human cytomegalovirus (HCMV). However, the bioenergetic advantage of adaptive CD57+NKG2C+ NK cells is diminished during chronic HIV-1 infection, where NK cells uniformly display reduced oxidative phosphorylation (OXPHOS). Defective OXPHOS was accompanied by increased mitochondrial depolarization, structural alterations, and increased DRP-1 levels promoting fission, suggesting that mitochondrial defects are restricting the metabolic plasticity of NK cell subsets in HIV-1 infection. The metabolic requirement for the NK cell response to receptor stimulation was alleviated upon IL-15 pretreatment, which enhanced mammalian target of rapamycin complex 1 (mTORC1) activity. IL-15 priming enhanced NK cell functionality to anti-CD16 stimulation in HIV-1 infection, representing an effective strategy for pharmacologically boosting NK cell responses.

摘要

细胞代谢的动态调节对于维持内稳态很重要,并且可以直接影响免疫细胞的功能和分化,包括 NK 细胞的反应。持续性 HIV-1 感染会导致慢性免疫激活、NK 细胞亚群重新分布和 NK 细胞功能失调的进行性进展。在这项研究中,我们研究了 HIV-1 感染中 NK 细胞亚群的代谢过程,包括表达激活受体 NKG2C 的适应性 NK 细胞亚群,该亚群在慢性感染期间扩增。这些适应性 NK 细胞在感染人巨细胞病毒 (HCMV) 的 HIV-1 个体中表现出增强的代谢特征。然而,在慢性 HIV-1 感染中,适应性 CD57+NKG2C+ NK 细胞的生物能量优势降低,NK 细胞普遍显示氧化磷酸化(OXPHOS)减少。OXPHOS 缺陷伴随着线粒体去极化、结构改变和 DRP-1 水平升高,促进分裂,这表明线粒体缺陷限制了 HIV-1 感染中 NK 细胞亚群的代谢可塑性。IL-15 预处理减轻了 NK 细胞对受体刺激的代谢需求,增强了雷帕霉素复合物 1(mTORC1)的活性。IL-15 引发增强了 HIV-1 感染中抗 CD16 刺激的 NK 细胞功能,代表了一种增强 NK 细胞反应的有效策略。

https://cdn.ncbi.nlm.nih.gov/pmc/blobs/7558/11143930/b3326b71c9d7/jciinsight-9-173099-g073.jpg

文献AI研究员

20分钟写一篇综述,助力文献阅读效率提升50倍。

立即体验

用中文搜PubMed

大模型驱动的PubMed中文搜索引擎

马上搜索

文档翻译

学术文献翻译模型,支持多种主流文档格式。

立即体验