Suppr超能文献

自然杀伤细胞受体和配体与慢性感染接受 ART 抑制的患者中 HIV-1 持续存在的标志物相关。

Natural Killer Cell Receptors and Ligands Are Associated With Markers of HIV-1 Persistence in Chronically Infected ART Suppressed Patients.

机构信息

Department of Medicine, Division of Infectious Diseases and Geographic Medicine, Stanford University School of Medicine, Stanford, CA, United States.

Department of Pathology, Stanford University School of Medicine, Stanford, CA, United States.

出版信息

Front Cell Infect Microbiol. 2022 Feb 10;12:757846. doi: 10.3389/fcimb.2022.757846. eCollection 2022.

Abstract

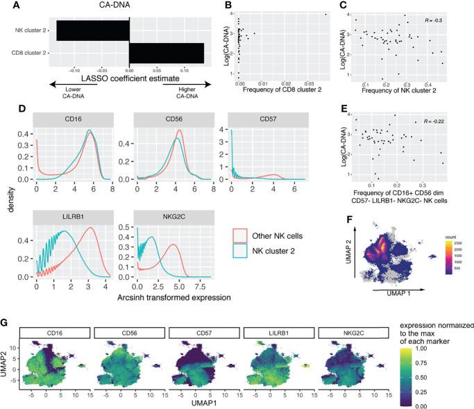
The latent HIV-1 reservoir represents a major barrier to achieving a long-term antiretroviral therapy (ART)-free remission or cure for HIV-1. Natural Killer (NK) cells are innate immune cells that play a critical role in controlling viral infections and have been shown to be involved in preventing HIV-1 infection and, in those who are infected, delaying time to progression to AIDS. However, their role in limiting HIV-1 persistence on long term ART is still uncharacterized. To identify associations between markers of HIV-1 persistence and the NK cell receptor-ligand repertoire, we used twin mass cytometry panels to characterize the peripheral blood NK receptor-ligand repertoire in individuals with long-term antiretroviral suppression enrolled in the AIDS Clinical Trial Group A5321 study. At the time of testing, participants had been on ART for a median of 7 years, with virological suppression <50 copies/mL since at most 48 weeks on ART. We found that the NK cell receptor and ligand repertoires did not change across three longitudinal samples over one year-a median of 25 weeks and 50 weeks after the initial sampling. To determine the features of the receptor-ligand repertoire that associate with markers of HIV-1 persistence, we performed a LASSO normalized regression. This analysis revealed that the NK cell ligands CD58, HLA-B, and CRACC, as well as the killer cell immunoglobulin-like receptors (KIRs) KIR2DL1, KIR2DL3, and KIR2DS4 were robustly predictive of markers of HIV-1 persistence, as measured by total HIV-1 cell-associated DNA, HIV-1 cell-associated RNA, and single copy HIV-RNA assays. To characterize the roles of cell populations defined by multiple markers, we augmented the LASSO analysis with FlowSOM clustering. This analysis found that a less mature NK cell phenotype (CD16CD56CD57LILRB1NKG2C) was associated with lower HIV-1 cell associated DNA. Finally, we found that surface expression of HLA-Bw6 measured by CyTOF was associated with lower HIV-1 persistence. Genetic analysis revealed that this was driven by lower HIV-1 persistence in HLA-Bw4/6 heterozygotes. These findings suggest that there may be a role for NK cells in controlling HIV-1 persistence in individuals on long-term ART, which must be corroborated by future studies.

摘要

潜伏的 HIV-1 储存库是实现长期抗逆转录病毒治疗 (ART) 无缓解或治愈 HIV-1 的主要障碍。自然杀伤 (NK) 细胞是先天免疫细胞,在控制病毒感染方面发挥着关键作用,并已被证明参与预防 HIV-1 感染,以及在已感染者中,延缓向艾滋病进展的时间。然而,它们在长期 ART 限制 HIV-1 持续存在方面的作用仍未得到充分描述。为了确定 HIV-1 持续存在的标志物与 NK 细胞受体-配体库之间的关联,我们使用双质谱细胞术面板来描述长期抗逆转录病毒抑制的个体的外周血 NK 受体-配体库,这些个体参加了艾滋病临床试验组 A5321 研究。在检测时,参与者已经接受 ART 治疗了中位数为 7 年,自从最多 48 周的 ART 以来,病毒载量抑制 <50 拷贝/mL。我们发现,NK 细胞受体和配体库在一年中三个纵向样本中没有变化-中位数为初始采样后 25 周和 50 周。为了确定与 HIV-1 持续存在标志物相关的受体-配体库的特征,我们进行了 LASSO 归一化回归。这项分析表明,NK 细胞配体 CD58、HLA-B 和 CRACC,以及杀伤细胞免疫球蛋白样受体 (KIR) KIR2DL1、KIR2DL3 和 KIR2DS4 可很好地预测 HIV-1 持续存在的标志物,如总 HIV-1 细胞相关 DNA、HIV-1 细胞相关 RNA 和单拷贝 HIV-RNA 测定。为了描述由多个标志物定义的细胞群体的作用,我们使用 FlowSOM 聚类来扩充 LASSO 分析。这项分析发现,更不成熟的 NK 细胞表型 (CD16CD56CD57LILRB1NKG2C) 与较低的 HIV-1 细胞相关 DNA 相关。最后,我们发现 CyTOF 测量的 HLA-Bw6 的表面表达与较低的 HIV-1 持续存在相关。遗传分析表明,这是由 HLA-Bw4/6 杂合子中 HIV-1 持续存在较低驱动的。这些发现表明,在长期接受 ART 的个体中,NK 细胞可能在控制 HIV-1 持续存在方面发挥作用,这必须通过未来的研究加以证实。

https://cdn.ncbi.nlm.nih.gov/pmc/blobs/8b60/8866573/741913a66087/fcimb-12-757846-g001.jpg

文献AI研究员

20分钟写一篇综述,助力文献阅读效率提升50倍。

立即体验

用中文搜PubMed

大模型驱动的PubMed中文搜索引擎

马上搜索

文档翻译

学术文献翻译模型,支持多种主流文档格式。

立即体验