Suppr超能文献

神经胶质形态中间神经元中的长时程增强调节了颞极弓状束中的兴奋-抑制平衡。

Long-term potentiation in neurogliaform interneurons modulates excitation-inhibition balance in the temporoammonic pathway.

机构信息

UCL Queen Square Institute of Neurology, Department of Clinical and Experimental Epilepsy, University College London, London, UK.

出版信息

J Physiol. 2022 Sep;600(17):4001-4017. doi: 10.1113/JP282753. Epub 2022 Aug 10.

Abstract

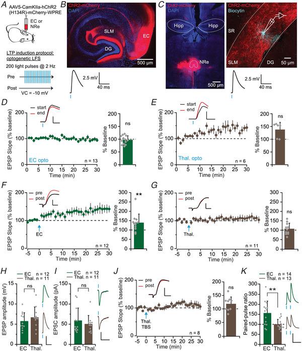
Apical dendrites of pyramidal neurons integrate information from higher-order cortex and thalamus, and gate signalling and plasticity at proximal synapses. In the hippocampus, neurogliaform cells and other interneurons located within stratum lacunosum-moleculare (SLM) mediate powerful inhibition of CA1 pyramidal neuron distal dendrites. Is the recruitment of such inhibition itself subject to use-dependent plasticity, and if so, what induction rules apply? Here we show that interneurons in mouse SLM exhibit Hebbian NMDA receptor-dependent long-term potentiation (LTP). Such plasticity can be induced by selective optogenetic stimulation of afferents in the temporoammonic pathway from the entorhinal cortex (EC), but not by equivalent stimulation of afferents from the thalamic nucleus reuniens. We further show that theta-burst patterns of afferent firing induces LTP in neurogliaform interneurons identified using neuron-derived neurotrophic factor (Ndnf)-Cre mice. Theta-burst activity of EC afferents led to an increase in disynaptic feed-forward inhibition, but not monosynaptic excitation, of CA1 pyramidal neurons. Activity-dependent synaptic plasticity in SLM interneurons thus alters the excitation-inhibition balance at EC inputs to the apical dendrites of pyramidal neurons, implying a dynamic role for these interneurons in gating CA1 dendritic computations. KEY POINTS: Electrogenic phenomena in distal dendrites of principal neurons in the hippocampus have a major role in gating synaptic plasticity at afferent synapses on proximal dendrites. Apical dendrites also receive powerful feed-forward inhibition, mediated in large part by neurogliaform neurons. Here we show that theta-burst activity in afferents from the entorhinal cortex (EC) induces 'Hebbian' long-term potentiation (LTP) at excitatory synapses recruiting these GABAergic cells. LTP in interneurons innervating apical dendrites increases disynaptic inhibition of principal neurons, thus shifting the excitation-inhibition balance in the temporoammonic (TA) pathway in favour of inhibition, with implications for computations and learning rules in proximal dendrites.

摘要

锥体神经元的顶树突整合来自高级皮层和丘脑的信息,并在近端突触处控制信号传递和可塑性。在海马体中,位于腔隙-分子层(SLM)内的神经胶质细胞和其他中间神经元对 CA1 锥体神经元远端树突进行强大的抑制。这种抑制的募集本身是否受到依赖使用的可塑性的影响,如果是,适用什么诱导规则?在这里,我们表明,SLM 中的中间神经元表现出 NMDA 受体依赖性长时程增强(LTP)。这种可塑性可以通过选择性光遗传学刺激来自内嗅皮层(EC)的传入神经纤维的 temporoammonic 通路来诱导,但不能通过来自丘脑 reuniens 核的传入神经纤维的等效刺激来诱导。我们进一步表明,传入神经纤维的θ爆发模式诱导了使用神经元衍生神经营养因子(Ndnf)-Cre 小鼠鉴定的神经胶质细胞中间神经元的 LTP。EC 传入神经纤维的θ爆发活动导致 CA1 锥体神经元的双突触前馈抑制增加,但单突触兴奋没有增加。因此,SLM 中间神经元的活动依赖性突触可塑性改变了 EC 输入到锥体神经元顶树突的兴奋-抑制平衡,这意味着这些中间神经元在门控 CA1 树突计算中具有动态作用。 关键点:海马体主神经元远端树突中的电生理现象在门控传入神经纤维上的突触可塑性方面起着主要作用。顶树突还接收强大的前馈抑制,主要由神经胶质细胞介导。在这里,我们表明,来自内嗅皮层(EC)的传入神经纤维的θ爆发活动诱导了招募这些 GABA 能细胞的兴奋性突触的“赫布”长时程增强(LTP)。支配顶树突的中间神经元的 LTP 增加了主神经元的双突触抑制,从而在 temporoammonic(TA)通路中促进抑制,这对近端树突中的计算和学习规则有影响。

https://cdn.ncbi.nlm.nih.gov/pmc/blobs/41bc/9540908/436b66532b23/TJP-600-4001-g007.jpg

文献AI研究员

20分钟写一篇综述,助力文献阅读效率提升50倍。

立即体验

用中文搜PubMed

大模型驱动的PubMed中文搜索引擎

马上搜索

文档翻译

学术文献翻译模型,支持多种主流文档格式。

立即体验