Suppr超能文献

一种靶向小鼠基底外侧杏仁核中神经胶质样神经元的组合基因策略。

A combinatory genetic strategy for targeting neurogliaform neurons in the mouse basolateral amygdala.

作者信息

Ozsvár Attila, Sieburg Meike Claudia, Sietam Monica Dahlstrup, Hou Wen-Hsien, Capogna Marco

机构信息

Department of Biomedicine, Aarhus University, Aarhus, Denmark.

Department of Clinical Medicine, Aarhus University, Aarhus, Denmark.

出版信息

Front Cell Neurosci. 2024 Feb 1;18:1254460. doi: 10.3389/fncel.2024.1254460. eCollection 2024.

Abstract

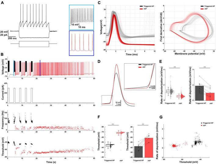
The mouse basolateral amygdala (BLA) contains various GABAergic interneuron subpopulations, which have distinctive roles in the neuronal microcircuit controlling numerous behavioral functions. In mice, roughly 15% of the BLA GABAergic interneurons express neuropeptide Y (NPY), a reasonably characteristic marker for neurogliaform cells (NGFCs) in cortical-like brain structures. However, genetically labeled putative NPY-expressing interneurons in the BLA yield a mixture of interneuron subtypes besides NGFCs. Thus, selective molecular markers are lacking for genetically accessing NGFCs in the BLA. Here, we validated the NGFC-specific labeling with a molecular marker, neuron-derived neurotrophic factor (NDNF), in the mouse BLA, as such specificity has been demonstrated in the neocortex and hippocampus. We characterized genetically defined NDNF-expressing (NDNF+) GABAergic interneurons in the mouse BLA by combining the Ndnf-IRES2-dgCre-D transgenic mouse line with viral labeling, immunohistochemical staining, and electrophysiology. We found that BLA NDNF+ GABAergic cells mainly expressed NGFC neurochemical markers NPY and reelin (Reln) and exhibited small round soma and dense axonal arborization. Whole-cell patch clamp recordings indicated that most NDNF+ interneurons showed late spiking and moderate firing adaptation. Moreover, ∼81% of BLA NDNF+ cells generated retroaxonal action potential after current injections or optogenetic stimulations, frequently developing into persistent barrage firing. Optogenetic activation of the BLA NDNF+ cell population yielded both GABA- and GABA receptor-mediated currents onto BLA pyramidal neurons (PNs). We demonstrate a combinatory strategy combining the NDNF-cre mouse line with viral transfection to specifically target adult mouse BLA NGFCs and further explore their functional and behavioral roles.

摘要

小鼠基底外侧杏仁核(BLA)包含多种γ-氨基丁酸能(GABAergic)中间神经元亚群,它们在控制多种行为功能的神经元微回路中具有独特作用。在小鼠中,约15%的BLA GABA能中间神经元表达神经肽Y(NPY),这是皮质样脑结构中神经胶质样细胞(NGFCs)的一个相当典型的标志物。然而,BLA中经基因标记的假定表达NPY的中间神经元除了NGFCs外还产生多种中间神经元亚型的混合体。因此,缺乏用于通过基因手段获取BLA中NGFCs的选择性分子标志物。在此,我们验证了在小鼠BLA中使用分子标志物神经元源性神经营养因子(NDNF)对NGFCs进行特异性标记,因为这种特异性已在新皮层和海马体中得到证实。我们通过将Ndnf-IRES2-dgCre-D转基因小鼠品系与病毒标记、免疫组织化学染色和电生理学相结合,对小鼠BLA中经基因定义的表达NDNF(NDNF+)的GABA能中间神经元进行了表征。我们发现BLA NDNF+ GABA能细胞主要表达NGFC神经化学标志物NPY和Reelin(Reln),并表现出小而圆的胞体和密集的轴突分支。全细胞膜片钳记录表明,大多数NDNF+中间神经元表现出晚期放电和适度的放电适应性。此外,约81%的BLA NDNF+细胞在电流注入或光遗传学刺激后产生轴突后动作电位,经常发展为持续性密集放电。对BLA NDNF+细胞群体的光遗传学激活在BLA锥体神经元(PNs)上产生了GABA和GABA受体介导的电流。我们展示了一种将NDNF-cre小鼠品系与病毒转染相结合的组合策略,以特异性靶向成年小鼠BLA中的NGFCs,并进一步探索它们的功能和行为作用。

https://cdn.ncbi.nlm.nih.gov/pmc/blobs/4300/10867116/2aecfd183f9d/fncel-18-1254460-g001.jpg

文献AI研究员

20分钟写一篇综述,助力文献阅读效率提升50倍。

立即体验

用中文搜PubMed

大模型驱动的PubMed中文搜索引擎

马上搜索

文档翻译

学术文献翻译模型,支持多种主流文档格式。

立即体验