Suppr超能文献

缓解与年龄相关的缺陷线粒体基因组积累。

Mitigation of age-dependent accumulation of defective mitochondrial genomes.

机构信息

Department of Biochemistry and Biophysics, University of California, San Francisco, CA, 94158.

出版信息

Proc Natl Acad Sci U S A. 2022 Aug 2;119(31):e2119009119. doi: 10.1073/pnas.2119009119. Epub 2022 Jul 26.

Abstract

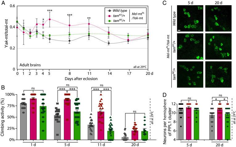
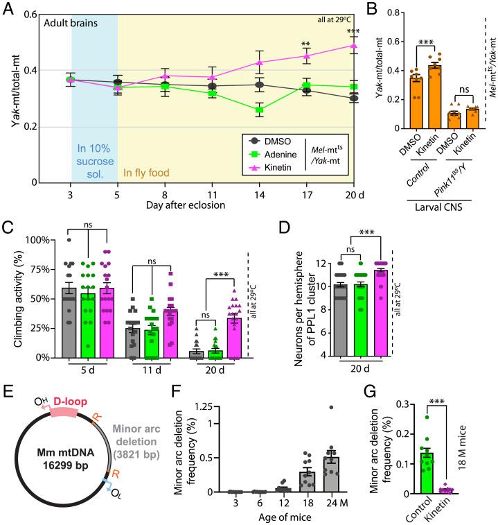
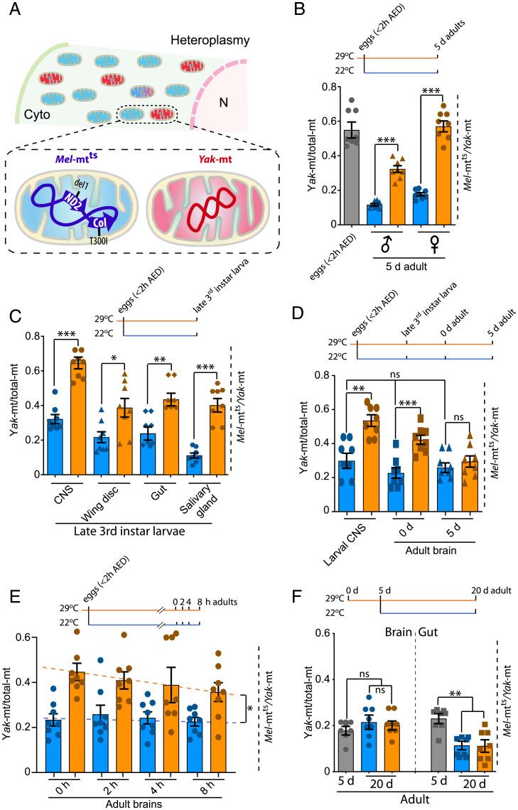
Unknown processes promote the accumulation of mitochondrial DNA (mtDNA) mutations during aging. Accumulation of defective mitochondrial genomes is thought to promote the progression of heteroplasmic mitochondrial diseases and degenerative changes with natural aging. We used a heteroplasmic model to test 1) whether purifying selection acts to limit the abundance of deleterious mutations during development and aging, 2) whether quality control pathways contribute to purifying selection, 3) whether activation of quality control can mitigate accumulation of deleterious mutations, and 4) whether improved quality control improves health span. We show that purifying selection operates during development and growth but is ineffective during aging. Genetic manipulations suggest that a quality control process known to enforce purifying selection during oogenesis also suppresses accumulation of a deleterious mutation during growth and development. Flies with nuclear genotypes that enhance purifying selection sustained higher genome quality, retained more vigorous climbing activity, and lost fewer dopaminergic neurons. A pharmacological agent thought to enhance quality control produced similar benefits. Importantly, similar pharmacological treatment of aged mice reversed age-associated accumulation of a deleterious mtDNA mutation. Our findings reveal dynamic maintenance of mitochondrial genome fitness and reduction in the effectiveness of purifying selection during life. Importantly, we describe interventions that mitigate and even reverse age-associated genome degeneration in flies and in mice. Furthermore, mitigation of genome degeneration improved well-being in a model of heteroplasmic mitochondrial disease.

摘要

未知的过程会促进线粒体 DNA(mtDNA)突变在衰老过程中的积累。人们认为,有缺陷的线粒体基因组的积累会促进异质线粒体疾病的进展和自然衰老过程中的退行性变化。我们使用异质模型来测试:1)是否纯化选择在发育和衰老过程中限制有害突变的丰度,2)是否质量控制途径有助于纯化选择,3)是否激活质量控制可以减轻有害突变的积累,以及 4)是否改善质量控制可以延长健康寿命。我们表明,纯化选择在发育和生长过程中起作用,但在衰老过程中无效。遗传操作表明,一种已知在卵母细胞发生过程中执行纯化选择的质量控制过程也抑制了有害突变在生长和发育过程中的积累。增强纯化选择的核基因型的果蝇保持更高的基因组质量,保留更旺盛的攀爬活性,失去更少的多巴胺能神经元。一种被认为增强质量控制的药理学药物也产生了类似的益处。重要的是,类似的药理学治疗可逆转衰老相关的有害 mtDNA 突变的积累。我们的研究结果揭示了线粒体基因组适应性在生命过程中的动态维持以及纯化选择效率的降低。重要的是,我们描述了干预措施,可以减轻甚至逆转果蝇和小鼠中的与年龄相关的基因组退化。此外,基因组退化的减轻改善了异质线粒体疾病模型中的幸福感。

https://cdn.ncbi.nlm.nih.gov/pmc/blobs/af39/9351377/b5c48195a006/pnas.2119009119fig01.jpg

文献AI研究员

20分钟写一篇综述,助力文献阅读效率提升50倍。

立即体验

用中文搜PubMed

大模型驱动的PubMed中文搜索引擎

马上搜索

文档翻译

学术文献翻译模型,支持多种主流文档格式。

立即体验