Suppr超能文献

基于可设计组织特异性生物墨水的 3D 生物打印类似天然组织架构的功能性气管重建。

Functional Trachea Reconstruction Using 3D-Bioprinted Native-Like Tissue Architecture Based on Designable Tissue-Specific Bioinks.

机构信息

Department of Plastic and Reconstructive Surgery, Shanghai 9th People's Hospital, Shanghai Jiao Tong University School of Medicine, Shanghai Key Laboratory of Tissue Engineering, Shanghai, 200011, P. R. China.

National Tissue Engineering Center of China, Shanghai, 200241, P. R. China.

出版信息

Adv Sci (Weinh). 2022 Oct;9(29):e2202181. doi: 10.1002/advs.202202181. Epub 2022 Jul 26.

Abstract

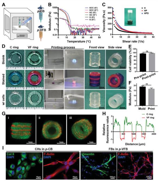
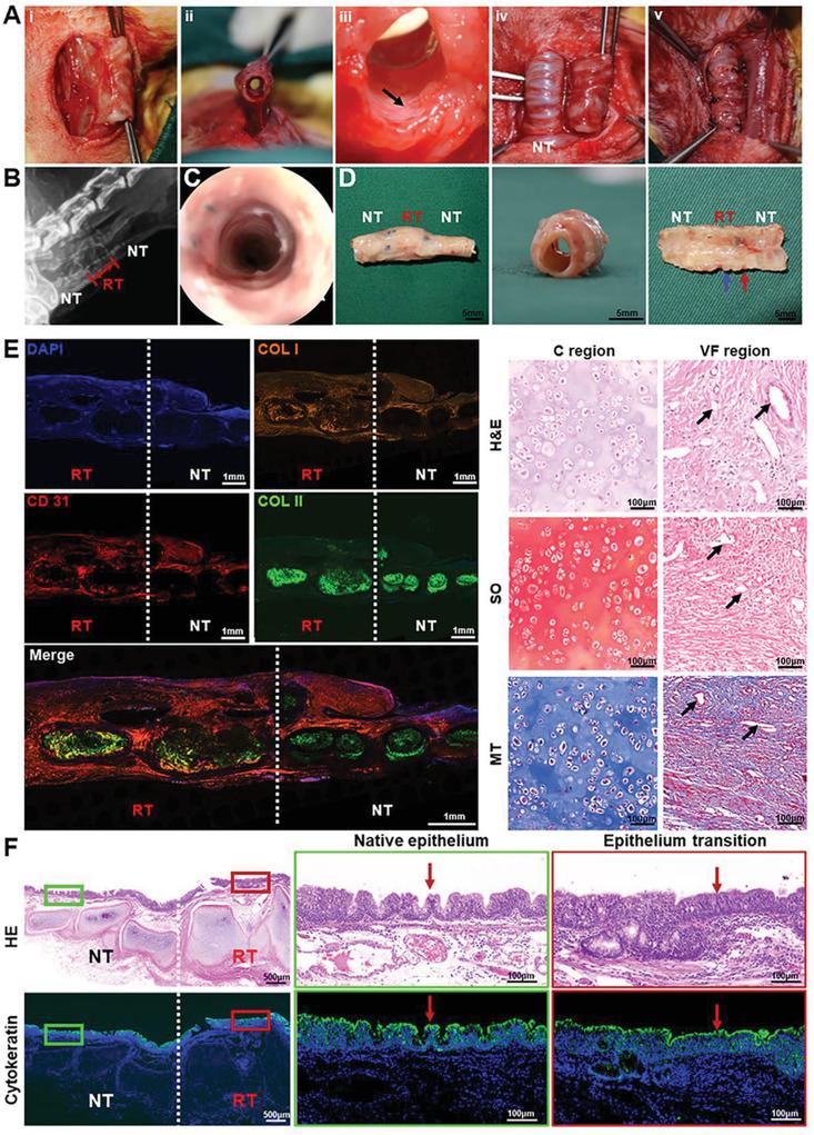
Functional segmental trachea reconstruction remains a remarkable challenge in the clinic. To date, functional trachea regeneration with alternant cartilage-fibrous tissue-mimetic structure similar to that of the native trachea relying on the three-dimensional (3D) bioprinting technology has seen very limited breakthrough. This fact is mostly due to the lack of tissue-specific bioinks suitable for both cartilage and vascularized fibrous tissue regeneration, as well as the need for firm interfacial integration between stiff and soft tissues. Here, a novel strategy is developed for 3D bioprinting of cartilage-vascularized fibrous tissue-integrated trachea (CVFIT), utilizing photocrosslinkable tissue-specific bioinks. Both cartilage- and fibrous tissue-specific bioinks created by this study provide suitable printability, favorable biocompatibility, and biomimetic microenvironments for chondrogenesis and vascularized fibrogenesis based on the multicomponent synergistic effect through the hybrid photoinitiated polymerization reaction. As such, the tubular analogs are successfully bioprinted and the ring-to-ring alternant structure is tightly integrated by the enhancement of interfacial bonding through the amidation reaction. The results from both the trachea regeneration and the in situ trachea reconstruction demonstrate the satisfactory tissue-specific regeneration along with realization of mechanical and physiological functions. This study thus illustrates the 3D-bioprinted native tissue-like trachea as a promising alternative for clinical trachea reconstruction.

摘要

功能性节段性气管重建在临床上仍然是一个巨大的挑战。迄今为止,依赖于三维(3D)生物打印技术,具有与天然气管相似的交替软骨-纤维组织仿生结构的功能性气管再生取得了非常有限的突破。这一事实主要归因于缺乏适用于软骨和血管化纤维组织再生的组织特异性生物墨水,以及需要硬组织和软组织之间牢固的界面整合。在这里,开发了一种用于 3D 打印具有血管化纤维组织的软骨整合气管(CVFIT)的新策略,利用光交联组织特异性生物墨水。本研究创建的软骨和纤维组织特异性生物墨水都提供了合适的可打印性、良好的生物相容性和仿生微环境,基于多组分协同作用的软骨发生和血管化纤维发生的杂化光引发聚合反应。因此,管状模拟物成功地进行了生物打印,通过酰胺化反应增强界面结合,实现了环对环交替结构的紧密集成。气管再生和原位气管重建的结果都表明,组织特异性再生以及机械和生理功能的实现令人满意。因此,这项研究说明了 3D 打印的类似天然组织的气管作为临床气管重建的一种有前途的替代方法。

https://cdn.ncbi.nlm.nih.gov/pmc/blobs/ec44/9561786/1b136f2ae99f/ADVS-9-2202181-g006.jpg

文献AI研究员

20分钟写一篇综述,助力文献阅读效率提升50倍。

立即体验

用中文搜PubMed

大模型驱动的PubMed中文搜索引擎

马上搜索

文档翻译

学术文献翻译模型,支持多种主流文档格式。

立即体验