Suppr超能文献

CD26 是衰老的标志物,与人类脂肪组织来源的多能间充质基质细胞免疫原性降低有关。

CD26 is a senescence marker associated with reduced immunopotency of human adipose tissue-derived multipotent mesenchymal stromal cells.

机构信息

Research Institute of the McGill University Health Centre, 1001 Decarie Blvd, Office # EM2-3238, Montreal, QC, H4A 3J1, Canada.

Department of Physiology, Faculty of Medicine and Health Sciences, McGill University, Montreal, QC, Canada.

出版信息

Stem Cell Res Ther. 2022 Jul 26;13(1):358. doi: 10.1186/s13287-022-03026-4.

Abstract

INTRODUCTION

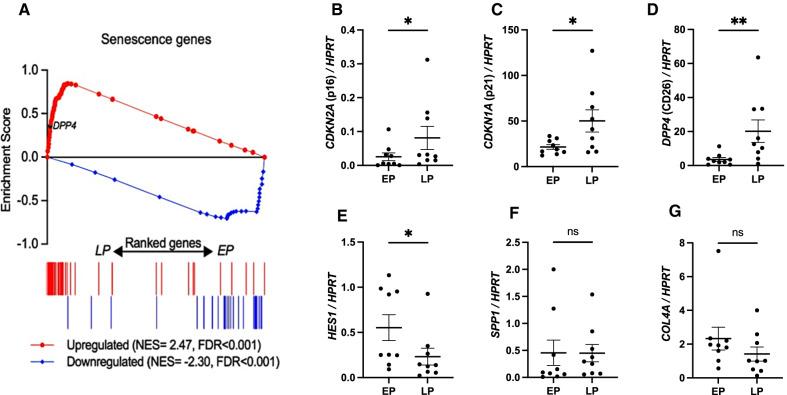
Human mesenchymal stromal cells (MSCs) have immunomodulatory, anti-inflammatory, and tolerogenic effects. Long-term in vitro expansion of MSCs to generate clinical grade products results in the accumulation of senescent-functionally impaired MSCs. Markers to assess the 'senescent load' of MSC products are needed.

METHODS

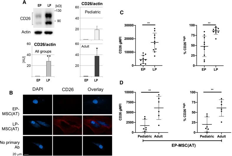
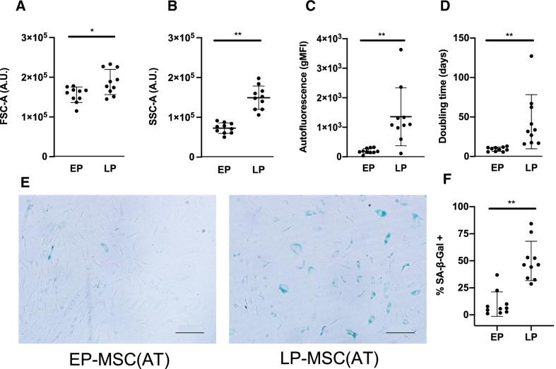
Early and late passage human adipose tissue (AT) MSCs from pediatric and adult donors were characterized using established senescent markers [i.e., MSC size, granularity, and autofluorescence by flow cytometry; β-galactosidase staining (SA-β-gal); CDKN2A and CDKN1A by qRT-PCR]. In gene set enrichment analysis, DPP4 (also known as adenosine deaminase complexing protein 2 or CD26) was found as a prominent dysregulated transcript that was increased in late passage MSC(AT). This was confirmed in a larger number of MSC samples by PCR, flow cytometry, Western blotting, and immunofluorescence. In vitro immunopotency assays compared the function of CD26 and CD26 MSC(AT). The effect of senolytics on the CD26 subpopulation was evaluated in senescent MSC(AT).

RESULTS

Late passage MSC(AT) had a senescence transcriptome signature. DPP4 was the most differentially enriched gene in senescent MSCs. Late passage senescent MSC(AT) had higher CD26 surface levels and total protein abundance. Moreover, CD26 surface levels were higher in early passage MSC(AT) from adults compared to pediatric donors. CD26 abundance correlated with established senescence markers. CD26 MSC(AT) had reduced immunopotency compared to CD26 MSC(AT). Senolytic treatment induced MSC apoptosis, which decreased the frequencies of CD26 MSC(AT).

CONCLUSIONS

DPP4 gene expression and DPP4/CD26 protein abundance are markers of replicative senescence in MSC(AT). Samples enriched in CD26 MSC(AT) have reduced immunopotency and CD26 MSCs are reduced with senolytics.

摘要

简介

人类间充质基质细胞(MSC)具有免疫调节、抗炎和免疫耐受作用。为了生成临床级别的产品,MSC 需要在体外进行长期扩增,这会导致衰老功能受损的 MSC 积累。因此,需要有评估 MSC 产品“衰老负荷”的标志物。

方法

从小儿和成人供体的早期和晚期传代人脂肪组织(AT)MSC 中,通过流式细胞术检测 MSC 大小、颗粒度和自发荧光等已建立的衰老标志物;β-半乳糖苷酶染色(SA-β-gal);qRT-PCR 检测 CDKN2A 和 CDKN1A。在基因集富集分析中,发现 DPP4(也称为腺苷脱氨酶复合物蛋白 2 或 CD26)是一个明显失调的转录本,在晚期传代 MSC(AT)中增加。这在更多的 MSC 样本中通过 PCR、流式细胞术、Western blot 和免疫荧光得到了证实。体外免疫原性检测比较了 CD26 和 CD26 MSC(AT)的功能。在衰老 MSC(AT)中评估了衰老抑制剂对 CD26 亚群的影响。

结果

晚期传代 MSC(AT)具有衰老转录组特征。DPP4 是衰老 MSC 中差异最显著的基因。晚期传代衰老 MSC(AT)的 CD26 表面水平和总蛋白丰度更高。此外,与小儿供体相比,成人早期传代 MSC(AT)的 CD26 表面水平更高。CD26 丰度与已建立的衰老标志物相关。CD26 MSC(AT)的免疫原性低于 CD26 MSC(AT)。衰老抑制剂诱导 MSC 凋亡,降低了 CD26 MSC(AT)的频率。

结论

DPP4 基因表达和 DPP4/CD26 蛋白丰度是 MSC(AT)复制性衰老的标志物。富含 CD26 MSC(AT)的样本免疫原性降低,且使用衰老抑制剂后 CD26 MSC 减少。

https://cdn.ncbi.nlm.nih.gov/pmc/blobs/5abd/9327293/513541a9a5cd/13287_2022_3026_Fig1_HTML.jpg

文献AI研究员

20分钟写一篇综述,助力文献阅读效率提升50倍。

立即体验

用中文搜PubMed

大模型驱动的PubMed中文搜索引擎

马上搜索

文档翻译

学术文献翻译模型,支持多种主流文档格式。

立即体验