Suppr超能文献

噬菌体 Sf6 通过尾丝蛋白的点突变实现宿主范围扩张。

Host Range Expansion of Phage Sf6 Evolves through Point Mutations in the Tailspike.

机构信息

Department of Biochemistry and Molecular Biology, Michigan State Universitygrid.17088.36, East Lansing, Michigan, USA.

Department of Microbiology and Cell Science, University of Florida, Gainesville, Florida, USA.

出版信息

J Virol. 2022 Aug 24;96(16):e0092922. doi: 10.1128/jvi.00929-22. Epub 2022 Jul 27.

Abstract

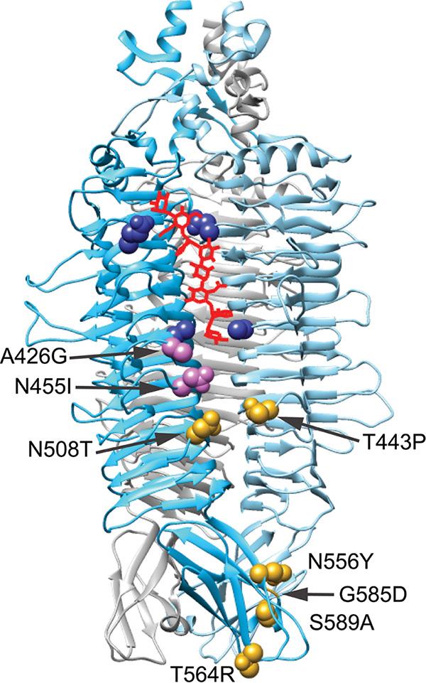
The first critical step in a virus's infection cycle is attachment to its host. This interaction is precise enough to ensure the virus will be able to productively infect the cell, but some flexibility can be beneficial to enable coevolution and host range switching or expansion. Bacteriophage Sf6 utilizes a two-step process to recognize and attach to its host Shigella flexneri. Sf6 first recognizes the lipopolysaccharide (LPS) of S. flexneri and then binds outer membrane protein (Omp) A or OmpC. This phage infects serotype Y strains but can also form small, turbid plaques on serotype 2a; turbid plaques appear translucent rather than transparent, indicating greater survival of bacteria. Reduced plating efficiency further suggested inefficient infection. To examine the interactions between Sf6 and this alternate host, phages were experimentally evolved using mixed populations of S. flexneri serotypes Y and 2a. The recovered mutants could infect serotype 2a with greater efficiency than the ancestral Sf6, forming clear plaques on both serotypes. All mutations mapped to two distinct regions of the receptor-binding tailspike protein: (i) adjacent to the LPS binding site near the N terminus; and (ii) at the distal, C-terminal tip of the protein. Although we anticipated interactions between the Sf6 tailspike and 2a O-antigen to be weak, LPS of this serotype appears to inhibit infection through strong binding of particles, effectively removing them from the environment. The mutations of the evolved strains reduce the inhibitory effect by either reducing electrostatic interactions with the O-antigen or increasing reliance on the Omp secondary receptors. Viruses depend on host cells to propagate themselves. In mixed populations and communities of host cells, finding these susceptible host cells may have to be balanced with avoiding nonhost cells. Alternatively, being able to infect new cell types can increase the fitness of the virus. Many bacterial viruses use a two-step process to identify their hosts, binding first to an LPS receptor and then to a host protein. For virus Sf6, the tailspike protein was previously known to bind the LPS receptor. Genetic data from this work imply the tailspike also binds to the protein receptor. By experimentally evolving Sf6, we also show that point mutations in this protein can dramatically affect the binding of one or both receptors. This may provide Sf6 flexibility in identifying host cells and the ability to rapidly alter its host range under selective pressure.

摘要

病毒感染周期的第一步是附着于宿主。这种相互作用精确到足以确保病毒能够有效地感染细胞,但一定的灵活性有助于共同进化以及宿主范围的切换或扩展。噬菌体 Sf6 利用两步过程识别并附着于其宿主福氏志贺菌。 Sf6 首先识别福氏志贺菌的脂多糖 (LPS),然后结合外膜蛋白 (Omp) A 或 OmpC。这种噬菌体感染血清型 Y 株,但也可以在血清型 2a 上形成小而混浊的斑块;混浊斑块呈半透明而非透明,表明细菌的存活率更高。较低的平板效率进一步表明感染效率低下。为了研究 Sf6 与这种替代宿主之间的相互作用,使用福氏志贺菌血清型 Y 和 2a 的混合群体实验进化噬菌体。回收的突变体能够以比原始 Sf6 更高的效率感染血清型 2a,在两种血清型上都形成清晰的斑块。所有突变都映射到受体结合尾丝蛋白的两个不同区域:(i) 靠近 N 端的 LPS 结合位点附近;(ii) 在蛋白质的远端、C 末端尖端。尽管我们预计 Sf6 尾丝与 2a O-抗原之间的相互作用较弱,但这种血清型的 LPS 似乎通过强烈结合颗粒来抑制感染,有效地将它们从环境中去除。进化菌株的突变通过减少与 O-抗原的静电相互作用或增加对 Omp 辅助受体的依赖来减少抑制作用。

病毒依靠宿主细胞来繁殖自身。在宿主细胞的混合群体和群落中,找到这些易感宿主细胞可能需要与避免非宿主细胞相平衡。或者,能够感染新的细胞类型可以提高病毒的适应性。许多细菌病毒使用两步过程来识别它们的宿主,首先与 LPS 受体结合,然后与宿主蛋白结合。对于 Sf6 病毒,先前已知尾丝蛋白结合 LPS 受体。这项工作的遗传数据表明,尾丝蛋白也与蛋白受体结合。通过实验进化 Sf6,我们还表明该蛋白中的点突变可以显著影响一个或两个受体的结合。这可能为 Sf6 识别宿主细胞提供了灵活性,并使其在选择压力下能够快速改变其宿主范围。

https://cdn.ncbi.nlm.nih.gov/pmc/blobs/4f71/9400499/55056bdff30e/jvi.00929-22-f001.jpg

文献AI研究员

20分钟写一篇综述,助力文献阅读效率提升50倍。

立即体验

用中文搜PubMed

大模型驱动的PubMed中文搜索引擎

马上搜索

文档翻译

学术文献翻译模型,支持多种主流文档格式。

立即体验