Suppr超能文献

COVID-19 对青少年心理健康和不同种族及性别的互联网使用的影响:一项混合方法研究。

Effects of COVID-19 on Adolescent Mental Health and Internet Use by Ethnicity and Gender: A Mixed-Method Study.

机构信息

School of Psychology and Clinical Language Sciences, University of Reading, Reading RG6 6AL, UK.

Department of Psychology, Abdullah Gül University, Kayseri 38080, Turkey.

出版信息

Int J Environ Res Public Health. 2022 Jul 22;19(15):8927. doi: 10.3390/ijerph19158927.

Abstract

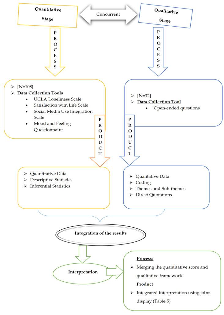
Evidence suggests that mental health problems in young people have been exacerbated by COVID-19, possibly related to a lack of social connection. Young people report using the internet for connecting with their peers and mental health support. However, how they may have used the internet for support during COVID-19 is not clear. We wanted to know how mood and internet use may have changed in young people during COVID-19 and if this was different for those with and without depression symptoms. 108 adolescents were recruited. Participants with high and low levels of depressive symptomatology answered questions about their mood, internet use, loneliness and life satisfaction during July and August 2020. We found that the high depression group reported significantly more loneliness and less life satisfaction than the low depression group. We found that most young people used the internet for mental health information during COVID-19 but that the high depression group used the internet more for mental health information than the low depression group. The high depression group also had a worsening of mood compared to the low depression group during COVID-19. We found that Black, Asian and Minority Ethnic participants reported increased use of the internet compared to White participants during COVID-19 and that the role of the family facilitated coping during COVID-19 for some adolescents, but for others, it made the lockdown more difficult. Finally, we found that adolescents perceived school anxiety as stressful as COVID-19. To conclude this study supports the use of the internet as a way to help young people with mental health challenges. It also suggests that the internet is a way to help young people from ethnic minorities, who otherwise might be hard to reach, during challenging times. This study also shows that supportive family units can be important during times of stress for young people and that school anxiety is a major issue for young people in today's society even outside of the pandemic.

摘要

有证据表明,新冠疫情使年轻人的心理健康问题恶化,这可能与缺乏社交联系有关。年轻人报告说他们使用互联网与同龄人联系并寻求心理健康支持。然而,在新冠疫情期间,他们如何使用互联网寻求支持尚不清楚。我们想了解在新冠疫情期间年轻人的情绪和互联网使用情况是否发生了变化,以及是否存在抑郁症状的人有所不同。我们招募了 108 名青少年。具有高和低抑郁症状的参与者在 2020 年 7 月和 8 月期间回答了关于他们的情绪、互联网使用、孤独感和生活满意度的问题。我们发现,高抑郁组报告的孤独感明显高于低抑郁组,生活满意度明显低于低抑郁组。我们发现,大多数年轻人在新冠疫情期间使用互联网获取心理健康信息,但高抑郁组比低抑郁组更多地使用互联网获取心理健康信息。与低抑郁组相比,高抑郁组在新冠疫情期间情绪恶化。我们发现,与白人参与者相比,黑人和少数族裔参与者在新冠疫情期间增加了互联网的使用,而一些青少年的家庭在新冠疫情期间为他们提供了便利,而对于另一些青少年来说,家庭的存在使封锁更加困难。最后,我们发现青少年认为学校焦虑和新冠疫情一样具有压力。总之,这项研究支持将互联网作为帮助有心理健康挑战的年轻人的一种方式。它还表明,互联网是一种帮助少数民族年轻人的方式,因为在困难时期,他们可能难以接触到。这项研究还表明,在青少年感到压力时,支持性的家庭单位很重要,学校焦虑是当今社会年轻人的一个主要问题,即使在大流行之外也是如此。

https://cdn.ncbi.nlm.nih.gov/pmc/blobs/20da/9331135/08b98177eb6f/ijerph-19-08927-g001.jpg

文献AI研究员

20分钟写一篇综述,助力文献阅读效率提升50倍。

立即体验

用中文搜PubMed

大模型驱动的PubMed中文搜索引擎

马上搜索

文档翻译

学术文献翻译模型,支持多种主流文档格式。

立即体验