Suppr超能文献

使用基于智能体的模型绘制嵌合抗原受体T细胞设计空间

Mapping CAR T-Cell Design Space Using Agent-Based Models.

作者信息

Prybutok Alexis N, Yu Jessica S, Leonard Joshua N, Bagheri Neda

机构信息

Department of Chemical and Biological Engineering, Northwestern University, Evanston, IL, United States.

Department of Biology, University of Washington, Seattle, WA, United States.

出版信息

Front Mol Biosci. 2022 Jul 12;9:849363. doi: 10.3389/fmolb.2022.849363. eCollection 2022.

Abstract

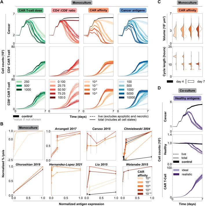
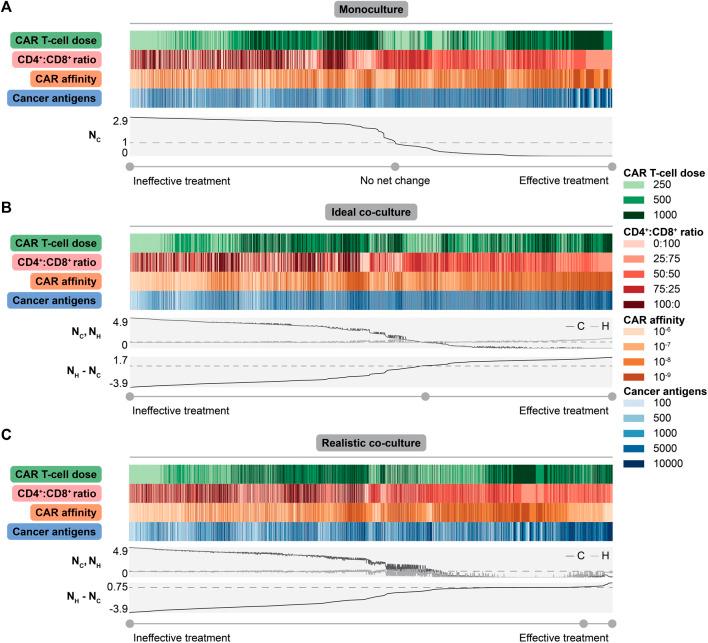
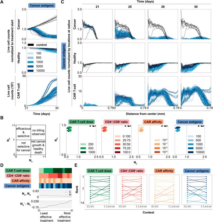
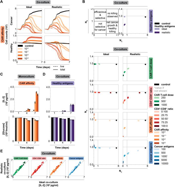
Chimeric antigen receptor (CAR) T-cell therapy shows promise for treating liquid cancers and increasingly for solid tumors as well. While potential design strategies exist to address translational challenges, including the lack of unique tumor antigens and the presence of an immunosuppressive tumor microenvironment, testing all possible design choices and is prohibitively expensive, time consuming, and laborious. To address this gap, we extended the modeling framework ARCADE (Agent-based Representation of Cells And Dynamic Environments) to include CAR T-cell agents (CAR T-cell ARCADE, or CARCADE). We conducted experiments to investigate how clinically relevant design choices and inherent tumor features-CAR T-cell dose, CD4:CD8 CAR T-cell ratio, CAR-antigen affinity, cancer and healthy cell antigen expression-individually and collectively impact treatment outcomes. Our analysis revealed that tuning CAR affinity modulates IL-2 production by balancing CAR T-cell proliferation and effector function. It also identified a novel multi-feature tuned treatment strategy for balancing selectivity and efficacy and provided insights into how spatial effects can impact relative treatment performance in different contexts. CARCADE facilitates deeper biological understanding of treatment design and could ultimately enable identification of promising treatment strategies to accelerate solid tumor CAR T-cell design-build-test cycles.

摘要

嵌合抗原受体(CAR)T细胞疗法在治疗血液系统癌症方面展现出前景,并且在实体瘤治疗中也越来越受关注。尽管存在一些潜在的设计策略来应对转化过程中的挑战,包括缺乏独特的肿瘤抗原以及免疫抑制性肿瘤微环境的存在,但测试所有可能的设计选择既昂贵又耗时费力。为了填补这一空白,我们扩展了建模框架ARCADE(基于主体的细胞和动态环境表示),使其包含CAR T细胞主体(CAR T细胞ARCADE,即CARCADE)。我们进行了实验,以研究临床相关的设计选择和内在肿瘤特征——CAR T细胞剂量、CD4:CD8 CAR T细胞比例、CAR - 抗原亲和力、癌症和健康细胞抗原表达——单独和共同如何影响治疗结果。我们的分析表明,调节CAR亲和力可通过平衡CAR T细胞增殖和效应功能来调节白细胞介素 - 2的产生。它还确定了一种用于平衡选择性和疗效的新型多特征调节治疗策略,并提供了关于空间效应如何在不同背景下影响相对治疗性能的见解。CARCADE有助于更深入地从生物学角度理解治疗设计,并最终能够识别出有前景的治疗策略,以加速实体瘤CAR T细胞的设计 - 构建 - 测试周期。

https://cdn.ncbi.nlm.nih.gov/pmc/blobs/4598/9315201/20808866b708/fmolb-09-849363-g001.jpg

文献AI研究员

20分钟写一篇综述,助力文献阅读效率提升50倍。

立即体验

用中文搜PubMed

大模型驱动的PubMed中文搜索引擎

马上搜索

文档翻译

学术文献翻译模型,支持多种主流文档格式。

立即体验