Suppr超能文献

基于原位抗原修饰的靶向通用嵌合抗原受体 T 细胞(TRUE CAR-T)疗法治疗实体瘤。

In situ antigen modification-based target-redirected universal chimeric antigen receptor T (TRUE CAR-T) cell therapy in solid tumors.

机构信息

The Comprehensive Cancer Centre of Nanjing Drum Tower Hospital, The Affiliated Hospital of Nanjing University Medical School & Clinical Cancer Institute of Nanjing University, 210008, Nanjing, China.

出版信息

J Hematol Oncol. 2022 Mar 18;15(1):29. doi: 10.1186/s13045-022-01246-y.

Abstract

BACKGROUND

Chimeric antigen receptor (CAR)-T cell therapy has demonstrated remarkable success in the treatment of hematologic malignancies, while the success has not yet been replicated in solid tumors. To some extent, the disappointing results can be attributed to the paucity and heterogeneity of target antigens in solid tumors since adequate antigens are the cornerstone for CAR-T cells to recognize and attack tumor cells.

METHODS

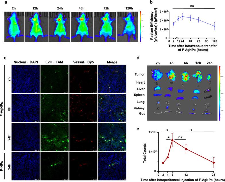
We established a target-redirected universal CAR-T (TRUE CAR-T) cell therapeutic modality, in which exogenous antigens are loaded onto fusogenic nanoparticles to achieve in situ modification of cell membrane in solid tumors, providing targets for subsequent CAR-T cell therapy. The modification effect was evaluated by flow cytometry and confocal microscopic imaging. The in vivo metabolism and biodistribution of fusogenic antigen loaded nanoparticles (F-AgNPs) was explored using near infrared living imaging. Then F-AgNPs mediated in situ antigen modification were cooperated with corresponding CAR-T cell therapy, and its antitumor efficacy was evaluated using immune function experiments and further investigated in different tumor models.

RESULTS

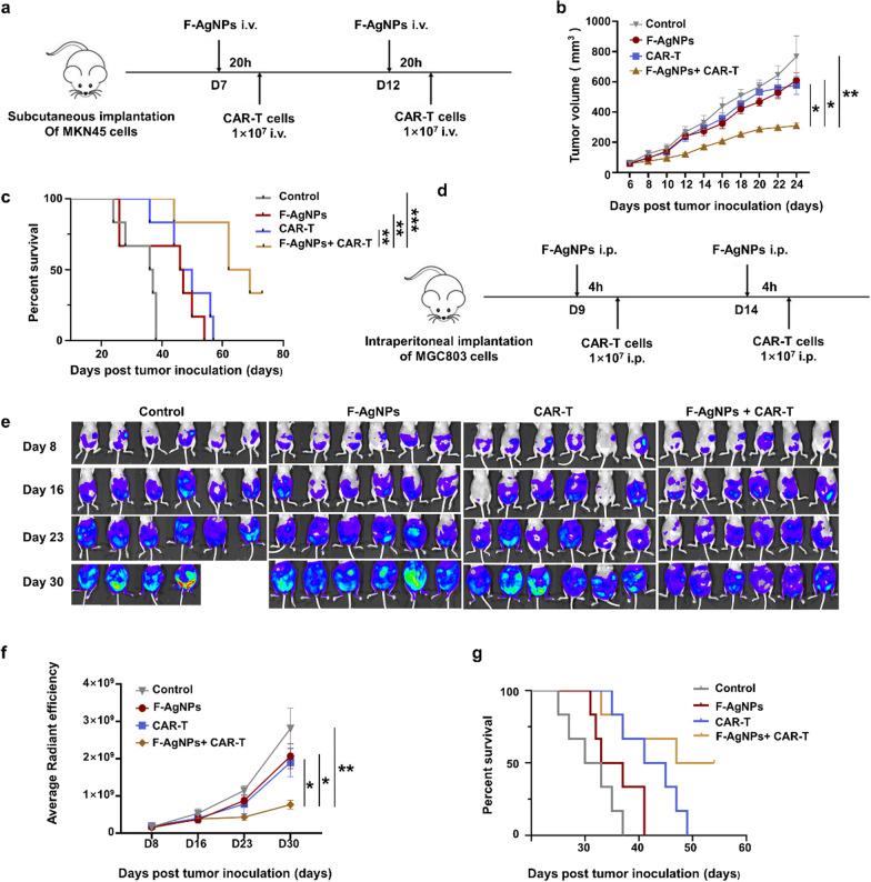
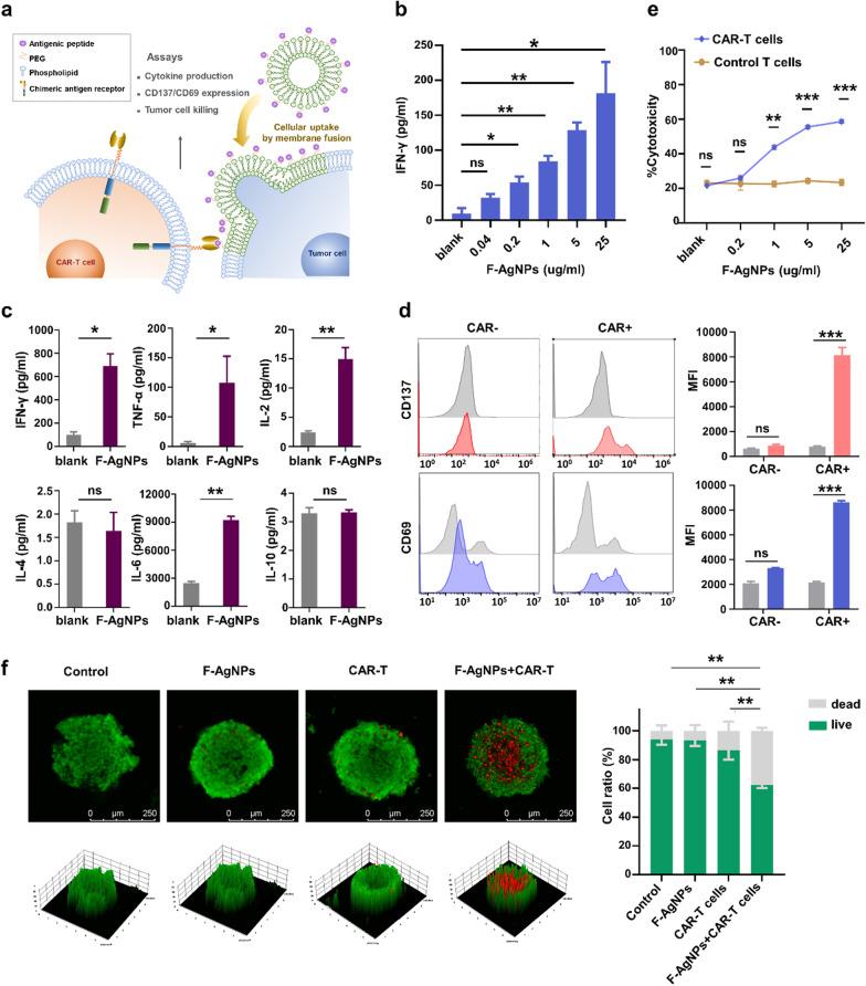
Using F-AgNPs, exogenous antigens were selectively modified onto tumor cell membranes through membrane fusion, spread deeper into tumor tissues through intercellular lipid transfer, further activating corresponding CAR-T cells and mediating antitumor immune responses towards multiple types of tumor cells, despite of their inherent antigen profiles. The cooperative treatment of F-AgNPs and CAR-T cell therapy successfully suppressed tumor proliferation and prolonged survival in both subcutaneous and peritoneally disseminated tumor models.

CONCLUSION

The fusogenic nanoparticle-based in situ antigen modification overcome the limitation of target antigens paucity and heterogeneity in solid tumors, improving the efficacy and broadening the applications of CAR-T cells, thus establishing a novel TRUE CAR-T cell therapeutic modality with universal application and translational potential in immunotherapies for solid tumors.

摘要

背景

嵌合抗原受体 (CAR)-T 细胞疗法在治疗血液恶性肿瘤方面取得了显著的成功,而在实体瘤中的成功尚未得到复制。在某种程度上,令人失望的结果可以归因于实体瘤中靶抗原的缺乏和异质性,因为足够的抗原是 CAR-T 细胞识别和攻击肿瘤细胞的基石。

方法

我们建立了一种靶向导向的通用 CAR-T(TRUE CAR-T)细胞治疗模式,其中外源性抗原被加载到融合纳米颗粒上,以在实体瘤中实现细胞膜的原位修饰,为随后的 CAR-T 细胞治疗提供靶标。通过流式细胞术和共聚焦显微镜成像评估修饰效果。利用近红外活体成像技术研究了融合抗原负载纳米颗粒(F-AgNPs)的体内代谢和生物分布。然后,将 F-AgNP 介导的原位抗原修饰与相应的 CAR-T 细胞治疗相结合,利用免疫功能实验评估其抗肿瘤疗效,并在不同的肿瘤模型中进一步研究。

结果

使用 F-AgNPs,通过膜融合将外源性抗原选择性地修饰到肿瘤细胞膜上,通过细胞间脂质转移更深入地扩散到肿瘤组织中,进一步激活相应的 CAR-T 细胞,并介导针对多种肿瘤细胞的抗肿瘤免疫反应,尽管它们具有固有的抗原特征。F-AgNPs 和 CAR-T 细胞治疗的联合治疗成功抑制了皮下和腹膜播散肿瘤模型中的肿瘤增殖并延长了生存时间。

结论

基于融合纳米颗粒的原位抗原修饰克服了实体瘤中靶抗原缺乏和异质性的限制,提高了 CAR-T 细胞的疗效并拓宽了其应用范围,从而建立了一种新型的 TRUE CAR-T 细胞治疗模式,具有在实体瘤免疫治疗中的普遍应用和转化潜力。

https://cdn.ncbi.nlm.nih.gov/pmc/blobs/8632/8932190/3dbc654437e1/13045_2022_1246_Fig1_HTML.jpg

文献AI研究员

20分钟写一篇综述,助力文献阅读效率提升50倍。

立即体验

用中文搜PubMed

大模型驱动的PubMed中文搜索引擎

马上搜索

文档翻译

学术文献翻译模型,支持多种主流文档格式。

立即体验