Suppr超能文献

依达拉奉通过调节神经元谷胱甘肽过氧化物酶4/长链脂酰辅酶A合成酶4/5-脂氧合酶促进脊髓损伤后的恢复。

Edaravone Modulates Neuronal GPX4/ACSL4/5-LOX to Promote Recovery After Spinal Cord Injury.

作者信息

Pang Yilin, Liu Xinjie, Wang Xu, Shi Xuelian, Ma Lei, Zhang Yan, Zhou Tiangang, Zhao Chenxi, Zhang Xu, Fan Baoyou, Hao Jian, Li Wenxiang, Zhao Xiaoqing, Zhang Rong, Zhou Songlin, Kong Xiaohong, Feng Shiqing, Yao Xue

机构信息

Tianjin Key Laboratory of Spine and Spinal Cord, International Science and Technology Cooperation Base of Spinal Cord Injury, Department of Orthopedics, International Chinese Musculoskeletal Research Society Collaborating Center for Spinal Cord Injury, Tianjin Medical University General Hospital, Tianjin, China.

Tianjin Key Laboratory of Metabolic Diseases, Department of Physiology and Pathophysiology, The Province and Ministry Co-sponsored Collaborative Innovation Center for Medical Epigenetics, Center for Cardiovascular Diseases, Research Center of Basic Medical Sciences, Tianjin Medical University, Tianjin, China.

出版信息

Front Cell Dev Biol. 2022 May 18;10:849854. doi: 10.3389/fcell.2022.849854. eCollection 2022.

Abstract

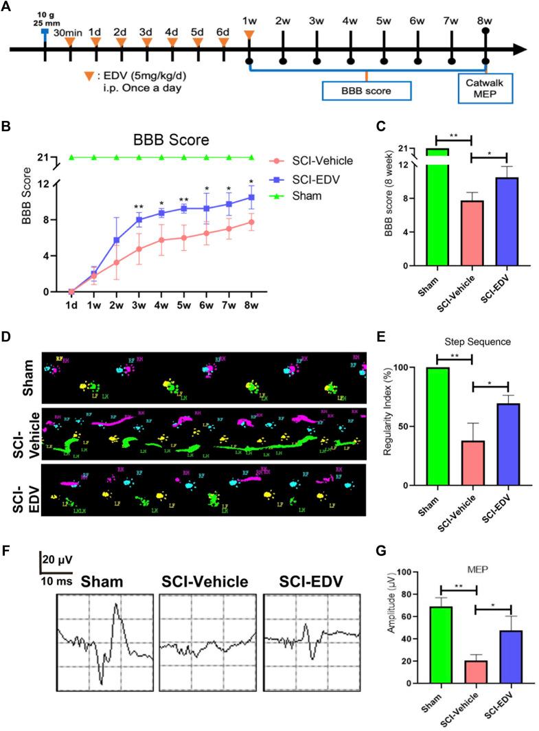
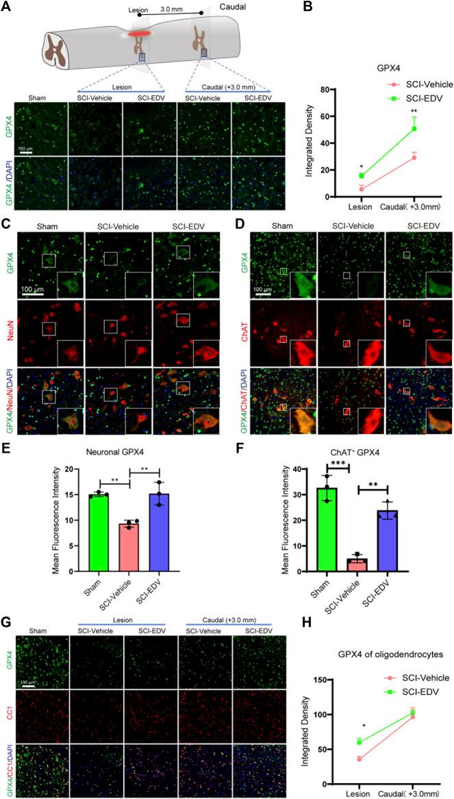
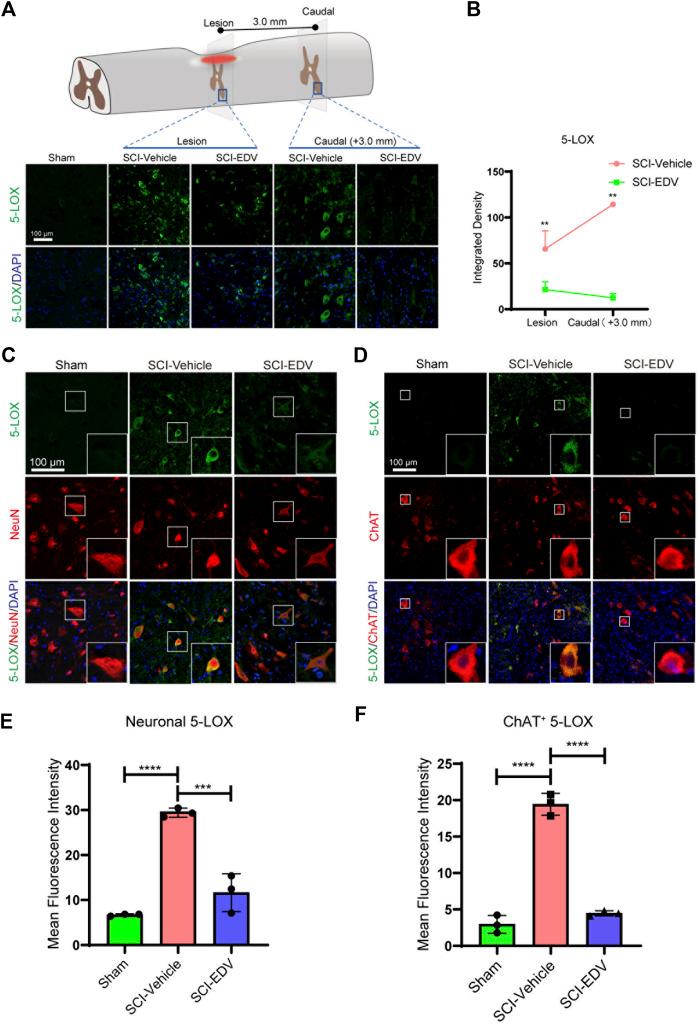
The FDA-approved drug edaravone has a neuroprotective effect on spinal cord injury (SCI) and many other central nervous system diseases. However, its molecular mechanism remains unclear. Since edaravone is a lipid peroxidation scavenger, we hypothesize that edaravone exerts its neuroprotective effect by inhibiting ferroptosis in SCI. Edaravone treatment after SCI upregulates glutathione peroxidase 4 (GPX4) and system Xc-light chain (xCT), which are anti-ferroptosis proteins. It downregulates pro-ferroptosis proteins Acyl-CoA synthetase long-chain family member 4 (ACSL4) and 5-lipoxygenase (5-LOX). The most significant changes in edaravone treatment occur in the acute phase, two days post injury. Edaravone modulates neuronal GPX4/ACSL4/5-LOX in the spinal segment below the lesion, which is critical for maintaining locomotion. Moreover, the GPX4/ACSL4/5-LOX in motor neuron is also modulated by edaravone in the spinal cord. Therefore, secondary injury below the lesion site is reversed by edaravone ferroptosis inhibition. The cytokine array revealed that edaravone upregulated some anti-inflammatory cytokines such as IL-10, IL-13, and adiponectin. Edaravone reduced microgliosis and astrogliosis, indicating reduced neuroinflammation. Edaravone has a long-term effect on neuronal survival, spinal cord tissue sparing, and motor function recovery. In summary, we revealed a novel mechanism of edaravone in inhibiting neuronal ferroptosis in SCI. This mechanism may be generalizable to other neurological diseases.

摘要

美国食品药品监督管理局(FDA)批准的药物依达拉奉对脊髓损伤(SCI)及许多其他中枢神经系统疾病具有神经保护作用。然而,其分子机制仍不清楚。由于依达拉奉是一种脂质过氧化清除剂,我们推测依达拉奉通过抑制SCI中的铁死亡发挥其神经保护作用。SCI后给予依达拉奉治疗可上调谷胱甘肽过氧化物酶4(GPX4)和系统Xc轻链(xCT),这两种都是抗铁死亡蛋白。它下调促铁死亡蛋白酰基辅酶A合成酶长链家族成员4(ACSL4)和5-脂氧合酶(5-LOX)。依达拉奉治疗最显著的变化发生在急性期,即损伤后两天。依达拉奉调节损伤部位以下脊髓节段的神经元GPX4/ACSL4/5-LOX,这对维持运动至关重要。此外,脊髓中运动神经元的GPX4/ACSL4/5-LOX也受到依达拉奉的调节。因此,依达拉奉抑制铁死亡可逆转损伤部位以下的继发性损伤。细胞因子阵列显示依达拉奉上调了一些抗炎细胞因子,如IL-10、IL-13和脂联素。依达拉奉减少了小胶质细胞增生和星形胶质细胞增生,表明神经炎症减轻。依达拉奉对神经元存活、脊髓组织保留和运动功能恢复具有长期影响。总之,我们揭示了依达拉奉在抑制SCI中神经元铁死亡方面的一种新机制。这种机制可能适用于其他神经系统疾病。

https://cdn.ncbi.nlm.nih.gov/pmc/blobs/677b/9318422/faf6e2711ba1/fcell-10-849854-g001.jpg

文献AI研究员

20分钟写一篇综述,助力文献阅读效率提升50倍。

立即体验

用中文搜PubMed

大模型驱动的PubMed中文搜索引擎

马上搜索

文档翻译

学术文献翻译模型,支持多种主流文档格式。

立即体验