Suppr超能文献

IGF2BP1 调控 ERRα 的表达参与化疗耐药骨肉瘤细胞的代谢重编程。

IGF2BP1-regulated expression of ERRα is involved in metabolic reprogramming of chemotherapy resistant osteosarcoma cells.

机构信息

Department of Surgical Intensive Care Unit, Sun Yat-sen Memorial Hospital, Sun Yat-sen University, Guangzhou, China.

Department of Orthopedics, Guangzhou Zengcheng District People's Hospital, Guangzhou, China.

出版信息

J Transl Med. 2022 Aug 2;20(1):348. doi: 10.1186/s12967-022-03549-7.

Abstract

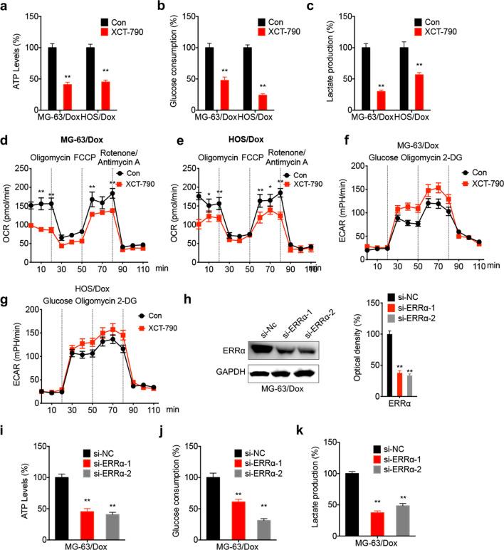
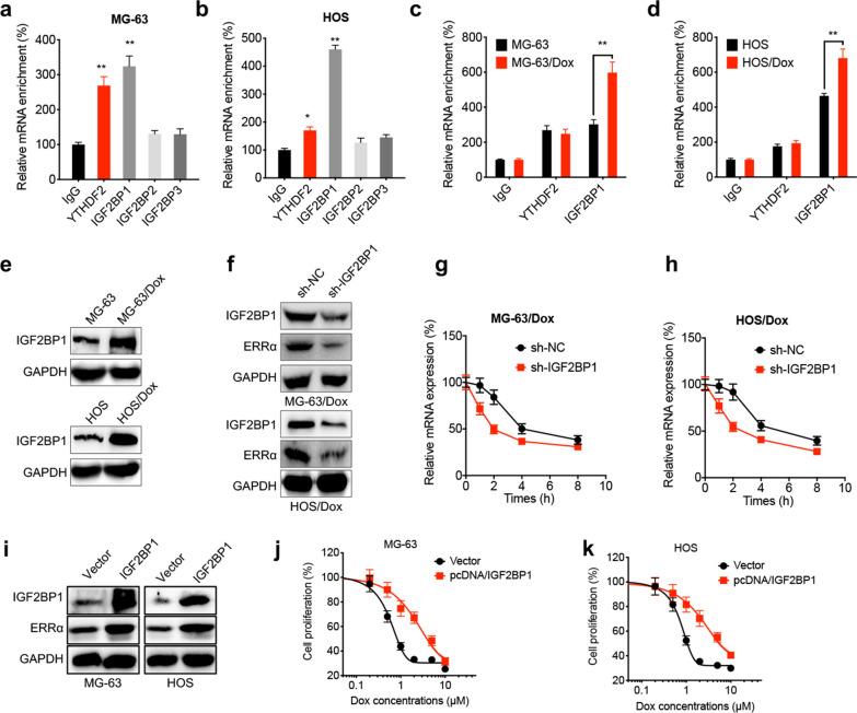
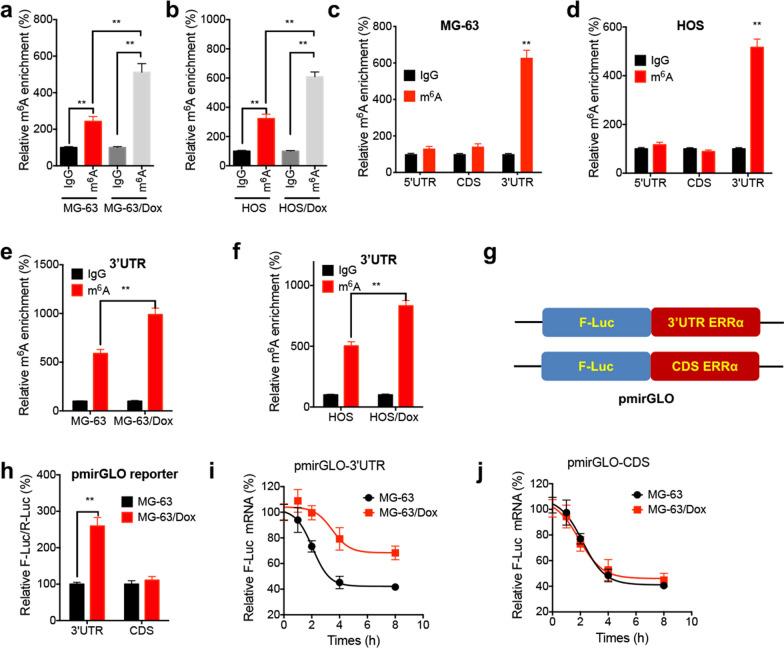
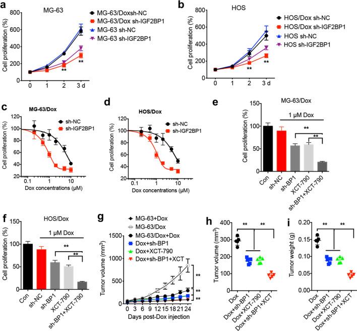
Doxorubicin (Dox) is the standard treatment approach for osteosarcoma (OS), while acquired drug resistance seriously attenuates its treatment efficiency. The present study aimed to investigate the potential roles of metabolic reprogramming and the related regulatory mechanism in Dox-resistant OS cells. The results showed that the ATP levels, lactate generation, glucose consumption and oxygen consumption rate were significantly increased in Dox-resistant OS cells compared with parental cells. Furthermore, the results revealed that the increased expression of estrogen-related receptor alpha (ERRα) was involved in metabolic reprogramming in chemotherapy resistant OS cells, since targeted inhibition of ERRα restored the shifting of metabolic profiles. Mechanistic analysis indicated that the mRNA stability, rather than ERRα transcription was markedly increased in chemoresistant OS cells. Therefore, it was hypothesized that the 3'-untranslated region of ERRα mRNA was methylated by N-methyladenine, which could further recruit insulin-like growth factor 2 mRNA binding protein 1 (IGF2BP1) to suppress mRNA decay and increase mRNA stability. IGF2BP1 knockdown downregulated ERRα and reversed the metabolic alteration of resistant OS cells. Additionally, the oncogenic effect of the IGF2BP1/ERRα axis on Dox-resistant OS cells was verified by in vitro and in vivo experiments. Clinical analysis also revealed that the expression levels of IGF2BP1 and ERRα were associated with the clinical progression of OS. Collectively, the current study suggested that the IGF2BP1/ERRα axis could regulate metabolic reprogramming to contribute to the chemoresistance of OS cells.

摘要

多柔比星(Dox)是骨肉瘤(OS)的标准治疗方法,而获得性耐药严重降低了其治疗效果。本研究旨在探讨代谢重编程及其相关调节机制在多柔比星耐药 OS 细胞中的潜在作用。结果表明,与亲本细胞相比,多柔比星耐药 OS 细胞中的 ATP 水平、乳酸生成、葡萄糖消耗和耗氧量显著增加。此外,研究结果表明,雌激素相关受体α(ERRα)的表达增加参与了化疗耐药 OS 细胞的代谢重编程,因为靶向抑制 ERRα恢复了代谢谱的转变。机制分析表明,耐药 OS 细胞中 ERRα mRNA 的 mRNA 稳定性而非转录明显增加。因此,假设 ERRα mRNA 的 3'-非翻译区被 N6-甲基腺苷甲基化,这可以进一步募集胰岛素样生长因子 2 mRNA 结合蛋白 1(IGF2BP1)来抑制 mRNA 降解并增加 mRNA 稳定性。IGF2BP1 敲低下调 ERRα并逆转耐药 OS 细胞的代谢改变。此外,通过体外和体内实验验证了 IGF2BP1/ERRα 轴对多柔比星耐药 OS 细胞的致癌作用。临床分析还表明,IGF2BP1 和 ERRα 的表达水平与 OS 的临床进展有关。综上所述,本研究表明 IGF2BP1/ERRα 轴可以调节代谢重编程,有助于 OS 细胞的化疗耐药性。

https://cdn.ncbi.nlm.nih.gov/pmc/blobs/eb56/9344706/4b1510ed1bae/12967_2022_3549_Fig1_HTML.jpg

文献AI研究员

20分钟写一篇综述,助力文献阅读效率提升50倍。

立即体验

用中文搜PubMed

大模型驱动的PubMed中文搜索引擎

马上搜索

文档翻译

学术文献翻译模型,支持多种主流文档格式。

立即体验