Suppr超能文献

全面分析鉴定和验证肿瘤微环境亚型以预测肝癌的抗肿瘤治疗疗效。

Comprehensive Analysis Identifies and Validates the Tumor Microenvironment Subtypes to Predict Anti-Tumor Therapy Efficacy in Hepatocellular Carcinoma.

机构信息

Cancer Center, Renmin Hospital of Wuhan University, Wuhan, China.

Hubei Provincial Research Center for Precision Medicine of Cancer, Wuhan, China.

出版信息

Front Immunol. 2022 Jul 18;13:838374. doi: 10.3389/fimmu.2022.838374. eCollection 2022.

Abstract

OBJECTIVE

The objective of this study was to explore and verify the subtypes in hepatocellular carcinoma based on the immune (lymphocyte and myeloid cells), stem, and stromal cells in the tumor microenvironment and analyze the biological characteristics and potential relevance of each cluster.

METHODS

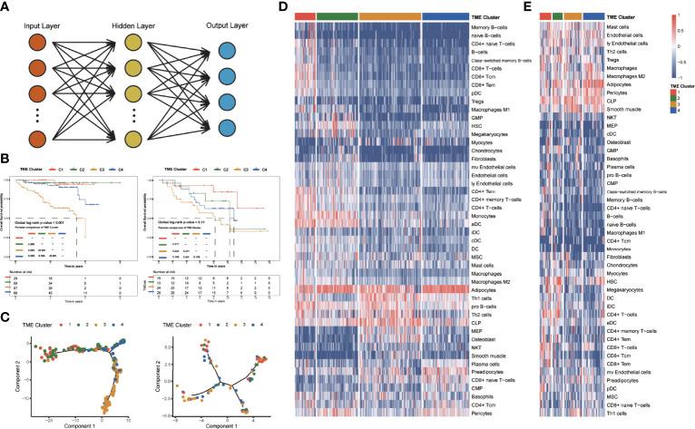
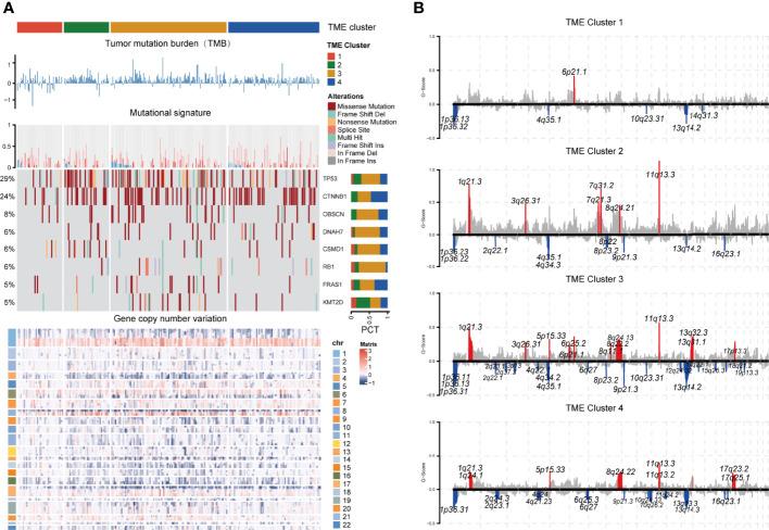
We used the xCell algorithm to calculate cell scores and got subtypes by k-means clustering. In the external validation sets, we verified the conclusion stability by a neural network model. Simultaneously, we speculated the inner connection between clusters by pseudotime trajectory analysis and confirmed it by pathway enrichment, TMB, CNV, etc., analysis.

RESULT

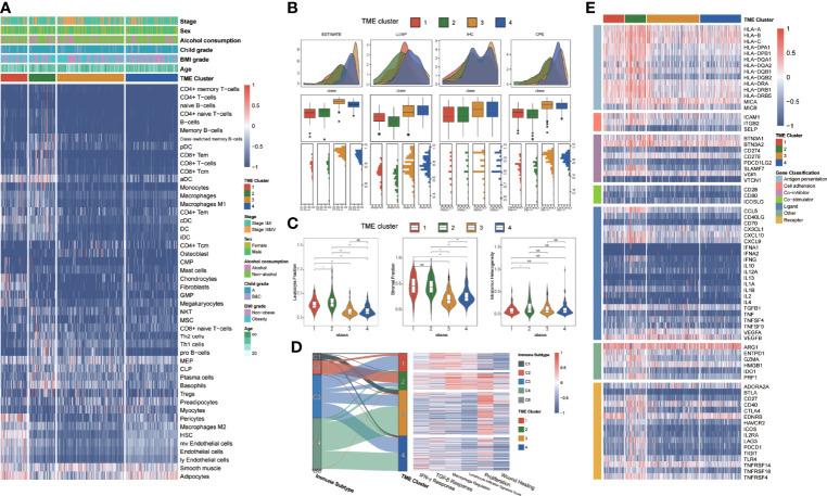
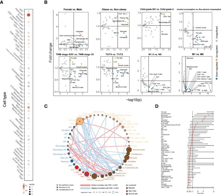
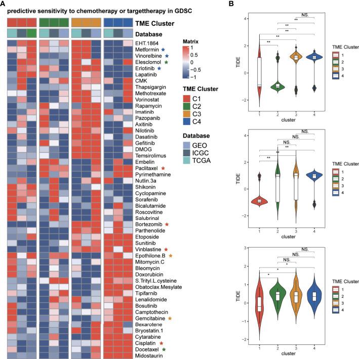
According to the results of the consensus cluster, we chose k = 4 as the optimal value and got four different subtypes (C1, C2, C3, and C4) with different biological characteristics based on infiltrating levels of 48 cells in TME. In univariable Cox regression, the hazard ratio (HR) value of C3 versus C1 was 2.881 (95% CI: 1.572-5.279); in multivariable Cox regression, we corrected the age and TNM stage, and the HR value of C3 versus C1 was 2.510 (95% CI: 1.339-4.706). C1 and C2 belonged to the immune-active type, C3 and C4 related to the immune-insensitive type and the potential conversion relationships between clusters. We established a neural network model, and the area under the curves of the neural network model was 0.949 in the testing cohort; the same survival results were also observed in the external validation set. We compared the differences in cell infiltration, immune function, pathway enrichment, TMB, and CNV of four clusters and speculated that C1 and C2 were more likely to benefit from immunotherapy and C3 may benefit from FGF inhibitors.

DISCUSSION

Our analysis provides a new approach for the identification of four tumor microenvironment clusters in patients with liver cancer and identifies the biological differences and predicts the immunotherapy efficacy between the four subtypes.

摘要

目的

本研究旨在探讨和验证基于肿瘤微环境中免疫(淋巴细胞和髓样细胞)、干细胞和基质细胞的肝癌亚型,并分析各簇的生物学特征和潜在相关性。

方法

我们使用 xCell 算法计算细胞评分,并通过 k-均值聚类获得亚型。在外部验证集中,我们通过神经网络模型验证结论的稳定性。同时,我们通过拟时轨迹分析推测簇之间的内在联系,并通过通路富集、TMB、CNV 等分析进行验证。

结果

根据共识聚类的结果,我们选择 k=4 作为最佳值,并根据 TME 中 48 种细胞的浸润水平,得到了具有不同生物学特征的四种不同亚型(C1、C2、C3 和 C4)。单变量 Cox 回归分析显示,C3 与 C1 的危险比(HR)值为 2.881(95%CI:1.572-5.279);多变量 Cox 回归分析校正年龄和 TNM 分期后,C3 与 C1 的 HR 值为 2.510(95%CI:1.339-4.706)。C1 和 C2 属于免疫激活型,C3 和 C4 与免疫不敏感型相关,以及各簇之间潜在的转化关系。我们建立了一个神经网络模型,该模型在测试队列中的曲线下面积为 0.949;在外部验证集中也观察到了相同的生存结果。我们比较了四个簇之间细胞浸润、免疫功能、通路富集、TMB 和 CNV 的差异,并推测 C1 和 C2 更有可能受益于免疫治疗,而 C3 可能受益于 FGF 抑制剂。

讨论

我们的分析为肝癌患者肿瘤微环境中四个簇的鉴定提供了一种新方法,并确定了四个亚型之间的生物学差异和预测免疫治疗效果。

https://cdn.ncbi.nlm.nih.gov/pmc/blobs/1c8f/9339643/e791650fca67/fimmu-13-838374-g001.jpg

文献AI研究员

20分钟写一篇综述,助力文献阅读效率提升50倍。

立即体验

用中文搜PubMed

大模型驱动的PubMed中文搜索引擎

马上搜索

文档翻译

学术文献翻译模型,支持多种主流文档格式。

立即体验