Suppr超能文献

长链非编码RNA-GM靶向叉头框蛋白O1以促进T细胞介导的自身免疫。

lncRNA-GM targets Foxo1 to promote T cell-mediated autoimmunity.

作者信息

Chen Yali, Liu Juan, Zhang Xiaomin, Zhu Ha, Wang Yujia, Li Zhiqing, Liu Yanfang, Liu Shuo, Liu Shuxun, Li Nan, Chen Kun, Cao Xuetao

机构信息

Institute of Immunology, Zhejiang University School of Medicine, Hangzhou 310058, China.

National Key Laboratory of Medical Immunology, Institute of Immunology, Second Military Medical University, Shanghai 200433, China.

出版信息

Sci Adv. 2022 Aug 5;8(31):eabn9181. doi: 10.1126/sciadv.abn9181.

Abstract

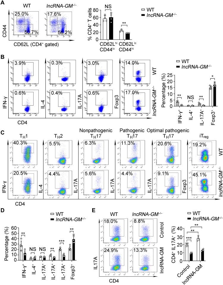
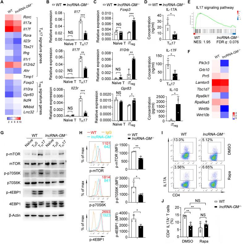
RNA-RBP interaction is important in immune regulation and implicated in various immune disorders. The differentiation of proinflammatory T cell subset T17 and its balance with regulatory T cell (T) generation is closely related to autoimmune pathogenesis. The roles of RNA-RBP interaction in regulation of T17/T differentiation and autoinflammation remain in need of further investigation. Here we report that lncRNA-GM polarizes T17 differentiation but inhibits iT differentiation by reducing activity of Foxo1, a transcriptional factor that is important in inhibiting T17 differentiation but promoting T generation. -deficient mice were protected from experimental autoimmune encephalomyelitis. Mechanistically, lncRNA-GM directly binds to cytoplasmic Foxo1, thus inhibiting its activity through blocking dephosphorylation of Foxo1 by phosphatase PP2A to promote transcription. The human homolog of lncRNA-GM (AK026392.1) also polarizes human T17 differentiation. Our study provides mechanistic insight into the interaction of lncRNA and transcriptional factor in determining T cell subset differentiation during T cell-mediated autoimmune diseases.

摘要

RNA与RNA结合蛋白的相互作用在免疫调节中很重要,并与多种免疫疾病有关。促炎T细胞亚群T17的分化及其与调节性T细胞(Treg)生成的平衡与自身免疫发病机制密切相关。RNA与RNA结合蛋白的相互作用在调节T17/Treg分化和自身炎症中的作用仍有待进一步研究。在此我们报告,长链非编码RNA-GM(lncRNA-GM)通过降低Foxo1的活性使T细胞向T17分化极化,但抑制诱导性Treg(iTreg)分化,Foxo1是一种转录因子,在抑制T17分化但促进Treg生成中起重要作用。lncRNA-GM缺陷小鼠可免受实验性自身免疫性脑脊髓炎的影响。机制上,lncRNA-GM直接与细胞质中的Foxo1结合,从而通过阻断磷酸酶PP2A对Foxo1的去磷酸化来抑制其活性,以促进RORγt转录。lncRNA-GM的人类同源物(AK026392.1)也使人类T细胞向T17分化极化。我们的研究为T细胞介导的自身免疫性疾病中lncRNA与转录因子相互作用决定T细胞亚群分化提供了机制性见解。

https://cdn.ncbi.nlm.nih.gov/pmc/blobs/0f15/9355365/9012cd459faf/sciadv.abn9181-f1.jpg

文献AI研究员

20分钟写一篇综述,助力文献阅读效率提升50倍。

立即体验

用中文搜PubMed

大模型驱动的PubMed中文搜索引擎

马上搜索

文档翻译

学术文献翻译模型,支持多种主流文档格式。

立即体验