Suppr超能文献

一种新型的与铜死亡相关的预后lncRNA特征以及肺腺癌中的lncRNA MIR31HG/miR-193a-3p/TNFRSF21调控轴

A novel cuproptosis-related prognostic lncRNA signature and lncRNA MIR31HG/miR-193a-3p/TNFRSF21 regulatory axis in lung adenocarcinoma.

作者信息

Mo Xiaocong, Hu Di, Yang Pingshan, Li Yin, Bashir Shoaib, Nai Aitao, Ma Feng, Jia Guoxia, Xu Meng

机构信息

Department of Oncology, The First Affiliated Hospital of Jinan University, Jinan University, Guangzhou, China.

Department of Neurology and Stroke Centre, The First Affiliated Hospital of Jinan University, Guangzhou, China.

出版信息

Front Oncol. 2022 Jul 22;12:927706. doi: 10.3389/fonc.2022.927706. eCollection 2022.

Abstract

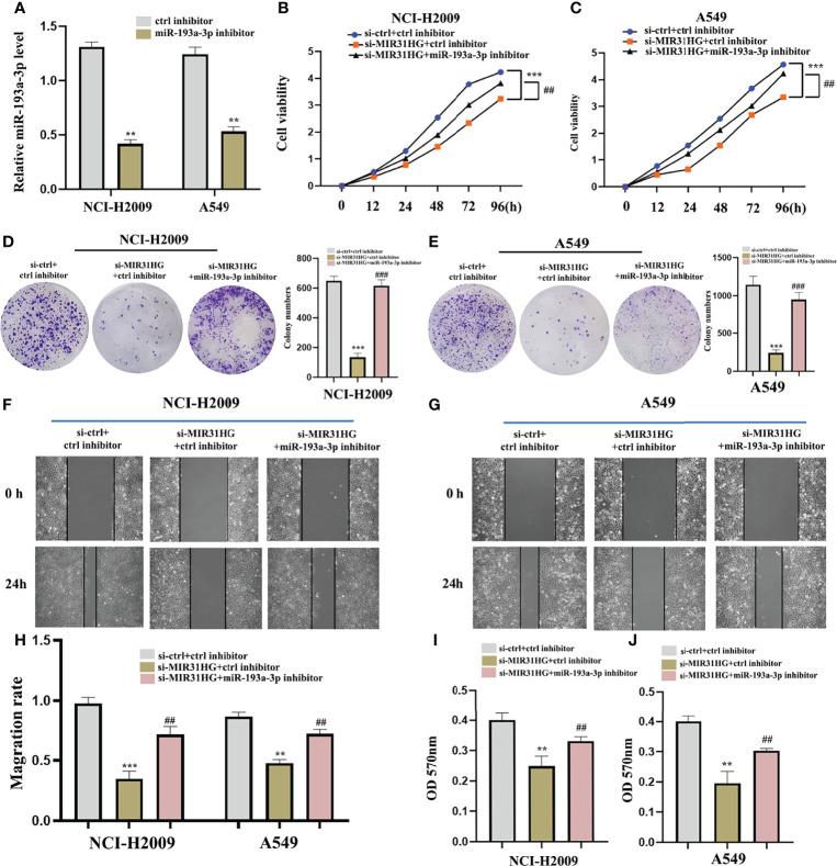
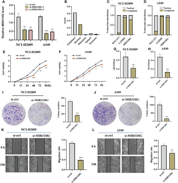
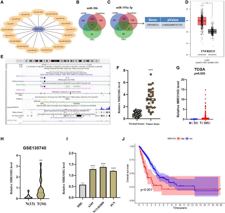
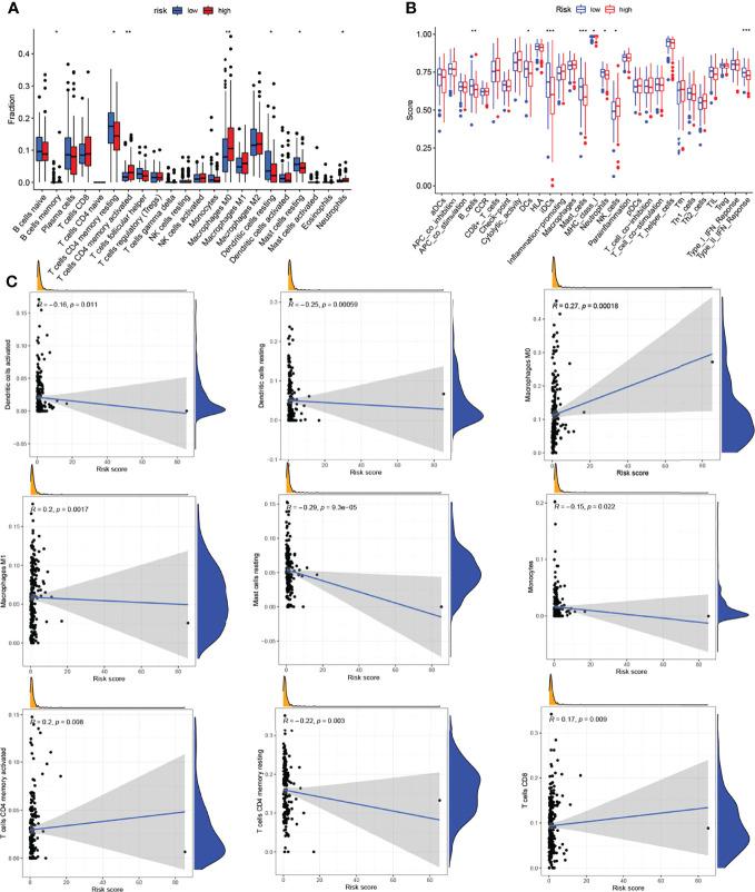
Lung adenocarcinoma (LUAD) remains the most common subtype of lung malignancy. Cuproptosis is a newly identified cell death which could regulate tumor cell proliferation and progression. Long non-coding RNAs (lncRNAs) are key molecules and potential biomarkers for diagnosing and treating various diseases. However, the effects of cuproptosis-related lncRNAs on LUAD are still unclear. In our study, 7 cuproptosis-related lncRNAs were selected to establish a prognostic model using univariate Cox regression analysis, LASSO algorithm, and multivariate analysis. Furthermore, we evaluated AC008764.2, AL022323.1, ELN-AS1, and LINC00578, which were identified as protective lncRNAs, while AL031667.3, AL606489.1, and MIR31HG were identified as risk lncRNAs. The risk score calculated by the prognostic model proved to be an effective independent factor compared with other clinical features by Cox regression analyses [univariate analysis: hazard ratio (HR) = 1.065, 95% confidence interval (CI) = 1.043-1.087, < 0.001; multivariate analysis: HR = 1.067, 95% CI = 1.044-1.091, < 0.001]. In addition, both analyses (ROC and nomogram) were used to corroborate the accuracy and reliability of this signature. The correlation between cuproptosis-related lncRNAs and immune microenvironment was elucidated, where 7 immune cells and 8 immune-correlated pathways were found to be differentially expressed between two risk groups. Furthermore, our results also identified and verified the ceRNA of cuproptosis-related lncRNA MIR31HG/miR-193a-3p/TNFRSF21 regulatory axis using bioinformatics tools. MIR31HG was highly expressed in LUAD specimens and some LUAD cell lines. Inhibition of MIR31HG clearly reduced the proliferation, migration, and invasion of the LUAD cells. MIR31HG showed oncogenic features sponging miR-193a-3p and tended to positively regulate TNFRSF21 expression. In a word, lncRNA MIR31HG acts as an oncogene in LUAD by targeting miR-193a-3p to modulate TNFRSF21, which may be beneficial to the gene therapy of LUAD.

摘要

肺腺癌(LUAD)仍然是最常见的肺恶性肿瘤亚型。铜死亡是一种新发现的细胞死亡方式,可调节肿瘤细胞的增殖和进展。长链非编码RNA(lncRNAs)是诊断和治疗各种疾病的关键分子和潜在生物标志物。然而,与铜死亡相关的lncRNAs对LUAD的影响仍不清楚。在我们的研究中,使用单变量Cox回归分析、LASSO算法和多变量分析选择了7种与铜死亡相关的lncRNAs来建立预后模型。此外,我们评估了被确定为保护性lncRNAs的AC008764.2、AL022323.1、ELN-AS1和LINC00578,而AL031667.3、AL606489.1和MIR31HG被确定为风险lncRNAs。通过Cox回归分析,与其他临床特征相比,预后模型计算出的风险评分被证明是一个有效的独立因素[单变量分析:风险比(HR)=1.065,95%置信区间(CI)=1.043-1.087,P<0.001;多变量分析:HR = 1.067,95%CI = 1.044-1.091,P<0.001]。此外,使用两种分析方法(ROC和列线图)来证实该特征的准确性和可靠性。阐明了与铜死亡相关的lncRNAs与免疫微环境之间的相关性,发现两个风险组之间有7种免疫细胞和8条免疫相关途径存在差异表达。此外,我们的结果还使用生物信息学工具鉴定并验证了与铜死亡相关的lncRNA MIR31HG/miR-193a-3p/TNFRSF21调控轴的竞争性内源RNA(ceRNA)。MIR31HG在LUAD标本和一些LUAD细胞系中高表达。抑制MIR31HG明显降低了LUAD细胞的增殖、迁移和侵袭。MIR31HG表现出致癌特征——通过海绵吸附miR-193a-3p并倾向于正向调节TNFRSF21的表达。总之,lncRNA MIR31HG通过靶向miR-193a-3p调节TNFRSF21,在LUAD中发挥癌基因作用,这可能对LUAD的基因治疗有益。

https://cdn.ncbi.nlm.nih.gov/pmc/blobs/d9db/9353736/3bcaf4fdfbaf/fonc-12-927706-g001.jpg

文献AI研究员

20分钟写一篇综述,助力文献阅读效率提升50倍。

立即体验

用中文搜PubMed

大模型驱动的PubMed中文搜索引擎

马上搜索

文档翻译

学术文献翻译模型,支持多种主流文档格式。

立即体验