Suppr超能文献

Wnt 3a通过抑制血清胱抑素C/活性氧诱导的线粒体损伤来保护老年急性心肌梗死患者的心肌损伤。

Wnt 3a Protects Myocardial Injury in Elderly Acute Myocardial Infarction by Inhibiting Serum Cystatin C/ROS-Induced Mitochondrial Damage.

作者信息

Shen Jian, Li Ying, Jiao Yang, Wang Jihang, Hou Xiaoling, Su Yongkang, Liu Bing, Liu Henan, Sun Zhijun, Xi Qing, Fu Zhenhong

机构信息

Senior Department of Cardiology, The Sixth Medical Center, Chinese PLA General Hospital and Chinese PLA Medical School, Beijing, China.

Outpatient Department of Tongzhou Retired Cadres Rest Center, Beijing, China.

出版信息

Front Physiol. 2022 Jul 22;13:950960. doi: 10.3389/fphys.2022.950960. eCollection 2022.

Abstract

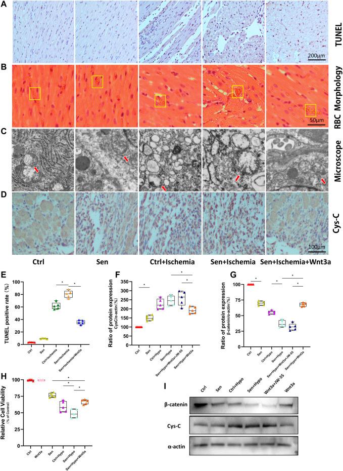
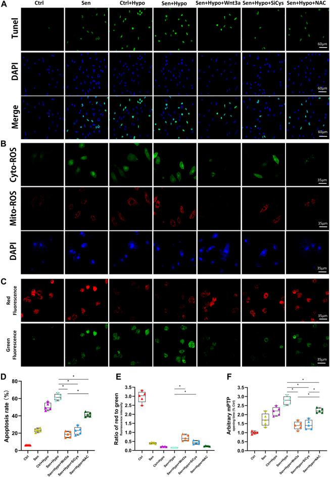
Aging represents an independent risk factor affecting the poor prognosis of patients with acute myocardial infarction (AMI). This present research aimed to explore the molecular mechanism of myocardial injury in elderly AMI by animals and cells experiment. Our previous clinical study found the serum Cystatin C (Cys-C) increased in the elderly AMI population, while the mechanism underlying high Cys-C induced myocardial injury of AMI remains unclear. In the study, we confirmed that Wnt/β-catenin could significantly reduce the expression of cytoplasmic Cys-C through transnuclear action, and highly attenuate the occurrence of mitochondrial oxidative stress injury induced Cys-C/reactive oxygen species (ROS). Furthermore, the addition of exogenous Wnt3a and inhibition of Cys-C expression could effectively inhibit mitochondrial oxidative stress injury and relieve the acute myocardial hypoxia injury. These results indicate that Cys-C exerted damaging effects on the hypoxic aging cardiomyocyte through the ROS/mitochondrial signaling pathway. Inhibition of this pathway effectively reduced the apoptosis of aging cardiomyocytes. In the study, we also explored the function of the Wnt/Cys-C pathway on the ischemic infarction heart. We confirmed that Wnt/β-catenin served as the upstream protective protein of this pathway, and the promotion of this pathway improved the cardiac structure and function of the elderly AMI mice effectively.

摘要

衰老代表影响急性心肌梗死(AMI)患者预后不良的一个独立危险因素。本研究旨在通过动物和细胞实验探索老年AMI患者心肌损伤的分子机制。我们之前的临床研究发现老年AMI人群血清胱抑素C(Cys-C)升高,而高Cys-C诱导AMI心肌损伤的潜在机制仍不清楚。在本研究中,我们证实Wnt/β-连环蛋白可通过转核作用显著降低细胞质Cys-C的表达,并高度减轻Cys-C/活性氧(ROS)诱导的线粒体氧化应激损伤的发生。此外,添加外源性Wnt3a和抑制Cys-C表达可有效抑制线粒体氧化应激损伤并减轻急性心肌缺氧损伤。这些结果表明,Cys-C通过ROS/线粒体信号通路对缺氧衰老心肌细胞产生损伤作用。抑制该通路可有效减少衰老心肌细胞的凋亡。在本研究中,我们还探讨了Wnt/Cys-C通路对缺血梗死心脏的作用。我们证实Wnt/β-连环蛋白作为该通路的上游保护蛋白,促进该通路可有效改善老年AMI小鼠的心脏结构和功能。

https://cdn.ncbi.nlm.nih.gov/pmc/blobs/8a90/9355253/cea85ed32c2b/fphys-13-950960-g001.jpg

文献AI研究员

20分钟写一篇综述,助力文献阅读效率提升50倍。

立即体验

用中文搜PubMed

大模型驱动的PubMed中文搜索引擎

马上搜索

文档翻译

学术文献翻译模型,支持多种主流文档格式。

立即体验