Suppr超能文献

RNA mA 去甲基酶 ALKBH5 调控 γδ T 细胞的发育。

RNA mA demethylase ALKBH5 regulates the development of γδ T cells.

机构信息

Department of Geriatrics, Center for Immune-Related Diseases, Shanghai Institute of Immunology, Ruijin Hospital, Shanghai Jiao Tong University School of Medicine, Shanghai 200025, China.

Shanghai Jiao Tong University School of Medicine-Yale University Institute for Immune Metabolism, Shanghai 200025, China.

出版信息

Proc Natl Acad Sci U S A. 2022 Aug 16;119(33):e2203318119. doi: 10.1073/pnas.2203318119. Epub 2022 Aug 8.

Abstract

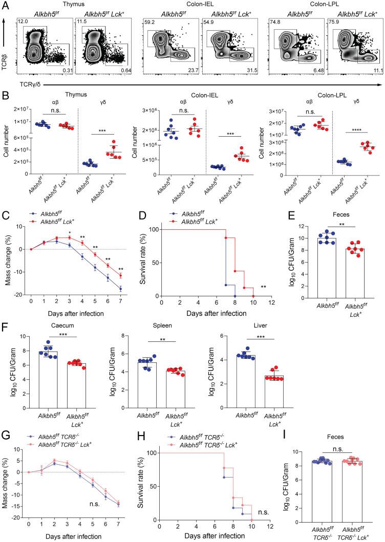
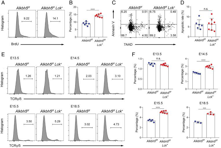
γδ T cells are an abundant T cell population at the mucosa and are important in providing immune surveillance as well as maintaining tissue homeostasis. However, despite γδ T cells' origin in the thymus, detailed mechanisms regulating γδ T cell development remain poorly understood. -methyladenosine (mA) represents one of the most common posttranscriptional modifications of messenger RNA (mRNA) in mammalian cells, but whether it plays a role in γδ T cell biology is still unclear. Here, we show that depletion of the mA demethylase ALKBH5 in lymphocytes specifically induces an expansion of γδ T cells, which confers enhanced protection against gastrointestinal infection. Mechanistically, loss of ALKBH5 favors the development of γδ T cell precursors by increasing the abundance of mA RNA modification in thymocytes, which further reduces the expression of several target genes including Notch signaling components and . As a result, impairment of Jagged1/Notch2 signaling contributes to enhanced proliferation and differentiation of γδ T cell precursors, leading to an expanded mature γδ T cell repertoire. Taken together, our results indicate a checkpoint role of ALKBH5 and mA modification in the regulation of γδ T cell early development.

摘要

γδ T 细胞是黏膜上丰富的 T 细胞群体,在提供免疫监视以及维持组织内稳态方面具有重要作用。然而,尽管 γδ T 细胞起源于胸腺,但调节 γδ T 细胞发育的详细机制仍知之甚少。N6-甲基腺苷(m6A)是哺乳动物细胞中信使 RNA(mRNA)最常见的转录后修饰之一,但它是否在 γδ T 细胞生物学中发挥作用尚不清楚。在这里,我们发现淋巴细胞中 mA 去甲基酶 ALKBH5 的耗竭特异性诱导 γδ T 细胞的扩增,从而增强对胃肠道感染的保护。从机制上讲,ALKBH5 的缺失通过增加胸腺细胞中 mA RNA 修饰的丰度来促进 γδ T 细胞前体的发育,这进一步降低了包括 Notch 信号传导成分在内的几个靶基因的表达。结果,Jagged1/Notch2 信号的损伤有助于 γδ T 细胞前体的增殖和分化,从而导致成熟 γδ T 细胞库的扩增。总之,我们的研究结果表明 ALKBH5 和 mA 修饰在调节 γδ T 细胞早期发育中起检查点作用。

https://cdn.ncbi.nlm.nih.gov/pmc/blobs/8b2f/9388086/494883a0d903/pnas.2203318119fig01.jpg

文献AI研究员

20分钟写一篇综述,助力文献阅读效率提升50倍。

立即体验

用中文搜PubMed

大模型驱动的PubMed中文搜索引擎

马上搜索

文档翻译

学术文献翻译模型,支持多种主流文档格式。

立即体验