Suppr超能文献

人诱导多能干细胞中大量的体细胞基因组变异和 BCOR 突变的选择。

Substantial somatic genomic variation and selection for BCOR mutations in human induced pluripotent stem cells.

机构信息

Wellcome Sanger Institute, Wellcome Genome Campus, Hinxton, Cambridge, UK.

Department of Surgery, University of Cambridge, Cambridge, UK.

出版信息

Nat Genet. 2022 Sep;54(9):1406-1416. doi: 10.1038/s41588-022-01147-3. Epub 2022 Aug 11.

Abstract

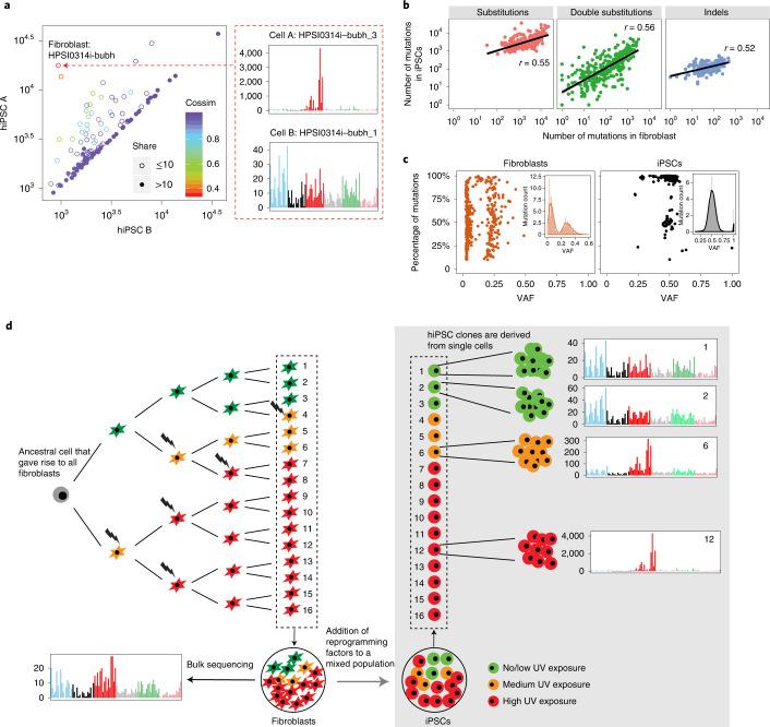
We explored human induced pluripotent stem cells (hiPSCs) derived from different tissues to gain insights into genomic integrity at single-nucleotide resolution. We used genome sequencing data from two large hiPSC repositories involving 696 hiPSCs and daughter subclones. We find ultraviolet light (UV)-related damage in ~72% of skin fibroblast-derived hiPSCs (F-hiPSCs), occasionally resulting in substantial mutagenesis (up to 15 mutations per megabase). We demonstrate remarkable genomic heterogeneity between independent F-hiPSC clones derived during the same round of reprogramming due to oligoclonal fibroblast populations. In contrast, blood-derived hiPSCs (B-hiPSCs) had fewer mutations and no UV damage but a high prevalence of acquired BCOR mutations (26.9% of lines). We reveal strong selection pressure for BCOR mutations in F-hiPSCs and B-hiPSCs and provide evidence that they arise in vitro. Directed differentiation of hiPSCs and RNA sequencing showed that BCOR mutations have functional consequences. Our work strongly suggests that detailed nucleotide-resolution characterization is essential before using hiPSCs.

摘要

我们探索了源自不同组织的人类诱导多能干细胞(hiPSC),以深入了解单核苷酸分辨率下的基因组完整性。我们使用了两个大型 hiPSC 库的基因组测序数据,其中包含 696 个 hiPSC 和子克隆。我们发现约 72%的皮肤成纤维细胞来源的 hiPSC(F-hiPSC)中存在与紫外线(UV)相关的损伤,偶尔会导致大量突变(每个兆碱基高达 15 个突变)。我们证明了由于寡克隆成纤维细胞群体,在同一轮重编程过程中产生的独立 F-hiPSC 克隆之间存在显著的基因组异质性。相比之下,血液来源的 hiPSC(B-hiPSC)突变较少,没有 UV 损伤,但获得性 BCOR 突变的发生率很高(26.9%的系)。我们揭示了 F-hiPSC 和 B-hiPSC 中 BCOR 突变的强烈选择压力,并提供了它们在体外发生的证据。hiPSC 的定向分化和 RNA 测序表明,BCOR 突变具有功能后果。我们的工作强烈表明,在使用 hiPSC 之前,必须进行详细的核苷酸分辨率特征描述。

https://cdn.ncbi.nlm.nih.gov/pmc/blobs/6eba/9470532/d8eccefb4c38/41588_2022_1147_Fig1_HTML.jpg

文献AI研究员

20分钟写一篇综述,助力文献阅读效率提升50倍。

立即体验

用中文搜PubMed

大模型驱动的PubMed中文搜索引擎

马上搜索

文档翻译

学术文献翻译模型,支持多种主流文档格式。

立即体验