Suppr超能文献

改进的 SARS-CoV-2 测序监测可识别感染患者中的新变体和特征。

Improved SARS-CoV-2 sequencing surveillance allows the identification of new variants and signatures in infected patients.

机构信息

Telethon Institute of Genetics and Medicine (TIGEM), Armenise/Harvard Laboratory of Integrative Genomics, Pozzuoli, Italy.

Next Generation Diagnostic srl, Pozzuoli, Italy.

出版信息

Genome Med. 2022 Aug 12;14(1):90. doi: 10.1186/s13073-022-01098-8.

Abstract

BACKGROUND

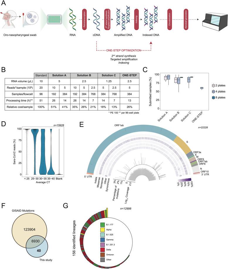
Genomic surveillance of severe acute respiratory syndrome coronavirus 2 (SARS-CoV-2) is the only approach to rapidly monitor and tackle emerging variants of concern (VOC) of the COVID-19 pandemic. Such scrutiny is crucial to limit the spread of VOC that might escape the immune protection conferred by vaccination strategies or previous virus exposure. It is also becoming clear now that efficient genomic surveillance would require monitoring of the host gene expression to identify prognostic biomarkers of treatment efficacy and disease progression. Here we propose an integrative workflow to both generate thousands of SARS-CoV-2 genome sequences per week and analyze host gene expression upon infection.

METHODS

In this study we applied an integrated workflow for RNA extracted from nasal swabs to obtain in parallel the full genome of SARS-CoV-2 and transcriptome of host respiratory epithelium. The RNA extracted from each sample was reverse transcribed and the viral genome was specifically enriched through an amplicon-based approach. The very same RNA was then used for patient transcriptome analysis. Samples were collected in the Campania region, Italy, for viral genome sequencing. Patient transcriptome analysis was performed on about 700 samples divided into two cohorts of patients, depending on the viral variant detected (B.1 or delta).

RESULTS

We sequenced over 20,000 viral genomes since the beginning of the pandemic, producing the highest number of sequences in Italy. We thus reconstructed the pandemic dynamics in the regional territory from March 2020 to December 2021. In addition, we have matured and applied novel proof-of-principle approaches to prioritize possible gain-of-function mutations by leveraging patients' metadata and isolated patient-specific signatures of SARS-CoV-2 infection. This allowed us to (i) identify three new viral variants that specifically originated in the Campania region, (ii) map SARS-CoV-2 intrahost variability during long-term infections and in one case identify an increase in the number of mutations in the viral genome, and (iii) identify host gene expression signatures correlated with viral load in upper respiratory ways.

CONCLUSION

In conclusion, we have successfully generated an optimized and cost-effective strategy to monitor SARS-CoV-2 genetic variability, without the need of automation. Thus, our approach is suitable for any lab with a benchtop sequencer and a limited budget, allowing an integrated genomic surveillance on premises. Finally, we have also identified a gene expression signature defining SARS-CoV-2 infection in real-world patients' upper respiratory ways.

摘要

背景

对严重急性呼吸综合征冠状病毒 2(SARS-CoV-2)进行基因组监测是快速监测和应对 COVID-19 大流行中出现的关注变异株(VOC)的唯一方法。这种审查对于限制可能逃避疫苗接种策略或先前病毒暴露所赋予的免疫保护的 VOC 的传播至关重要。现在也越来越清楚,有效的基因组监测将需要监测宿主基因表达,以确定治疗效果和疾病进展的预后生物标志物。在这里,我们提出了一种综合工作流程,每周可生成数千个 SARS-CoV-2 基因组序列,并分析感染后的宿主基因表达。

方法

在这项研究中,我们应用了一种综合工作流程,从鼻拭子中提取 RNA,同时获得 SARS-CoV-2 的全基因组和宿主呼吸道上皮的转录组。从每个样本中提取的 RNA 进行逆转录,并通过基于扩增子的方法特异性富集病毒基因组。然后,将相同的 RNA 用于患者转录组分析。在意大利坎帕尼亚地区采集样本进行病毒基因组测序。对大约 700 个样本进行了患者转录组分析,这些样本根据检测到的病毒变体(B.1 或 delta)分为两个患者队列。

结果

自大流行开始以来,我们已经对 20,000 多个病毒基因组进行了测序,这是意大利测序数量最多的。因此,我们从 2020 年 3 月到 2021 年 12 月重建了该地区的大流行动态。此外,我们还成熟并应用了新的原理验证方法,通过利用患者的元数据和分离的患者特定的 SARS-CoV-2 感染特征,来优先考虑可能的功能获得性突变。这使我们能够:(i)鉴定三种源自坎帕尼亚地区的新型病毒变体;(ii)在长期感染过程中绘制 SARS-CoV-2 体内变异性,并在一种情况下鉴定病毒基因组中突变数量的增加;(iii)鉴定与上呼吸道病毒载量相关的宿主基因表达特征。

结论

总之,我们成功地生成了一种优化且具有成本效益的策略来监测 SARS-CoV-2 的遗传变异性,而无需自动化。因此,我们的方法适用于任何具有台式测序仪和有限预算的实验室,允许在现场进行综合的基因组监测。最后,我们还确定了一个定义现实世界患者上呼吸道 SARS-CoV-2 感染的基因表达特征。

https://cdn.ncbi.nlm.nih.gov/pmc/blobs/e160/9373279/daae92b3b263/13073_2022_1098_Fig1_HTML.jpg

文献AI研究员

20分钟写一篇综述,助力文献阅读效率提升50倍。

立即体验

用中文搜PubMed

大模型驱动的PubMed中文搜索引擎

马上搜索

文档翻译

学术文献翻译模型,支持多种主流文档格式。

立即体验