Suppr超能文献

不变自然杀伤 T 细胞代谢适应急性髓系白血病环境。

Invariant NKT cells metabolically adapt to the acute myeloid leukaemia environment.

机构信息

Institute of Immunology and Immunotherapy, University of Birmingham, Birmingham, B15 2TT, UK.

Institute of Cancer and Genomics, University of Birmingham, Birmingham, B15 2TT, UK.

出版信息

Cancer Immunol Immunother. 2023 Mar;72(3):543-560. doi: 10.1007/s00262-022-03268-4. Epub 2022 Aug 13.

Abstract

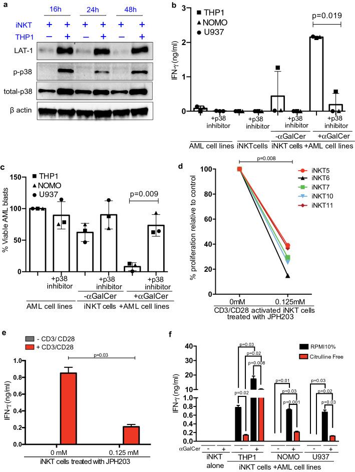
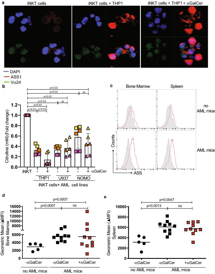
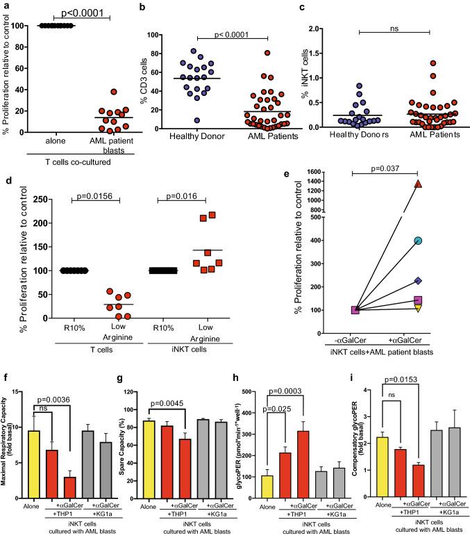
Acute myeloid leukaemia (AML) creates an immunosuppressive environment to conventional T cells through Arginase 2 (ARG2)-induced arginine depletion. We identify that AML blasts release the acute phase protein serum amyloid A (SAA), which acts in an autocrine manner to upregulate ARG2 expression and activity, and promote AML blast viability. Following in vitro cross-talk invariant natural killer T (iNKT) cells become activated, upregulate mitochondrial capacity, and release IFN-γ. iNKT retain their ability to proliferate and be activated despite the low arginine AML environment, due to the upregulation of Large Neutral Amino Acid Transporter-1 (LAT-1) and Argininosuccinate Synthetase 1 (ASS)-dependent amino acid pathways, resulting in AML cell death. T cell proliferation is restored in vitro and in vivo. The capacity of iNKT cells to restore antigen-specific T cell immunity was similarly demonstrated against myeloid-derived suppressor cells (MDSCs) in wild-type and Jα18 syngeneic lymphoma-bearing models in vivo. Thus, stimulation of iNKT cell activity has the potential as an immunotherapy against AML or as an adjunct to boost antigen-specific T cell immunotherapies in haematological or solid cancers.

摘要

急性髓系白血病(AML)通过诱导型精氨酸酶 2(ARG2)诱导的精氨酸耗竭,在常规 T 细胞中创造一个免疫抑制环境。我们发现 AML 细胞释放急性期蛋白血清淀粉样蛋白 A(SAA),它以自分泌方式上调 ARG2 的表达和活性,并促进 AML 细胞的存活。在体外相互作用后,不变自然杀伤 T(iNKT)细胞被激活,上调线粒体容量,并释放 IFN-γ。尽管 AML 环境中精氨酸含量低,iNKT 仍能保持增殖和激活的能力,这是由于 Large Neutral Amino Acid Transporter-1(LAT-1)和依赖 Argininosuccinate Synthetase 1(ASS)的氨基酸途径上调所致,导致 AML 细胞死亡。体外和体内恢复了 T 细胞的增殖。iNKT 细胞恢复抗原特异性 T 细胞免疫的能力在体内野生型和 Jα18 同基因淋巴瘤荷瘤模型中针对髓样来源抑制细胞(MDSCs)也得到了类似的证明。因此,刺激 iNKT 细胞活性有可能成为针对 AML 的免疫疗法,或作为增强血液或实体癌中抗原特异性 T 细胞免疫疗法的辅助手段。

https://cdn.ncbi.nlm.nih.gov/pmc/blobs/e477/10992795/40aaf254fc93/262_2022_3268_Fig1_HTML.jpg

文献AI研究员

20分钟写一篇综述,助力文献阅读效率提升50倍。

立即体验

用中文搜PubMed

大模型驱动的PubMed中文搜索引擎

马上搜索

文档翻译

学术文献翻译模型,支持多种主流文档格式。

立即体验