Suppr超能文献

一种指导骨肉瘤预后和免疫微环境的新型标志物:铜死亡相关 lncRNA。

A novel signature to guide osteosarcoma prognosis and immune microenvironment: Cuproptosis-related lncRNA.

机构信息

Department of Joint Surgery, HongHui Hospital, Xi'an Jiaotong University, Xi'an, China.

出版信息

Front Immunol. 2022 Jul 29;13:919231. doi: 10.3389/fimmu.2022.919231. eCollection 2022.

Abstract

OBJECTIVE

Osteosarcoma (OS) is a common bone malignancy with poor prognosis. We aimed to investigate the relationship between cuproptosis-related lncRNAs (CRLncs) and the survival outcomes of patients with OS.

METHODS

Transcriptome and clinical data of 86 patients with OS were downloaded from The Cancer Genome Atlas (TCGA). The GSE16088 dataset was downloaded from the Gene Expression Omnibus (GEO) database. The 10 cuproptosis-related genes (CRGs) were obtained from a recently published article on cuproptosis in . Combined analysis of OS transcriptome data and the GSE16088 dataset identified differentially expressed CRGs related to OS. Next, pathway enrichment analysis was performed. Co-expression analysis obtained CRLncs related to OS. Univariate COX regression analysis and least absolute shrinkage and selection operator (LASSO) regression analysis were used to construct the risk prognostic model of CRLncs. The samples were divided evenly into training and test groups to verify the accuracy of the model. Risk curve, survival, receiver operating characteristic (ROC) curve, and independent prognostic analyses were performed. Next, principal component analysis (PCA) and t-distributed stochastic neighbor embedding (t-SNE) analysis were performed. Single-sample gene set enrichment analysis (ssGSEA) was used to explore the correlation between the risk prognostic models and OS immune microenvironment. Drug sensitivity analysis identified drugs with potential efficacy in OS. Real-time quantitative PCR, Western blotting, and immunohistochemistry analyses verified the expression of CRGs in OS. Real-time quantitative PCR was used to verify the expression of CRLncs in OS.

RESULTS

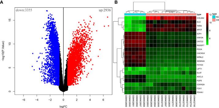
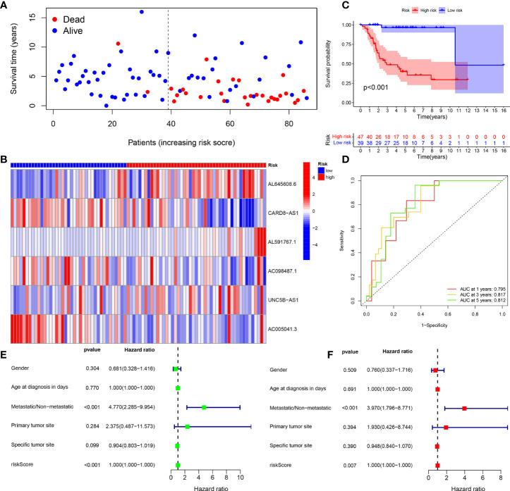
Six CRLncs that can guide OS prognosis and immune microenvironment were obtained, including three high-risk CRLncs (AL645608.6, AL591767.1, and UNC5B-AS1) and three low-risk CRLncs (CARD8-AS1, AC098487.1, and AC005041.3). Immune cells such as B cells, macrophages, T-helper type 2 (Th2) cells, regulatory T cells (Treg), and immune functions such as APC co-inhibition, checkpoint, and T-cell co-inhibition were significantly downregulated in high-risk groups. In addition, we obtained four drugs with potential efficacy for OS: AUY922, bortezomib, lenalidomide, and Z.LLNle.CHO. The expression of LIPT1, DLAT, and FDX1 at both mRNA and protein levels was significantly elevated in OS cell lines compared with normal osteoblast hFOB1.19. The mRNA expression level of AL591767.1 was decreased in OS, and that of AL645608.6, CARD8-AS1, AC005041.3, AC098487.1, and UNC5B-AS1 was upregulated in OS.

CONCLUSION

CRLncs that can guide OS prognosis and the immune microenvironment and drugs that may have a potential curative effect on OS obtained in this study provide a theoretical basis for OS survival research and clinical decision-making.

摘要

目的

骨肉瘤(OS)是一种预后不良的常见骨恶性肿瘤。本研究旨在探讨铜死亡相关长非编码 RNA(CRLnc)与 OS 患者生存结局之间的关系。

方法

从癌症基因组图谱(TCGA)下载 86 例 OS 患者的转录组和临床数据。从基因表达综合数据库(GEO)下载 GSE16088 数据集。从最近发表的一篇关于铜死亡的文章中获得 10 个铜死亡相关基因(CRG)。结合 OS 转录组数据和 GSE16088 数据集的综合分析,确定与 OS 相关的差异表达 CRG。接下来,进行通路富集分析。共表达分析获得与 OS 相关的 CRLnc。采用单因素 COX 回归分析和最小绝对收缩和选择算子(LASSO)回归分析构建 CRLnc 风险预后模型。将样本均等分为训练组和测试组,以验证模型的准确性。进行风险曲线、生存、接收器工作特征(ROC)曲线和独立预后分析。接下来,进行主成分分析(PCA)和 t 分布随机邻域嵌入(t-SNE)分析。进行单样本基因集富集分析(ssGSEA),以探讨风险预后模型与 OS 免疫微环境之间的相关性。进行药物敏感性分析,以确定 OS 中具有潜在疗效的药物。采用实时定量 PCR、Western blot 和免疫组织化学分析验证 OS 中 CRG 的表达。采用实时定量 PCR 验证 OS 中 CRLnc 的表达。

结果

获得了 6 个可指导 OS 预后和免疫微环境的 CRLnc,包括 3 个高风险 CRLnc(AL645608.6、AL591767.1 和 UNC5B-AS1)和 3 个低风险 CRLnc(CARD8-AS1、AC098487.1 和 AC005041.3)。高风险组中 B 细胞、巨噬细胞、辅助性 T 细胞 2(Th2)细胞、调节性 T 细胞(Treg)等免疫细胞以及 APC 共抑制、检查点和 T 细胞共抑制等免疫功能明显下调。此外,我们获得了 4 种可能对 OS 有效的药物:AUY922、硼替佐米、来那度胺和 Z.LLNle.CHO。与正常成骨细胞 hFOB1.19 相比,OS 细胞系中 LIPT1、DLAT 和 FDX1 的 mRNA 和蛋白表达水平均显著升高。OS 中 AL591767.1 的 mRNA 表达水平降低,而 AL645608.6、CARD8-AS1、AC005041.3、AC098487.1 和 UNC5B-AS1 的 mRNA 表达水平升高。

结论

本研究获得的可指导 OS 预后和免疫微环境的 CRLnc 以及可能对 OS 具有潜在疗效的药物,为 OS 生存研究和临床决策提供了理论依据。

https://cdn.ncbi.nlm.nih.gov/pmc/blobs/df1f/9373797/24a0df71ac24/fimmu-13-919231-g001.jpg

文献AI研究员

20分钟写一篇综述,助力文献阅读效率提升50倍。

立即体验

用中文搜PubMed

大模型驱动的PubMed中文搜索引擎

马上搜索

文档翻译

学术文献翻译模型,支持多种主流文档格式。

立即体验