Suppr超能文献

异常胆汁酸代谢是慢传输型便秘患者肠道微生物群和粪便代谢物的一个重要特征。

Abnormal bile acid metabolism is an important feature of gut microbiota and fecal metabolites in patients with slow transit constipation.

机构信息

School of Integrative Medicine, Tianjin University of Traditional Chinese Medicine, Tianjin, China.

Department of Colorectal Surgery, Tianjin Union Medical Center, Tianjin, China.

出版信息

Front Cell Infect Microbiol. 2022 Jul 28;12:956528. doi: 10.3389/fcimb.2022.956528. eCollection 2022.

Abstract

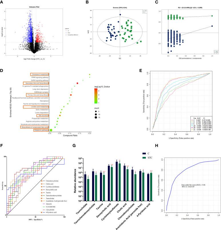
Destructions in the intestinal ecosystem are implicated with changes in slow transit constipation (STC), which is a kind of intractable constipation characterized by colonic motility disorder. In order to deepen the understanding of the structure of the STC gut microbiota and the relationship between the gut microbiota and fecal metabolites, we first used 16S rRNA amplicon sequencing to evaluate the gut microbiota in 30 STC patients and 30 healthy subjects. The α-diversity of the STC group was changed to a certain degree, and the β-diversity was significantly different, which indicated that the composition of the gut microbiota of STC patients was inconsistent with healthy subjects. Among them, Bacteroides, Parabacteroides, Desulfovibrionaceae, and Ruminiclostridium were significantly upregulated, while Subdoligranulum was significantly downregulated. The metabolomics showed that different metabolites between the STC and the control group were involved in the process of bile acids and lipid metabolism, including taurocholate, taurochenodeoxycholate, taurine, deoxycholic acid, cyclohexylsulfamate, cholic acid, chenodeoxycholate, arachidonic acid, and 4-pyridoxic acid. We found that the colon histomorphology of STC patients was significantly disrupted, and TGR5 and FXR were significantly downregulated. The differences in metabolites were related to changes in the abundance of specific bacteria and patients' intestinal dysfunction. Analysis of the fecal genomics and metabolomics enabled separation of the STC from controls based on random forest model prediction [STC . control (14 gut microbiota and metabolite biomarkers)-Sensitivity: 1, Specificity: 0.877]. This study provided a perspective for the diagnosis and intervention of STC related with abnormal bile acid metabolism.

摘要

肠道生态系统的破坏与慢传输型便秘(STC)的变化有关,STC 是一种以结肠运动障碍为特征的难治性便秘。为了深入了解 STC 肠道微生物群的结构以及肠道微生物群与粪便代谢物之间的关系,我们首先使用 16S rRNA 扩增子测序来评估 30 名 STC 患者和 30 名健康受试者的肠道微生物群。STC 组的 α 多样性发生了一定程度的变化,β 多样性有显著差异,这表明 STC 患者的肠道微生物群组成与健康受试者不一致。其中,拟杆菌属、副拟杆菌属、脱硫弧菌科和真杆菌属显著上调,而真杆菌属显著下调。代谢组学表明,STC 组和对照组之间的不同代谢物参与了胆汁酸和脂质代谢过程,包括牛磺胆酸、牛磺鹅脱氧胆酸、牛磺酸、脱氧胆酸、环己基磺酰胺、胆酸、鹅脱氧胆酸、花生四烯酸和 4-吡啶酸。我们发现 STC 患者的结肠组织形态学明显受损,TGR5 和 FXR 显著下调。代谢物的差异与特定细菌丰度的变化和患者的肠道功能障碍有关。基于随机森林模型预测,对粪便基因组学和代谢组学的分析能够将 STC 与对照区分开来[STC. control(14 种肠道微生物群和代谢物生物标志物)-灵敏度:1,特异性:0.877]。本研究为异常胆汁酸代谢相关的 STC 的诊断和干预提供了新视角。

https://cdn.ncbi.nlm.nih.gov/pmc/blobs/0919/9366892/88e1a4a5dc53/fcimb-12-956528-g001.jpg

文献AI研究员

20分钟写一篇综述,助力文献阅读效率提升50倍。

立即体验

用中文搜PubMed

大模型驱动的PubMed中文搜索引擎

马上搜索

文档翻译

学术文献翻译模型,支持多种主流文档格式。

立即体验