Suppr超能文献

去糖基化阿奇霉素通过改变宿主代谢组和肠道微生物群组成来缓解顺铂引起的小鼠便秘。

Deglycosylated azithromycin alleviates cisplatin-evoked constipation in mice by altering host metabolome and gut microbiota composition.

作者信息

Gu Xiaoting, Zhu Shuwen, Tian Weixue, Li Xiaohe, Cai Yutian, Zheng Chaoyue, Xu Xiang, Zhao Conglu, Liu Hongting, Sun Yao, Luo Zhilin, Zhou Honggang, Ai Xiaoyu, Yang Cheng

机构信息

State Key Laboratory of Medicinal Chemical Biology, College of Pharmacy and Tianjin Key Laboratory of Molecular Drug Research, Nankai University, Tianjin, China.

Tianjin Key Laboratory of Molecular Drug Research, Tianjin International Joint Academy of Biomedicine, Tianjin, China.

出版信息

Front Microbiol. 2025 May 21;16:1437662. doi: 10.3389/fmicb.2025.1437662. eCollection 2025.

Abstract

INTRODUCTION

Chemotherapy induced constipation (CIC) is a gastrointestinal side effect that occurs in patients receiving chemotherapy, which can further deteriorate the living quality of cancer patients. Deglycosylated azithromycin (Deg-AZM), a newly developed Class I drug with good therapeutic effects on chronic constipation, has been approved for clinical trials in 2024. However, it is unclear whether Deg-AZM has any impact on gut microbiota of CIC mice. The purpose of this study was to explore the role of Deg-AZM in treating CIC by modulating the gut microbiota.

METHODS

The therapeutic effects of Deg-AZM on intestinal motility were assessed in a cisplatin-induced CIC mouse model. The gut microbiota composition was analyzed using 16S rRNA sequencing, and metabolic changes were evaluated through untargeted metabolomics of fecal samples.

RESULTS

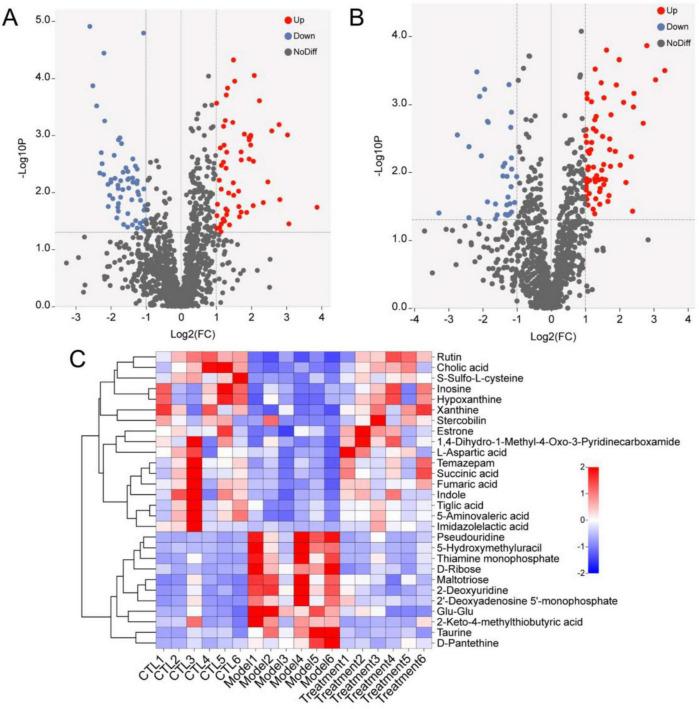
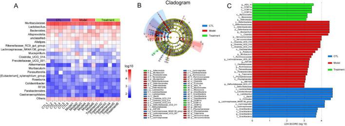
Deg-AZM significantly enhanced intestinal motility in the mice with cisplatin-evoked constipation. Gut microbiota analysis revealed that Deg-AZM altered the community composition by decreasing and and increasing , and . The feces metabolomics revealed that alanine, aspartate and glutamate metabolism, citrate cycle (TCA cycle), purine metabolism, primary bile acid biosynthesis and taurine and hypotaurine metabolism in CIC model were modulated by Deg-AZM.

CONCLUSION

Deg-AZM could alleviate cisplatin-evoked constipation in mice by reshaping the structure of gut microbial community, which may provide a potential basis for the use and clinical development of Deg-AZM for CIC treatment.

摘要

引言

化疗引起的便秘(CIC)是接受化疗患者出现的一种胃肠道副作用,它会进一步恶化癌症患者的生活质量。去糖基化阿奇霉素(Deg-AZM)是一种新开发的一类药物,对慢性便秘有良好治疗效果,已于2024年获批进行临床试验。然而,尚不清楚Deg-AZM对CIC小鼠的肠道微生物群是否有任何影响。本研究的目的是通过调节肠道微生物群来探索Deg-AZM在治疗CIC中的作用。

方法

在顺铂诱导的CIC小鼠模型中评估Deg-AZM对肠道蠕动的治疗效果。使用16S rRNA测序分析肠道微生物群组成,并通过粪便样本的非靶向代谢组学评估代谢变化。

结果

Deg-AZM显著增强了顺铂诱发便秘小鼠的肠道蠕动。肠道微生物群分析显示,Deg-AZM通过减少 和 以及增加 、 和 改变了群落组成。粪便代谢组学显示,Deg-AZM调节了CIC模型中的丙氨酸、天冬氨酸和谷氨酸代谢、柠檬酸循环(TCA循环)、嘌呤代谢、初级胆汁酸生物合成以及牛磺酸和亚牛磺酸代谢。

结论

Deg-AZM可通过重塑肠道微生物群落结构缓解顺铂诱发的小鼠便秘,这可能为Deg-AZM用于CIC治疗的应用和临床开发提供潜在依据。

https://cdn.ncbi.nlm.nih.gov/pmc/blobs/65f0/12136492/b7115ddd7779/fmicb-16-1437662-g001.jpg

文献AI研究员

20分钟写一篇综述,助力文献阅读效率提升50倍。

立即体验

用中文搜PubMed

大模型驱动的PubMed中文搜索引擎

马上搜索

文档翻译

学术文献翻译模型,支持多种主流文档格式。

立即体验