Suppr超能文献

革兰氏阴性菌引起的儿童血流感染的分子流行病学及抗菌药物耐药表型

Molecular epidemiology and antimicrobial resistance phenotype of paediatric bloodstream infections caused by Gram-negative bacteria.

作者信息

Lipworth Sam, Vihta Karina-Doris, Davies Tim, Wright Sarah, Tabirao Merline, Chau Kevin, Vaughan Alison, Kavanagh James, Barker Leanne, George Sophie, Segal Shelley, Paulus Stephane, Barrett Lucinda, Oakley Sarah, Jeffery Katie, Butcher Lisa, Peto Tim, Crook Derrick, Walker Sarah, Kadambari Seilesh, Stoesser Nicole

机构信息

Nuffield Department of Medicine, University of Oxford, Oxford, UK.

Oxford University Hospitals NHS Foundation Trust, Oxford, UK.

出版信息

Commun Med (Lond). 2022 Aug 11;2:101. doi: 10.1038/s43856-022-00161-0. eCollection 2022.

Abstract

BACKGROUND

Gram-negative organisms are common causes of bloodstream infection (BSI) during the neonatal period and early childhood. Whilst several large studies have characterised these isolates in adults, equivalent data (particularly incorporating whole genome sequencing) is lacking in the paediatric population.

METHODS

We perform an epidemiological and sequencing based analysis of Gram-negative bloodstream infections (327 isolates (296 successfully sequenced) from 287 patients) in children <18 years old between 2008 and 2018 in Oxfordshire, UK.

RESULTS

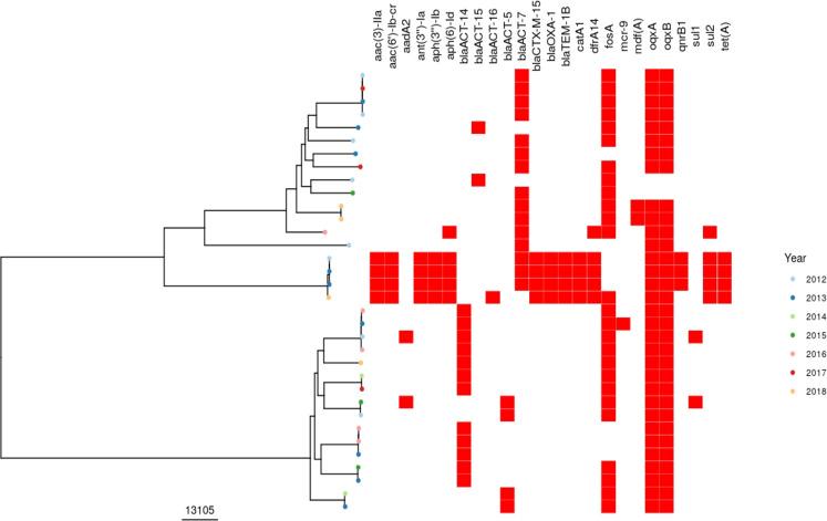
Here we show that the burden of infection lies predominantly in neonates and that most infections are caused by spp. and . There is no evidence in our setting that the proportion of antimicrobial resistant isolates is increasing in the paediatric population although we identify some evidence of sub-breakpoint increases in gentamicin resistance. The population structure of BSI isolates in neonates and children mirrors that in adults with a predominance of STs 131/95/73/69 and the same proportions of O-antigen serotypes. In most cases in our setting there is no evidence of transmission/point-source acquisition and we demonstrate the utility of whole genome sequencing to refute a previously suspected outbreak.

CONCLUSIONS

Our findings support continued use of current empirical treatment guidelines and suggest that O-antigen targeted vaccines may have a role in reducing the incidence of neonatal sepsis.

摘要

背景

革兰氏阴性菌是新生儿期和幼儿期血流感染(BSI)的常见病因。虽然有几项大型研究对成人中的这些分离株进行了特征描述,但儿科人群缺乏等效数据(特别是纳入全基因组测序的数据)。

方法

我们对2008年至2018年期间英国牛津郡18岁以下儿童的革兰氏阴性血流感染(来自287名患者的327株分离株(296株成功测序))进行了基于流行病学和测序的分析。

结果

我们在此表明,感染负担主要在新生儿中,且大多数感染由 spp. 和 引起。在我们的研究环境中,没有证据表明儿科人群中抗菌药物耐药分离株的比例在增加,尽管我们发现了庆大霉素耐药性亚断点增加的一些证据。新生儿和儿童中BSI分离株的群体结构与成人相似,主要是STs 131/95/73/69,O抗原血清型比例相同。在我们的研究环境中,大多数情况下没有传播/点源感染的证据,并且我们证明了全基因组测序在反驳先前怀疑的疫情爆发方面的实用性。

结论

我们的研究结果支持继续使用当前的经验性治疗指南,并表明O抗原靶向疫苗可能在降低新生儿败血症发病率方面发挥作用。

https://cdn.ncbi.nlm.nih.gov/pmc/blobs/8140/9372158/403f7723b507/43856_2022_161_Fig1_HTML.jpg

文献AI研究员

20分钟写一篇综述,助力文献阅读效率提升50倍。

立即体验

用中文搜PubMed

大模型驱动的PubMed中文搜索引擎

马上搜索

文档翻译

学术文献翻译模型,支持多种主流文档格式。

立即体验