Suppr超能文献

Wnt-β-catenin 信号在脊髓小脑共济失调 1 型中浦肯野细胞和 Bergmann 胶质细胞中的差异效应。

Differential effects of Wnt-β-catenin signaling in Purkinje cells and Bergmann glia in spinocerebellar ataxia type 1.

机构信息

Interdepartmental Neuroscience Program, Yale School of Medicine, New Haven, CT 06510.

Department of Neuroscience, Yale School of Medicine, New Haven, CT 06510.

出版信息

Proc Natl Acad Sci U S A. 2022 Aug 23;119(34):e2208513119. doi: 10.1073/pnas.2208513119. Epub 2022 Aug 15.

Abstract

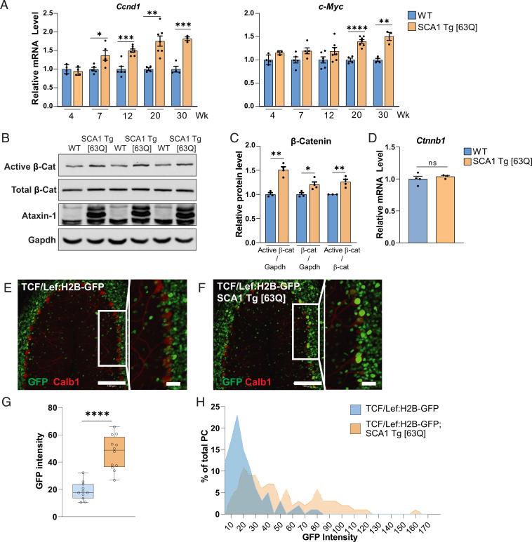
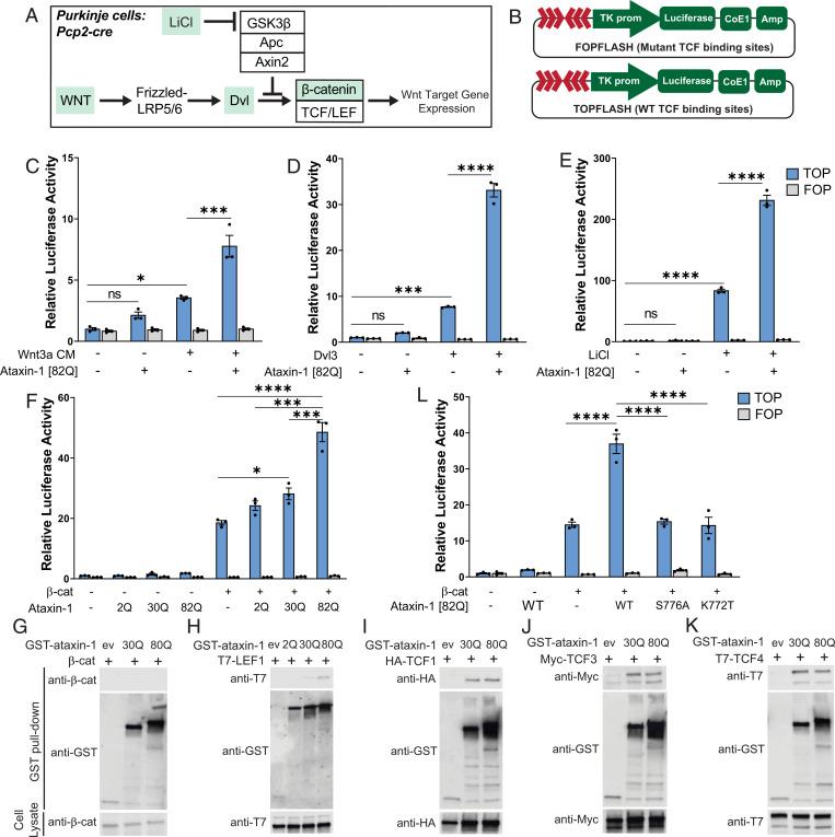
Spinocerebellar ataxia type 1 (SCA1) is a dominantly inherited neurodegenerative disease characterized by progressive ataxia and degeneration of specific neuronal populations, including Purkinje cells (PCs) in the cerebellum. Previous studies have demonstrated a critical role for various evolutionarily conserved signaling pathways in cerebellar patterning, such as the Wnt-β-catenin pathway; however, the roles of these pathways in adult cerebellar function and cerebellar neurodegeneration are largely unknown. In this study, we found that Wnt-β-catenin signaling activity was progressively enhanced in multiple cell types in the adult SCA1 mouse cerebellum, and that activation of this signaling occurs in an ataxin-1 polyglutamine (polyQ) expansion-dependent manner. Genetic manipulation of the Wnt-β-catenin signaling pathway in specific cerebellar cell populations revealed that activation of Wnt-β-catenin signaling in PCs alone was not sufficient to induce SCA1-like phenotypes, while its activation in astrocytes, including Bergmann glia (BG), resulted in gliosis and disrupted BG localization, which was replicated in SCA1 mouse models. Our studies identify a mechanism in which polyQ-expanded ataxin-1 positively regulates Wnt-β-catenin signaling and demonstrate that different cell types have distinct responses to the enhanced Wnt-β-catenin signaling in the SCA1 cerebellum, underscoring an important role of BG in SCA1 pathogenesis.

摘要

脊髓小脑共济失调 1 型(SCA1)是一种显性遗传性神经退行性疾病,其特征是进行性共济失调和特定神经元群体的退化,包括小脑的浦肯野细胞(PC)。先前的研究表明,各种进化保守的信号通路在小脑模式形成中起着关键作用,如 Wnt-β-catenin 通路;然而,这些通路在成年小脑功能和小脑神经退行性变中的作用在很大程度上尚不清楚。在这项研究中,我们发现在成年 SCA1 小鼠小脑的多种细胞类型中,Wnt-β-catenin 信号活性逐渐增强,并且这种信号的激活以共济失调-1 多聚谷氨酰胺(polyQ)扩展依赖性的方式发生。在特定小脑细胞群体中对 Wnt-β-catenin 信号通路进行遗传操作表明,仅在 PC 中激活 Wnt-β-catenin 信号不足以诱导 SCA1 样表型,而在星形胶质细胞(包括 Bergmann 胶质细胞(BG))中激活则导致神经胶质增生和 BG 定位紊乱,在 SCA1 小鼠模型中得到了复制。我们的研究确定了一种机制,即多聚 Q 扩展的共济失调-1 蛋白正向调节 Wnt-β-catenin 信号,并表明不同的细胞类型对 SCA1 小脑中增强的 Wnt-β-catenin 信号有不同的反应,突出了 BG 在 SCA1 发病机制中的重要作用。

https://cdn.ncbi.nlm.nih.gov/pmc/blobs/f557/9407543/b72343738c85/pnas.2208513119fig01.jpg

文献AI研究员

20分钟写一篇综述,助力文献阅读效率提升50倍。

立即体验

用中文搜PubMed

大模型驱动的PubMed中文搜索引擎

马上搜索

文档翻译

学术文献翻译模型,支持多种主流文档格式。

立即体验