Suppr超能文献

在脊髓小脑共济失调1型(SCA1)小鼠模型中,伯格曼胶质细胞中钙信号的改变导致了1型脊髓小脑共济失调。

Altered calcium signaling in Bergmann glia contributes to spinocerebellar ataxia type-1 in a mouse model of SCA1.

作者信息

Nanclares Carmen, Noriega-Prieto Jose Antonio, Labrada-Moncada Francisco E, Cvetanovic Marija, Araque Alfonso, Kofuji Paulo

机构信息

Department of Neuroscience, University of Minnesota, Minneapolis, MN 55455, USA.

Department of Neuroscience, University of Minnesota, Minneapolis, MN 55455, USA.

出版信息

Neurobiol Dis. 2023 Oct 15;187:106318. doi: 10.1016/j.nbd.2023.106318. Epub 2023 Oct 5.

Abstract

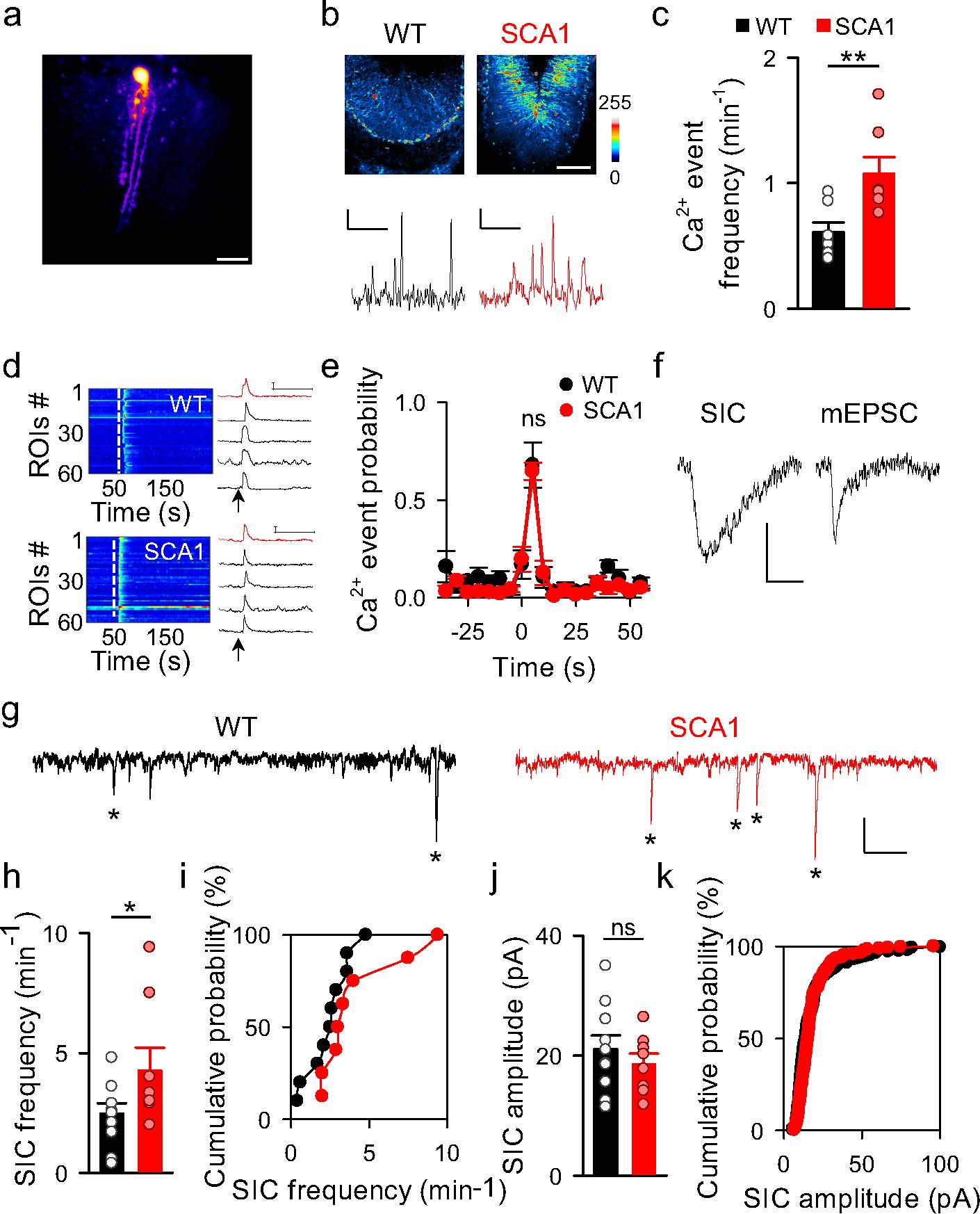
Spinocerebellar ataxia type 1 (SCA1) is a neurodegenerative disease caused by an abnormal expansion of glutamine (Q) encoding CAG repeats in the ATAXIN1 (ATXN1) gene and characterized by progressive cerebellar ataxia, dysarthria, and eventual deterioration of bulbar functions. SCA1 shows severe degeneration of cerebellar Purkinje cells (PCs) and activation of Bergmann glia (BG), a type of cerebellar astroglia closely associated with PCs. Combining electrophysiological recordings, calcium imaging techniques, and chemogenetic approaches, we have investigated the electrical intrinsic and synaptic properties of PCs and the physiological properties of BG in SCA1 mouse model expressing mutant ATXN1 only in PCs. PCs of SCA1 mice displayed lower spontaneous firing rate and larger slow afterhyperpolarization currents (sI) than wildtype mice, whereas the properties of the synaptic inputs were unaffected. BG of SCA1 mice showed higher calcium hyperactivity and gliotransmission, manifested by higher frequency of NMDAR-mediated slow inward currents (SICs) in PC. Preventing the BG calcium hyperexcitability of SCA1 mice by loading BG with the calcium chelator BAPTA restored sI and spontaneous firing rate of PCs to similar levels of wildtype mice. Moreover, mimicking the BG hyperactivity by activating BG expressing Gq-DREADDs in wildtype mice reproduced the SCA1 pathological phenotype of PCs, i.e., enhancement of sI and decrease of spontaneous firing rate. These results indicate that the intrinsic electrical properties of PCs, but not their synaptic properties, were altered in SCA1 mice and that these alterations were associated with the hyperexcitability of BG. Moreover, preventing BG hyperexcitability in SCA1 mice and promoting BG hyperexcitability in wildtype mice prevented and mimicked, respectively, the pathological electrophysiological phenotype of PCs. Therefore, BG plays a relevant role in the dysfunction of the electrical intrinsic properties of PCs in SCA1 mice, suggesting that they may serve as potential targets for therapeutic approaches to treat the spinocerebellar ataxia type 1.

摘要

1型脊髓小脑共济失调(SCA1)是一种神经退行性疾病,由共济失调蛋白1(ATXN1)基因中编码谷氨酰胺(Q)的CAG重复序列异常扩增引起,其特征为进行性小脑共济失调、构音障碍以及最终延髓功能衰退。SCA1表现为小脑浦肯野细胞(PC)严重退化以及伯格曼胶质细胞(BG)激活,BG是一种与PC密切相关的小脑星形胶质细胞。结合电生理记录、钙成像技术和化学遗传学方法,我们研究了仅在PC中表达突变型ATXN1的SCA1小鼠模型中PC的电生理固有特性和突触特性以及BG的生理特性。与野生型小鼠相比,SCA1小鼠的PC表现出自发放电频率较低和较大的慢后超极化电流(sI),而突触输入特性未受影响。SCA1小鼠的BG表现出更高的钙活性和胶质递质传递,表现为PC中NMDAR介导的慢内向电流(SIC)频率更高。通过用钙螯合剂BAPTA使BG负载来阻止SCA1小鼠的BG钙超兴奋性,可将PC的sI和自发放电频率恢复到与野生型小鼠相似的水平。此外,通过激活野生型小鼠中表达Gq - DREADD的BG来模拟BG的过度活跃,可重现PC的SCA1病理表型,即sI增强和自发放电频率降低。这些结果表明,SCA1小鼠中PC的电生理固有特性而非其突触特性发生了改变,并且这些改变与BG的过度兴奋性相关。此外,阻止SCA1小鼠的BG过度兴奋性以及在野生型小鼠中促进BG过度兴奋性,分别预防和模拟了PC的病理电生理表型。因此,BG在SCA1小鼠PC电生理固有特性功能障碍中起相关作用,这表明它们可能作为治疗1型脊髓小脑共济失调治疗方法的潜在靶点。

https://cdn.ncbi.nlm.nih.gov/pmc/blobs/0010/10624966/759565d69b85/nihms-1939443-f0001.jpg

文献AI研究员

20分钟写一篇综述,助力文献阅读效率提升50倍。

立即体验

用中文搜PubMed

大模型驱动的PubMed中文搜索引擎

马上搜索

文档翻译

学术文献翻译模型,支持多种主流文档格式。

立即体验