Suppr超能文献

重现造血祖细胞的神经外胚层暴露可实现规模化生产可低温保存的 iPSC 衍生人小神经胶质细胞。

Reenacting Neuroectodermal Exposure of Hematopoietic Progenitors Enables Scalable Production of Cryopreservable iPSC-Derived Human Microglia.

机构信息

LIFE & BRAIN GmbH, Venusberg-Campus 1, 53127, Bonn, Germany.

Institute of Reconstructive Neurobiology, University of Bonn Medical Faculty and University Hospital Bonn, Venusberg-Campus 1, 53127, Bonn, Germany.

出版信息

Stem Cell Rev Rep. 2023 Feb;19(2):455-474. doi: 10.1007/s12015-022-10433-w. Epub 2022 Aug 15.

Abstract

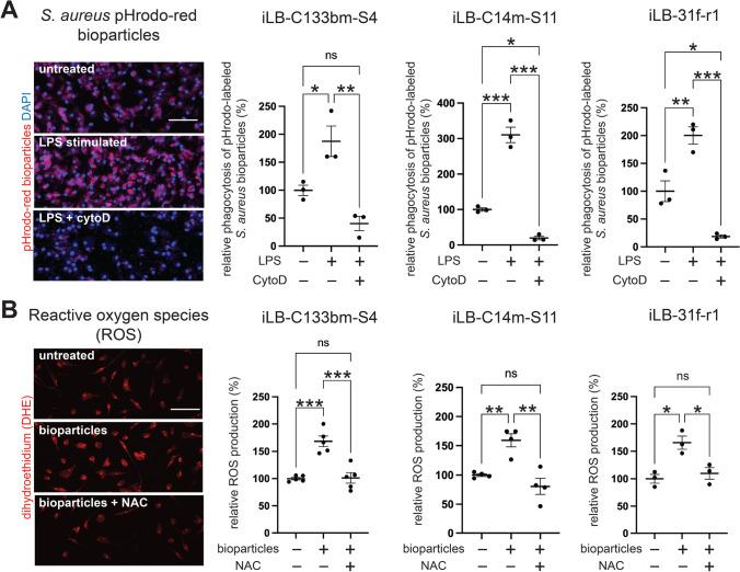
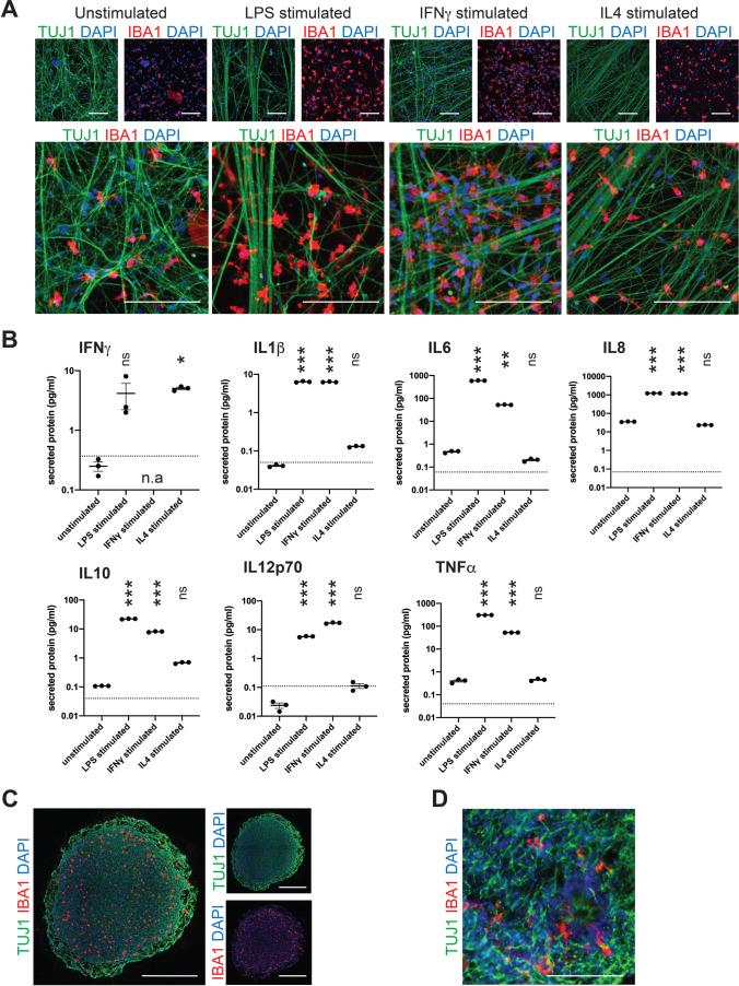
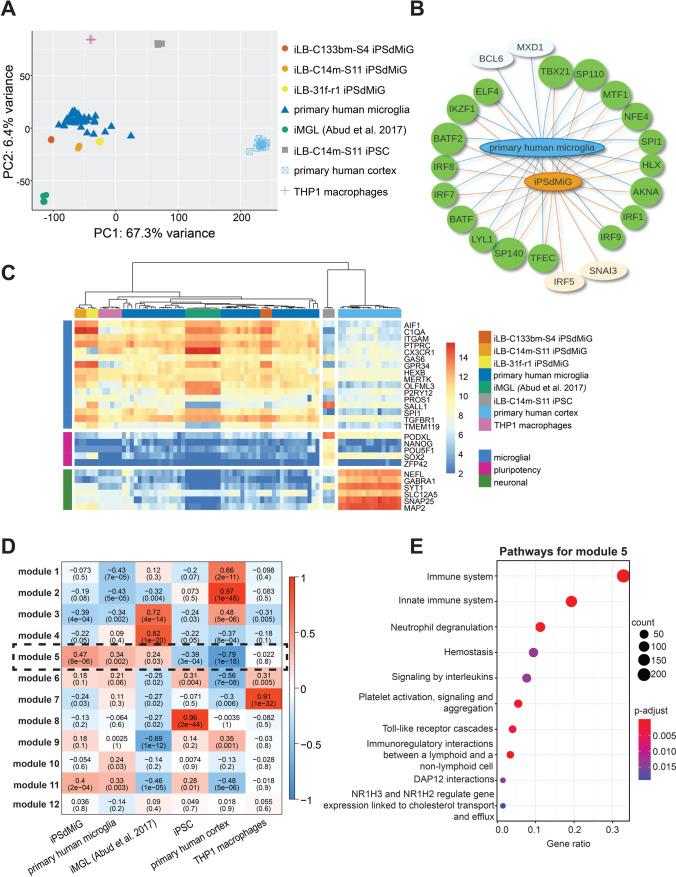
Human microglia, as innate immune cells of the central nervous system (CNS), play a central role in the pathogenesis of a large number of neurological and psychiatric disorders. However, experimental access to primary human microglia for biomedical applications such as disease modeling is extremely limited. While induced pluripotent stem cells (iPSCs) could provide an alternative source of microglia, the reenactment of their complex ontogenesis with a yolk sac origin and subsequent priming upon CNS invasion has remained a challenge. Here, we report a developmentally informed in vitro differentiation method for large-scale production and cryopreservation of iPSC-derived microglia (iPSdMiG). Specifically, iPSCs were propagated in conditions yielding both yolk sac hematopoietic derivatives and early neuroepithelial cells. To enable large-scale production, we implemented 3D bioreactor-based dynamic culture conditions and the use of novel mesh macrocarriers. Under these conditions, microglia could be harvested across a time period of at least 6 weeks, with 1 × 10 iPSCs giving rise to up to 45 × 10 iPSdMiG. The transcriptomic profile of iPSdMiG showed high similarity to adult human microglia, and harvested cells were immunopositive for typical microglial markers. In addition, iPSdMiG were able to secrete pro-inflammatory cytokines, engaged in phagocytotic activity, produced reactive oxygen species and lent themselves to co-culture studies in neural 2D and 3D systems. Importantly, iPSdMiG were efficiently cryopreserved, enabling the establishment of donor-specific microglia cell banks for disease modeling, drug discovery and eventually cell therapy. Main points. Scalable generation of iPSC-derived multi-lineage embryoid bodies on macrocarriers, reproducibly releasing microglia exhibiting characteristic markers and function. Cells are transcriptomically similar to primary human microglia and cryopreservable.

摘要

人类小胶质细胞作为中枢神经系统 (CNS) 的固有免疫细胞,在许多神经和精神疾病的发病机制中发挥着核心作用。然而,用于疾病建模等生物医学应用的原代人类小胶质细胞的实验方法非常有限。虽然诱导多能干细胞 (iPSC) 可以提供小胶质细胞的替代来源,但从蛋黄囊起源到随后 CNS 入侵的复杂个体发生的重现仍然是一个挑战。在这里,我们报告了一种用于大规模生产和冷冻保存 iPSC 衍生小胶质细胞 (iPSdMiG) 的具有发育信息的体外分化方法。具体来说,iPSC 在产生蛋黄囊造血衍生物和早期神经上皮细胞的条件下进行繁殖。为了实现大规模生产,我们实施了基于 3D 生物反应器的动态培养条件和新型网孔大载体的使用。在这些条件下,小胶质细胞可以在至少 6 周的时间内收获,1×10 iPSC 可产生多达 45×10 iPSdMiG。iPSdMiG 的转录组谱与成人人类小胶质细胞高度相似,收获的细胞对典型的小胶质细胞标志物呈免疫阳性。此外,iPSdMiG 能够分泌促炎细胞因子,参与吞噬作用,产生活性氧,并适合用于神经 2D 和 3D 系统中的共培养研究。重要的是,iPSdMiG 可以有效地冷冻保存,从而能够为疾病建模、药物发现,最终为细胞治疗建立供体特异性小胶质细胞细胞库。要点。在大载体上可扩展地生成 iPSC 衍生的多能性胚状体,可重现释放具有特征性标志物和功能的小胶质细胞。细胞在转录组上与原代人类小胶质细胞相似,并且可冷冻保存。

https://cdn.ncbi.nlm.nih.gov/pmc/blobs/154e/9902330/506cc685aef6/12015_2022_10433_Fig1_HTML.jpg

文献AI研究员

20分钟写一篇综述,助力文献阅读效率提升50倍。

立即体验

用中文搜PubMed

大模型驱动的PubMed中文搜索引擎

马上搜索

文档翻译

学术文献翻译模型,支持多种主流文档格式。

立即体验