Suppr超能文献

在出生时感染 SIV 的幼年恒河猴中,早期治疗方案可实现持续的病毒学缓解。

Early treatment regimens achieve sustained virologic remission in infant macaques infected with SIV at birth.

机构信息

Tulane National Primate Research Center, Tulane University School of Medicine, 18703 Three Rivers Road, Covington, LA, 70433, USA.

Aaron Diamond AIDS Research Center, Columbia University Vagelos College of Physicians and Surgeons, New York, NY, 10032, USA.

出版信息

Nat Commun. 2022 Aug 16;13(1):4823. doi: 10.1038/s41467-022-32554-z.

Abstract

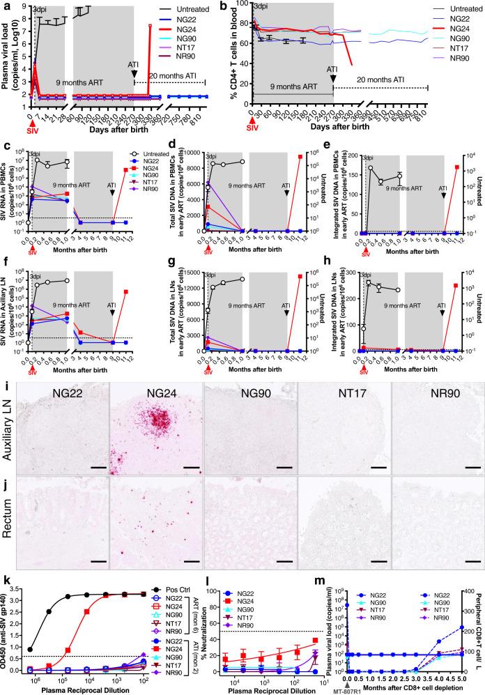
Early antiretroviral therapy (ART) in HIV-infected infants generally fails to achieve a sustained state of ART-free virologic remission, even after years of treatment. Our studies show that viral reservoir seeding is different in neonatal macaques intravenously exposed to SIV at birth, in contrast to adults. Furthermore, one month of ART including an integrase inhibitor, initiated at day 3, but not day 4 or 5 post infection, efficiently and rapidly suppresses viremia to undetectable levels. Intervention initiated at day 3 post infection and continued for 9 months achieves a sustained virologic remission in 4 of 5 infants. Collectively, an early intervention strategy within a key timeframe and regimen may result in viral remission or successful post-exposure prophylaxis for neonatal SIV infection, which may be clinically relevant for optimizing treatment strategies for HIV-infected or exposed infants.

摘要

早期抗逆转录病毒疗法(ART)在感染 HIV 的婴儿中通常无法实现持续的无 ART 病毒学缓解,即使经过多年的治疗。我们的研究表明,与成年人相比,在出生时静脉内暴露于 SIV 的新生猕猴中,病毒储存库的播种情况不同。此外,在感染后第 3 天开始,包括整合酶抑制剂的为期 1 个月的 ART 治疗可有效且迅速地将病毒血症抑制到无法检测的水平,但在第 4 天或第 5 天开始则无效。在感染后第 3 天开始并持续 9 个月的干预措施可使 5 名婴儿中的 4 名实现持续的病毒学缓解。总的来说,在关键时间窗口内和方案中进行早期干预策略可能会导致新生儿 SIV 感染的病毒缓解或成功的暴露后预防,这对于优化 HIV 感染或暴露婴儿的治疗策略可能具有临床意义。

https://cdn.ncbi.nlm.nih.gov/pmc/blobs/b25b/9381774/3cdd5028d1ba/41467_2022_32554_Fig1_HTML.jpg

文献AI研究员

20分钟写一篇综述,助力文献阅读效率提升50倍。

立即体验

用中文搜PubMed

大模型驱动的PubMed中文搜索引擎

马上搜索

文档翻译

学术文献翻译模型,支持多种主流文档格式。

立即体验