Suppr超能文献

在小鼠和人体组织中进行染色质可及性的空间分析。

Spatial profiling of chromatin accessibility in mouse and human tissues.

机构信息

Department of Biomedical Engineering, Yale University, New Haven, CT, USA.

Yale Stem Cell Center and Yale Cancer Center, Yale School of Medicine, New Haven, CT, USA.

出版信息

Nature. 2022 Sep;609(7926):375-383. doi: 10.1038/s41586-022-05094-1. Epub 2022 Aug 17.

Abstract

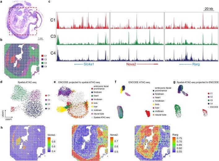
Cellular function in tissue is dependent on the local environment, requiring new methods for spatial mapping of biomolecules and cells in the tissue context. The emergence of spatial transcriptomics has enabled genome-scale gene expression mapping, but the ability to capture spatial epigenetic information of tissue at the cellular level and genome scale is lacking. Here we describe a method for spatially resolved chromatin accessibility profiling of tissue sections using next-generation sequencing (spatial-ATAC-seq) by combining in situ Tn5 transposition chemistry and microfluidic deterministic barcoding. Profiling mouse embryos using spatial-ATAC-seq delineated tissue-region-specific epigenetic landscapes and identified gene regulators involved in the development of the central nervous system. Mapping the accessible genome in the mouse and human brain revealed the intricate arealization of brain regions. Applying spatial-ATAC-seq to tonsil tissue resolved the spatially distinct organization of immune cell types and states in lymphoid follicles and extrafollicular zones. This technology progresses spatial biology by enabling spatially resolved chromatin accessibility profiling to improve our understanding of cell identity, cell state and cell fate decision in relation to epigenetic underpinnings in development and disease.

摘要

组织中的细胞功能依赖于局部环境,这就需要新的方法来对组织内的生物分子和细胞进行空间定位。空间转录组学的出现使得能够进行全基因组范围内的基因表达图谱绘制,但在细胞水平和全基因组范围内获取组织空间表观遗传信息的能力仍然欠缺。在这里,我们描述了一种利用下一代测序(空间 ATAC-seq)结合原位 Tn5 转座化学和微流控确定性条形码技术对组织切片进行空间分辨率染色质可及性分析的方法。使用空间 ATAC-seq 对小鼠胚胎进行分析,描绘了组织区域特异性的表观遗传景观,并鉴定了参与中枢神经系统发育的基因调控因子。在小鼠和人类大脑中绘制可及基因组图谱揭示了大脑区域的精细分区。将空间 ATAC-seq 应用于扁桃体组织,解析了淋巴滤泡和滤泡外区免疫细胞类型和状态的空间上的差异组织。这项技术通过实现空间分辨率的染色质可及性分析,推进了空间生物学的发展,有助于我们更好地理解细胞身份、细胞状态和细胞命运决定与发育和疾病相关的表观遗传基础。

https://cdn.ncbi.nlm.nih.gov/pmc/blobs/9f00/9452302/6989ab29339c/41586_2022_5094_Fig1_HTML.jpg

文献AI研究员

20分钟写一篇综述,助力文献阅读效率提升50倍。

立即体验

用中文搜PubMed

大模型驱动的PubMed中文搜索引擎

马上搜索

文档翻译

学术文献翻译模型,支持多种主流文档格式。

立即体验