Suppr超能文献

BNT162b2 加强免疫对 COVID-19 的异源或同源 ChAdOx1nCoV-19/BNT162b2 疫苗接种后 6 个月的免疫反应。

BNT162b2-boosted immune responses six months after heterologous or homologous ChAdOx1nCoV-19/BNT162b2 vaccination against COVID-19.

机构信息

Department for Rheumatology and Immunology, Hannover Medical School, 30625, Hannover, Germany.

German Center for Infection Research (DZIF), Partner Site Hannover-Braunschweig, 30625, Hannover, Germany.

出版信息

Nat Commun. 2022 Aug 18;13(1):4872. doi: 10.1038/s41467-022-32527-2.

Abstract

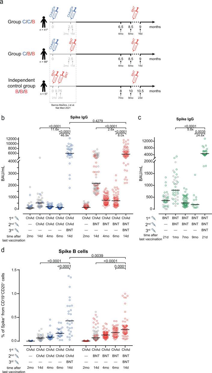
Heterologous prime/boost vaccination with a vector-based approach (ChAdOx-1nCov-19, ChAd) followed by an mRNA vaccine (e.g. BNT162b2, BNT) has been reported to be superior in inducing protective immunity compared to repeated application of the same vaccine. However, data comparing immunity decline after homologous and heterologous vaccination as well as effects of a third vaccine application after heterologous ChAd/BNT vaccination are lacking. Here we show longitudinal monitoring of ChAd/ChAd (n = 41) and ChAd/BNT (n = 88) vaccinated individuals and the impact of a third vaccination with BNT. The third vaccination greatly augments waning anti-spike IgG but results in only moderate increase in spike-specific CD4 + and CD8 + T cell numbers in both groups, compared to cell frequencies already present after the second vaccination in the ChAd/BNT group. More importantly, the third vaccination efficiently restores neutralizing antibody responses against the Alpha, Beta, Gamma, and Delta variants of the virus, but neutralizing activity against the B.1.1.529 (Omicron) variant remains severely impaired. In summary, inferior SARS-CoV-2 specific immune responses following homologous ChAd/ChAd vaccination can be compensated by heterologous BNT vaccination, which might influence the choice of vaccine type for subsequent vaccination boosts.

摘要

基于载体的异源初免-加强接种(ChAdOx-1nCov-19,ChAd),随后接种信使 RNA 疫苗(例如 BNT162b2,BNT),与重复应用相同疫苗相比,能更有效地诱导保护性免疫。然而,关于同源和异源疫苗接种后免疫下降的比较数据,以及异源 ChAd/BNT 接种后第三次接种疫苗的效果数据尚缺乏。在此,我们展示了对 ChAd/ChAd(n=41)和 ChAd/BNT(n=88)接种个体进行的纵向监测,以及第三次接种 BNT 的影响。与 ChAd/BNT 组第二次接种后已经存在的细胞频率相比,第三次接种大大增强了抗刺突 IgG 的衰减,但仅能使两组中刺突特异性 CD4+和 CD8+T 细胞数量适度增加。更重要的是,第三次接种能有效地恢复针对病毒的 Alpha、Beta、Gamma 和 Delta 变异株的中和抗体反应,但对 B.1.1.529(Omicron)变异株的中和活性仍严重受损。总之,同源 ChAd/ChAd 接种后的 SARS-CoV-2 特异性免疫反应较差,可以通过异源 BNT 接种来补偿,这可能会影响后续疫苗加强接种中疫苗类型的选择。

https://cdn.ncbi.nlm.nih.gov/pmc/blobs/0bb9/9388635/e28693aa1d9e/41467_2022_32527_Fig1_HTML.jpg

文献AI研究员

20分钟写一篇综述,助力文献阅读效率提升50倍。

立即体验

用中文搜PubMed

大模型驱动的PubMed中文搜索引擎

马上搜索

文档翻译

学术文献翻译模型,支持多种主流文档格式。

立即体验