Suppr超能文献

促进胃癌转移的作用机制:通过调节黏着斑通路和肿瘤微环境。

Promotes Gastric Cancer Metastasis by Modulating Focal Adhesion Pathway and Tumor Microenvironment.

机构信息

Department of Medical Oncology, the Second Affiliated Hospital, School of Medicine, South China University of Technology, Guangzhou, Guangdong, China.

Department of Surgery University of Michigan, Ann Arbor, Michigan, USA.

出版信息

Int J Biol Sci. 2022 Jul 25;18(13):4932-4949. doi: 10.7150/ijbs.76425. eCollection 2022.

Abstract

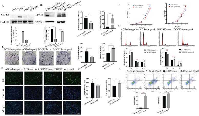
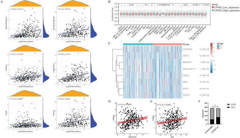
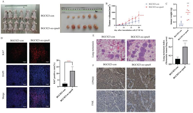
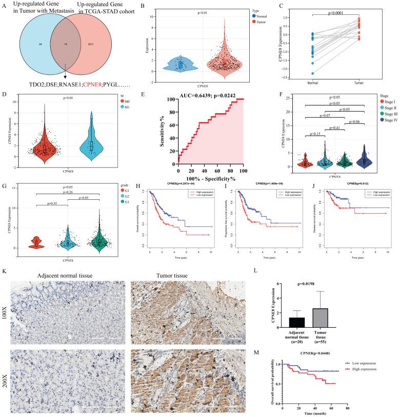
Little is known about the oncogenic role or biological function of copine Ⅷ (CPNE8) in gastric cancer (GC). Based on TCGA database, we screened for and analyzed the expression of in GC. The correlations between and clinical features were analyzed using TCGA and GEO databases. The prognostic value of was assessed using Cox analysis and Kaplan-Meier curves. The results showed that increased expression of was positively correlated with metastasis and can be considered an independent prognostic risk factor for poor survival. We found that can promote cell proliferation, migration, and invasiveness in GC using and experiments. Our study demonstrated that promotes tumor progression via regulation of focal adhesion, and these effects can be rescued by focal adhesion kinase () inhibitor GSK2256098 or knockdown of . In addition, was correlated significantly with the infiltration of cancer-associated fibroblasts and immune cells, as demonstrated by various algorithms, and high expression predicted poor efficacy of immune checkpoint therapy. Our findings suggest that modulates focal adhesion and tumor microenvironment to promote GC progression and invasiveness and could serve as a novel prognostic biomarker in GC.

摘要

目前对于衔接蛋白 8(CPNE8)在胃癌(GC)中的致癌作用或生物学功能知之甚少。本研究基于 TCGA 数据库,筛选和分析了 GC 中 CPNe8 的表达。使用 TCGA 和 GEO 数据库分析 CPNe8 与临床特征的相关性。采用 Cox 分析和 Kaplan-Meier 曲线评估 CPNe8 的预后价值。结果表明,CPNe8 的表达增加与转移呈正相关,可作为不良生存的独立预后危险因素。通过 、实验,我们发现 CPNe8 可促进 GC 细胞的增殖、迁移和侵袭。本研究表明,CPNe8 通过调节黏着斑促进肿瘤进展,黏着斑激酶(FAK)抑制剂 GSK2256098 或敲低 CPNe8 可挽救这些作用。此外,多种算法表明 CPNe8 与癌相关成纤维细胞和免疫细胞的浸润显著相关,高 CPNe8 表达预示着免疫检查点治疗效果不佳。我们的研究结果表明,CPNe8 通过调节黏着斑和肿瘤微环境促进 GC 进展和侵袭,可作为 GC 的一种新的预后生物标志物。

https://cdn.ncbi.nlm.nih.gov/pmc/blobs/2f36/9379401/0c742276dbb9/ijbsv18p4932g001.jpg

文献AI研究员

20分钟写一篇综述,助力文献阅读效率提升50倍。

立即体验

用中文搜PubMed

大模型驱动的PubMed中文搜索引擎

马上搜索

文档翻译

学术文献翻译模型,支持多种主流文档格式。

立即体验