Suppr超能文献

Mdm2 需要 Sprouty4 来调节黏着斑形成和转移,而不依赖于 p53。

Mdm2 requires Sprouty4 to regulate focal adhesion formation and metastasis independent of p53.

机构信息

Department of Biological Sciences, Columbia University, New York, NY, 10027, USA.

Herbert Irving Comprehensive Cancer Center, Division of Digestive and Liver Diseases, Department of Medicine, Columbia University Irving Medical Center, New York, NY, 10032, USA.

出版信息

Nat Commun. 2024 Aug 20;15(1):7132. doi: 10.1038/s41467-024-51488-2.

Abstract

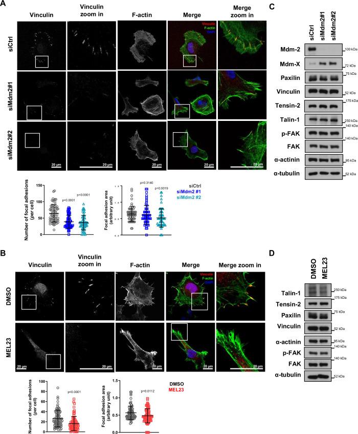
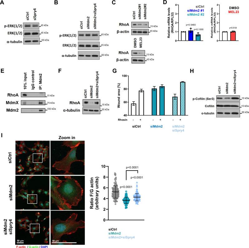
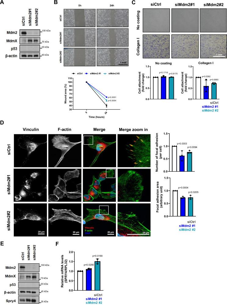
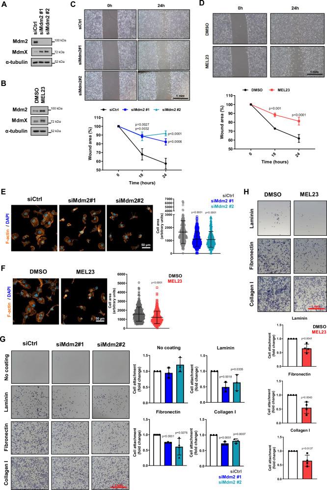
Although the E3 ligase Mdm2 and its homologue and binding partner MdmX are the major regulators of the p53 tumor suppressor protein, it is now evident that Mdm2 and MdmX have multiple functions that do not involve p53. As one example, it is known that Mdm2 can regulate cell migration, although mechanistic insight into this function is still lacking. Here we show in cells lacking p53 expression that knockdown of Mdm2 or MdmX, as well as pharmacological inhibition of the Mdm2/MdmX complex, not only reduces cell migration and invasion, but also impairs cell spreading and focal adhesion formation. In addition, Mdm2 knockdown decreases metastasis in vivo. Interestingly, Mdm2 downregulates the expression of Sprouty4, which is required for the Mdm2 mediated effects on cell migration, focal adhesion formation and metastasis. Further, our findings indicate that Mdm2 dampening of Sprouty4 is a prerequisite for maintaining RhoA levels in the cancer cells that we have studied. Taken together we describe a molecular mechanism whereby the Mdm2/MdmX complex through Sprouty4 regulates cellular processes leading to increase metastatic capability independently of p53.

摘要

尽管 E3 连接酶 Mdm2 及其同源物和结合伴侣 MdmX 是 p53 肿瘤抑制蛋白的主要调节剂,但现在很明显,Mdm2 和 MdmX 具有多种不涉及 p53 的功能。例如,已知 Mdm2 可以调节细胞迁移,尽管对此功能的机制见解仍然缺乏。在这里,我们在缺乏 p53 表达的细胞中表明,敲低 Mdm2 或 MdmX,以及药理学抑制 Mdm2/MdmX 复合物,不仅减少细胞迁移和侵袭,还损害细胞扩展和焦点粘连形成。此外,Mdm2 敲低减少体内转移。有趣的是,Mdm2 下调 Sprouty4 的表达,这是 Mdm2 介导的细胞迁移、焦点粘连形成和转移所必需的。此外,我们的研究结果表明,Mdm2 下调 Sprouty4 是维持我们研究的癌细胞中 RhoA 水平的前提。综上所述,我们描述了一种分子机制,即 Mdm2/MdmX 复合物通过 Sprouty4 调节细胞过程,从而独立于 p53 增加转移能力。

https://cdn.ncbi.nlm.nih.gov/pmc/blobs/5eee/11336179/5d43c1049ca3/41467_2024_51488_Fig1_HTML.jpg

文献AI研究员

20分钟写一篇综述,助力文献阅读效率提升50倍。

立即体验

用中文搜PubMed

大模型驱动的PubMed中文搜索引擎

马上搜索

文档翻译

学术文献翻译模型,支持多种主流文档格式。

立即体验