Suppr超能文献

异柠檬酸脱氢酶突变型脑胶质瘤中从头嘧啶合成是一个可靶向的弱点。

De novo pyrimidine synthesis is a targetable vulnerability in IDH mutant glioma.

机构信息

Department of Radiation Oncology, Dana-Farber/Brigham and Women's Cancer Center, Harvard Medical School, Boston, MA 02215, USA; Children's Medical Center Research Institute, University of Texas Southwestern Medical Center, Dallas, TX 75390, USA.

Children's Medical Center Research Institute, University of Texas Southwestern Medical Center, Dallas, TX 75390, USA; Medical Scientist Training Program, University of Texas Southwestern Medical Center, Dallas, TX 75390, USA.

出版信息

Cancer Cell. 2022 Sep 12;40(9):939-956.e16. doi: 10.1016/j.ccell.2022.07.011. Epub 2022 Aug 18.

Abstract

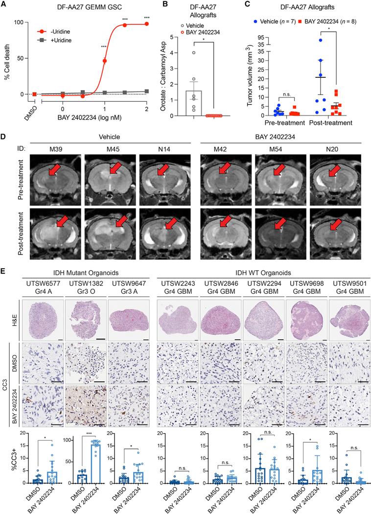
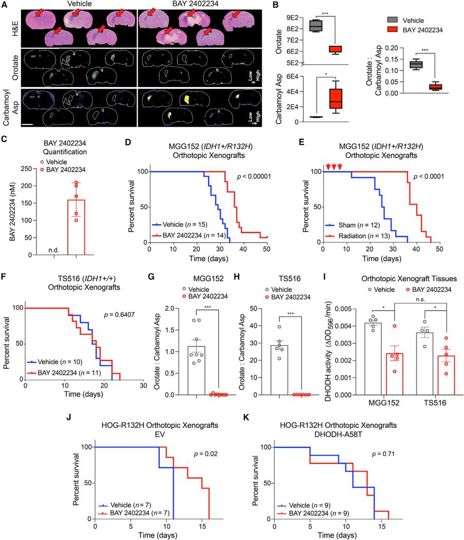
Mutations affecting isocitrate dehydrogenase (IDH) enzymes are prevalent in glioma, leukemia, and other cancers. Although mutant IDH inhibitors are effective against leukemia, they seem to be less active in aggressive glioma, underscoring the need for alternative treatment strategies. Through a chemical synthetic lethality screen, we discovered that IDH1-mutant glioma cells are hypersensitive to drugs targeting enzymes in the de novo pyrimidine nucleotide synthesis pathway, including dihydroorotate dehydrogenase (DHODH). We developed a genetically engineered mouse model of mutant IDH1-driven astrocytoma and used it and multiple patient-derived models to show that the brain-penetrant DHODH inhibitor BAY 2402234 displays monotherapy efficacy against IDH-mutant gliomas. Mechanistically, this reflects an obligate dependence of glioma cells on the de novo pyrimidine synthesis pathway and mutant IDH's ability to sensitize to DNA damage upon nucleotide pool imbalance. Our work outlines a tumor-selective, biomarker-guided therapeutic strategy that is poised for clinical translation.

摘要

影响异柠檬酸脱氢酶 (IDH) 酶的突变在神经胶质瘤、白血病和其他癌症中很常见。虽然突变 IDH 抑制剂对白血病有效,但它们在侵袭性神经胶质瘤中的活性似乎较低,这突显了需要替代治疗策略。通过化学合成致死筛选,我们发现 IDH1 突变型神经胶质瘤细胞对靶向从头嘧啶核苷酸合成途径中酶的药物(包括二氢乳清酸脱氢酶 (DHODH))高度敏感。我们开发了一种携带突变 IDH1 驱动的星形细胞瘤的基因工程小鼠模型,并使用该模型和多个患者来源的模型表明,脑穿透性 DHODH 抑制剂 BAY 2402234 对 IDH 突变型神经胶质瘤具有单药疗效。从机制上讲,这反映了神经胶质瘤细胞对从头嘧啶合成途径的强制性依赖以及突变 IDH 在核苷酸池失衡时对 DNA 损伤敏感的能力。我们的工作概述了一种具有肿瘤选择性、生物标志物指导的治疗策略,为临床转化做好了准备。

https://cdn.ncbi.nlm.nih.gov/pmc/blobs/8a52/9515386/c2c10a544652/nihms-1828337-f0001.jpg

文献AI研究员

20分钟写一篇综述,助力文献阅读效率提升50倍。

立即体验

用中文搜PubMed

大模型驱动的PubMed中文搜索引擎

马上搜索

文档翻译

学术文献翻译模型,支持多种主流文档格式。

立即体验