Suppr超能文献

氨基酸传感器 GCN2 通过调节肝巨噬细胞控制红细胞清除和铁代谢。

The amino acid sensor GCN2 controls red blood cell clearance and iron metabolism through regulation of liver macrophages.

机构信息

Department of Pharmacology and Regenerative Medicine, University of Illinois College of Medicine, Chicago, IL, 60612.

Department of Biochemistry, McGill University, Montreal, QC, H3A 1A3, Canada.

出版信息

Proc Natl Acad Sci U S A. 2022 Aug 30;119(35):e2121251119. doi: 10.1073/pnas.2121251119. Epub 2022 Aug 22.

Abstract

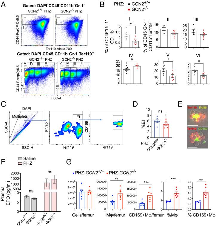
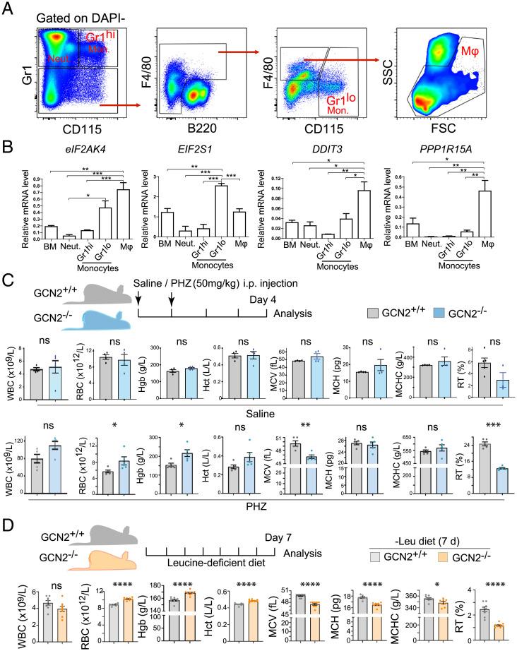
GCN2 (general control nonderepressible 2) is a serine/threonine-protein kinase that controls messenger RNA translation in response to amino acid availability and ribosome stalling. Here, we show that GCN2 controls erythrocyte clearance and iron recycling during stress. Our data highlight the importance of liver macrophages as the primary cell type mediating these effects. During different stress conditions, such as hemolysis, amino acid deficiency or hypoxia, knockout () mice displayed resistance to anemia compared with wild-type () mice. liver macrophages exhibited defective erythrophagocytosis and lysosome maturation. Molecular analysis of cells demonstrated that the ATF4-NRF2 pathway is a critical downstream mediator of GCN2 in regulating red blood cell clearance and iron recycling.

摘要

GCN2(一般控制不可抑制 2)是一种丝氨酸/苏氨酸蛋白激酶,可响应氨基酸可用性和核糖体停滞来控制信使 RNA 的翻译。在这里,我们表明 GCN2 在应激期间控制红细胞清除和铁回收。我们的数据强调了肝巨噬细胞作为介导这些效应的主要细胞类型的重要性。在不同的应激条件下,如溶血、氨基酸缺乏或缺氧,GCN2 敲除()小鼠与野生型()小鼠相比,对贫血表现出抗性。肝巨噬细胞表现出红细胞吞噬作用和溶酶体成熟缺陷。对细胞的分子分析表明,ATF4-NRF2 途径是 GCN2 调节红细胞清除和铁回收的关键下游介质。

https://cdn.ncbi.nlm.nih.gov/pmc/blobs/8738/9436309/667f1f559c88/pnas.2121251119fig01.jpg

文献AI研究员

20分钟写一篇综述,助力文献阅读效率提升50倍。

立即体验

用中文搜PubMed

大模型驱动的PubMed中文搜索引擎

马上搜索

文档翻译

学术文献翻译模型,支持多种主流文档格式。

立即体验