Suppr超能文献

GCN2的一种不依赖整合应激反应(ISR)的作用可防止核糖体生物合成和mRNA翻译过度。

An ISR-independent role of GCN2 prevents excessive ribosome biogenesis and mRNA translation.

作者信息

Román-Trufero Mónica, Kleijn Istvan T, Blighe Kevin, Zhou Jinglin, Saavedra-García Paula, Gaffar Abigail, Christoforou Marilena, Bellotti Axel, Abrahams Joel, Atrih Abdelmadjid, Lamont Douglas, Gierlinski Marek, Jayaprakash Pooja, Michel Audrey M, Aboagye Eric O, Yuneva Mariia, Masson Glenn R, Shahrezaei Vahid, Auner Holger W

机构信息

Division of Haematology and Central Haematology Laboratory, Lausanne University Hospital (CHUV), Lausanne, Switzerland.

Hugh and Josseline Langmuir Centre for Myeloma Research, Department of Immunology and Inflammation, Imperial College London, London, UK.

出版信息

Life Sci Alliance. 2025 Mar 3;8(5). doi: 10.26508/lsa.202403014. Print 2025 May.

Abstract

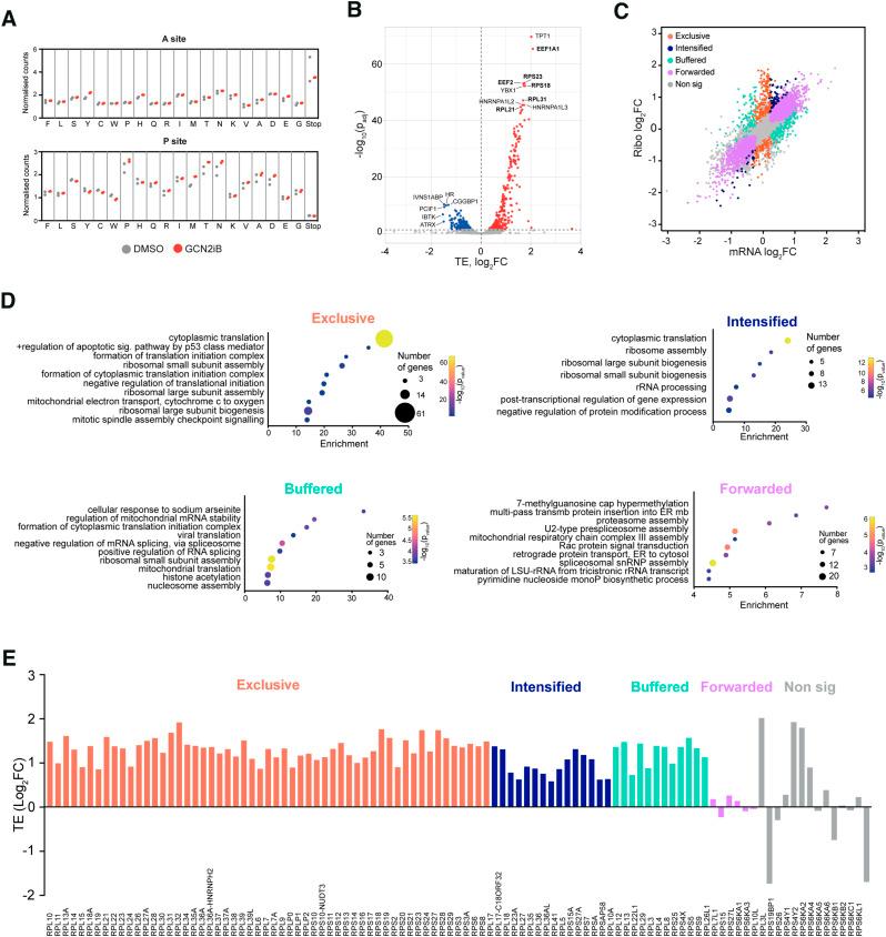
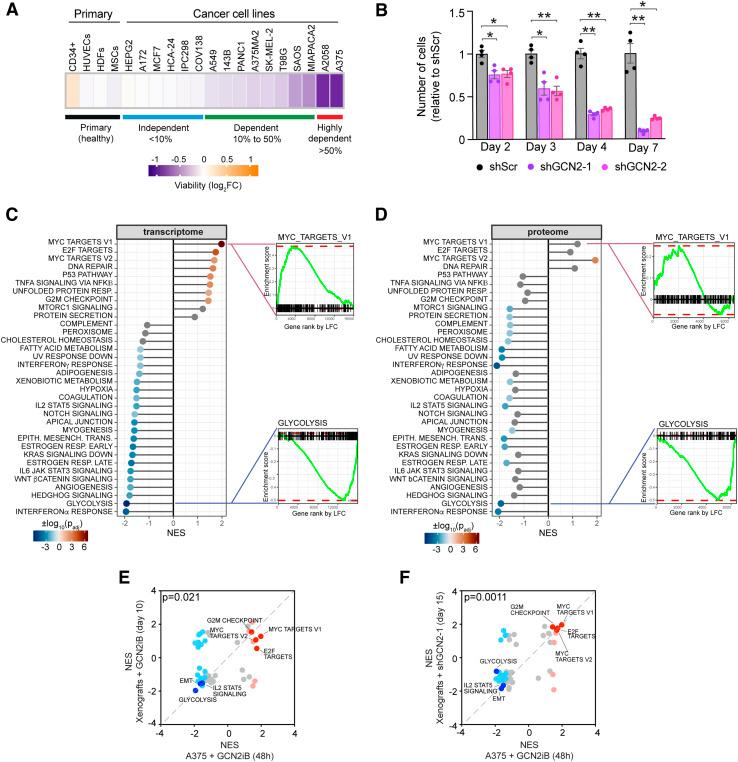
The integrated stress response (ISR) is a corrective physiological programme to restore cellular homeostasis that is based on the attenuation of global protein synthesis and a resource-enhancing transcriptional programme. GCN2 is the oldest of four kinases that are activated by diverse cellular stresses to trigger the ISR and acts as the primary responder to amino acid shortage and ribosome collisions. Here, using a broad multi-omics approach, we uncover an ISR-independent role of GCN2. GCN2 inhibition or depletion in the absence of discernible stress causes excessive protein synthesis and ribosome biogenesis, perturbs the cellular translatome, and results in a dynamic and broad loss of metabolic homeostasis. Cancer cells that rely on GCN2 to keep protein synthesis in check under conditions of full nutrient availability depend on GCN2 for survival and unrestricted tumour growth. Our observations describe an ISR-independent role of GCN2 in regulating the cellular proteome and translatome and suggest new avenues for cancer therapies based on unleashing excessive mRNA translation.

摘要

整合应激反应(ISR)是一种纠正性生理程序,旨在恢复细胞内稳态,其基于整体蛋白质合成的减弱和资源增强转录程序。GCN2是四种激酶中最古老的一种,它被多种细胞应激激活以触发ISR,并作为对氨基酸短缺和核糖体碰撞的主要响应者。在这里,我们使用广泛的多组学方法,揭示了GCN2的一种不依赖于ISR的作用。在没有明显应激的情况下抑制或缺失GCN2会导致蛋白质合成和核糖体生物发生过度,扰乱细胞翻译组,并导致代谢稳态的动态广泛丧失。在营养充足的条件下依赖GCN2来控制蛋白质合成的癌细胞,其生存和不受限制的肿瘤生长依赖于GCN2。我们的观察结果描述了GCN2在调节细胞蛋白质组和翻译组方面不依赖于ISR的作用,并提出了基于释放过度mRNA翻译的癌症治疗新途径。

https://cdn.ncbi.nlm.nih.gov/pmc/blobs/f574/11876863/fafc9f89aa6f/LSA-2024-03014_GA.jpg

文献AI研究员

20分钟写一篇综述,助力文献阅读效率提升50倍。

立即体验

用中文搜PubMed

大模型驱动的PubMed中文搜索引擎

马上搜索

文档翻译

学术文献翻译模型,支持多种主流文档格式。

立即体验